диплом(без ВС)флеш (1228730)
Текст из файла
Министерство транспорта Российской Федерации
Федеральное агентство железнодорожного транспорта
Федеральное государственное бюджетное образовательное учреждение
высшего профессионального образования
«Дальневосточный государственный университет путей сообщения»
(ДВГУПС)
Кафедра «Международный бизнес, сервис и туризм»
К ЗАЩИТЕ ДОПУСТИТЬ
И. о. заведующего кафедрой
«Международный бизнес, сервис и туризм»,
_________________Л. М. Иголкина
«___»_________________2015 г.
РАЗРАБОТКА МАРКЕТИНГОВОЙ ПРОГРАММЫ ПРИВЛЕЧЕНИЯ АВИАКОМПАНИЙ В АЭРОПОРТ
(на примере ОАО «Хабаровский аэропорт»)
Выпускная квалификационная работа
ВКР 080111.65 М 891 ПЗ
Студент гр. 552 М.И. Неупокоева
Консультант по БЖД Н.Н. Шипина
ст. преподаватель
Руководитель Е.В. Химич
к.э.н., доцент
Нормоконтроль И.А. Крюков
доцент
Хабаровск – 2015
Abstract
Graduate work on: "Development of a marketing program to attract airlines to the airport (on Open Society" Khabarovsk Airport ").
Thesis project is set out on 70 sheets, includes 25 tables, 13 figures, 21 literature sources one application.
In the introduction the urgency of the theme, set the goal of writing the final qualifying work defined object and subject of research tasks.
The first chapter considers the influence on the formation of airline revenues airport detail the charges levied by airport ground handling, options for providing ground handling services, the strategy of cooperation between the airline and the airport. Reviewed existing programs to attract airlines.
The second chapter presents a summary of the characteristics of "Khabarovsk Airport", the main indicators of transport activities (passenger and freight), the results achieved in 2014, plans for development of the company, a description of the marketing department, the information associated with the placement of advertising
In the third chapter developed a motivational program that will attract airlines and expand flight network.
The conclusion contains the main conclusions and proposals to attract airlines.
Содержание
Введение 6
1 Теоретические аспекты взаимодействия авиакомпаний и аэропорта в условиях рынка 8
1.1 Привлечение авиакомпаний как элемент формирование доходов аэропорта 8
1.2 Системы взаимодействия и их применение при наземном обслуживании 18
1.3 Программы привлечения авиакомпаний в аэропорт (зарубежный и отечественный опыт) 24
2 Анализ взаимодействия ОАО "Хабаровский аэропорт" с авиакомпаниями 31
2.1 Краткая характеристика ОАО "Хабаровский аэропорт" 31
2.2 Практика ОАО "Хабаровский аэропорт" по взаимодействию с авиакомпаниями 40
2.3 Выявленные проблемы в области сотрудничества ОАО "Хабаровский аэропорт" с авиакомпаниями 47
3 Разработка программы привлечения авиакомпаний в ОАО "Хабаровский аэропорт" 53
4 Безопасность жизнедеятельности в ОАО "Хабаровский аэропорт" 58
Заключение 64
Список источников 68
ПРИЛОЖЕНИЕ А Действующая маршрутная сеть и перспективные направления развития 71
Введение
На сегодняшний день важной является проблема привлечения авиакомпаний и построения эффективной маршрутной сети аэропорта.
Основные доходы российских аэропортов связаны с осуществлением услуг по наземному обслуживанию авиакомпаний. Уменьшение количества авиакомпаний, обслуживаемых в аэропорту, и соответственно уменьшение количества обслуживаемых рейсов, сокращает объемы работ в конкретном аэропорту. Аэропорт заинтересован в увеличении количества обслуживаемых авиакомпаний и увеличении стоимости предоставляемых услуг. Авиакомпания в свою очередь заинтересована в обслуживание по более низким ставкам и тарифам. В данном контексте проявляется обратная сторона взаимодействия аэропортов и авиакомпаний: расходы одной стороны являются доходами другой.
Актуальность выпускной квалификационной работы обусловлена тем, что в условиях конкуренции на авиатранспортном рынке необходимо создание эффективных взаимоотношений между аэропортом и авиакомпанией. Привлечение новых перевозчиков может позволить увеличить прибыль, а авиакомпаниям создать наиболее привлекательные направления и повысить пассажиро- и грузопоток.
Многие отечественные аэропорты пытаются определить свою модель привлечения авиаперевозчиков, для этого осуществляют взаимное инвестирование, совместно используют инновационные технологии, создают совместные стандарты обслуживания пассажиров, а также предлагают мотивационные программы развития.
Объектом исследования выступает ОАО "Хабаровский аэропорт".
Предметом исследования является опыт взаимодействия ОАО "Хабаровский аэропорт" с авиакомпаниями и разработка программы по их привлечению.
Целью выпускной квалификационной работы является анализ взаимодействия аэропорта и авиаперевозчиков, осуществляющих регулярные перевозки и создание программы привлечения.
Для достижения цели ВКР были поставлены следующие задачи:
-
рассмотреть отечественный и зарубежный опыт развития сотрудничества аэропортов и авиакомпаний;
-
проанализировать деятельности авиакомпаний осуществляющих регулярные пассажирские перевозки в ОАО "Хабаровский аэропорт";
-
исследовать спрос на существующие маршруты;
-
выявить наиболее перспективные направления расширения маршрутной сети;
-
разработать мероприятия по привлечению авиаперевозчиков.
При написании выпускной квалификационной работы были использованы сведения и данный из статей отечественных исследователей, материалы периодической печати, информационные ресурсы ОАО "Хабаровский аэропорт" и сети интернет.
-
Теоретические аспекты взаимодействия авиакомпаний и аэропорта в условиях рынка
1.1 Привлечение авиакомпаний как элемент формирование доходов аэропорта
Доходы аэропорта складываются из авиационных и неавиационных видов деятельности.
Неавиационная деятельность – это сдача в аренду или концессию различных площадей аэропорта и получение определенных платежей от их эксплуатации.
Доходы и прибыль от неавиационной деятельности, главным образом, зависят от эффективного взаимодействия и управления агентскими компаниями и точной оценки стоимости выделенного аэропортом бизнеса. В практике зарубежных и отечественных аэропортов в настоящее время существуют четыре основных механизма регулирования деятельности аэропорта с агентскими компаниями [3]:
-
Продажа концессий. Аэропорт продает право заниматься каким-то видом деятельности на его территории, а за это компания платит аэропорту часть своей прибыли. Широко используется на западе.
-
Участие в капитале небольшой долей не позволяет регулировать, а тем более контролировать деятельность компании. Если участвовать значительным капиталом, то это фактически управлять, в этом случае теряется эффект выделения компании в отдельный бизнес.
-
Предоставление в аренду аэропортовой инфраструктуры. Наиболее распространено в Российских аэропортах. Использование этого механизма требует тщательной разработки условий аренды. Проблема в том, что аэропорт может получать от аренды существенно меньше, чем арендаторы от своего бизнеса, используя территорию аэропорта. Поэтому для заключения договоров аренды надо хорошо представлять бизнес арендатора, его возможности − начальный и перспективный доход.
-
Заключения агентского соглашения. Аэропорт заключает агентские соглашения с сервисными компаниями и выступает в качестве исключительного агента по продаже услуг, получая при этом агентское вознаграждение. На западе этот механизм неактуален, так как это один из вариантов концессии. Основная проблема использования агентских соглашений в отечественных аэропортах − отсутствие правового механизма влияния на сервисные компании, предоставляющие аэропортовые услуги.
Авиационная деятельность – это предоставление наземного обслуживания авиакомпаниям и соответственно получение оплаты за предоставленные услуги.
В общем виде схема классификации услуг аэропорта представлена на рисунке 1.1.
Рисунок 1.1 Классификация аэропортовых услуг
Аэропорт является местом взаимодействия трех основных составляющих частей воздушно-транспортной системы [21]:
-
аэропорт (включая систему управление воздушным движением) − авиапредприятие, обеспечивающее наземное обслуживание авиаперевозок;
-
авиакомпании, осуществляющие авиаперевозки;
-
пассажиры, грузоперевозчики и клиентура − пользователи авиаперевозок. Отсюда аэропорт, являясь монополистом, одновременно является структурой, зависящей в экономическом отношении от двух других составляющих.
Доходы аэропорта зависят от количества взлетно-посадочных операций, эксплуатируемого парка воздушных судов, годового объема пассажирских и грузовых перевозок, что в конечном итоге составляет общий объем работ в аэропорту, количество предоставляемых аэропортом платных услуг по наземному обслуживанию авиаперевозок [1].
Уменьшение количества авиакомпаний, обслуживаемых в данном аэропорту, и соответственно уменьшение количества обслуживаемых рейсов, сокращает объемы работ в конкретном аэропорту. Такое положение может быть вызвано рядом причин:
-
нарушения при обеспечении безопасности и регулярности;
-
неполное и некачественное обслуживание;
-
несоответствие пропускной способности элементов аэродрома и терминалов;
-
недостаточность технического обслуживания воздушных судов;
-
неудовлетворительные условия для работы персонала авиакомпаний;
-
высокие ставки сборов и тарифов.
Эти причины составляют основные противоречия при взаимодействии аэропорта с авиакомпаниями.
В интересах аэропорта увеличить количество обслуживаемых авиакомпаний и увеличить стоимости предоставляемых услуг, а в интересах авиакомпании уменьшение числа конкурентов (авиакомпаний), обслуживаемых в данном аэропорту, и обслуживание по более низким ставкам и тарифам.
Снижение объема авиаперевозок приводит к снижению расходной и доходной части финансовой деятельности аэропорта. Основной доход аэропорта от авиационной деятельности определяется количеством, качеством, объемом и стоимостью предоставляемых услуг по наземному обслуживанию. Объем работ аэропорта зависит от количества договоров, заключенных с авиакомпаниями на определенные виды работ. Стоимостные показатели (ставки, тарифы, цены) предоставляемых аэропортом услуг устанавливаются на основе государственной тарифной политики:
-
уровня цен и темпов роста инфляции;
-
соответствия объема и качества предоставляемых услуг (работ);
-
соответствия сроков пересмотра цен, учитывая периодичность и заблаговременность;
-
правильности расчетов с авиакомпаниями, сроков выставления счетов, оформления договоров и отчетной документации.
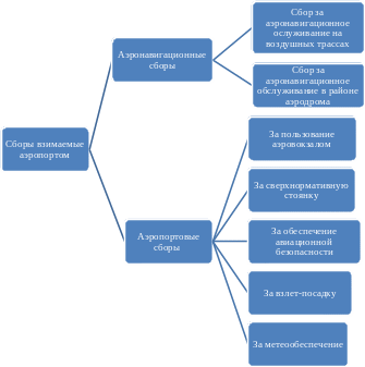
Перечень аэронавигационных и аэропортовых сборов, тарифов за обслуживание воздушных судов [12] (рисунки 1.2, 1.3, 1.4).
Рисунок 1.2 Тарифы за обслуживание коммерческой загрузки ВС
К тарифу за дополнительные услуги по авиационной безопасности относят тариф за персональную охрану воздушного судна, персональное сопровождение пассажиров, персональное сопровождение багажа, грузов и почты.
Рисунок 1.3 Тарифы за обслуживание ВС
В тарифы за обеспечение авиаГСМ входит: тариф за хранение авиационного топлива; за обеспечение заправки авиационным топливом воздушного судна; за обеспечение авиационными маслами, смазками и специальными жидкостями.
Техническое обслуживание ВС бывает транзитной формы и по форме обеспечение вылета и встречи и осмотра воздушного судна
К тарифы за отдельные (дополнительные) услуги по техническому обслуживанию воздушного судна относят обеспечение приема и выпуска ВС, буксировку, внутреннюю уборку, слив и заправку питьевой водой, подачу электроэнергии, кондиционирование и т.д.
Рисунок 1.4 Перечень аэронавигационных и аэропортовых сборов
Сбор устанавливается за аэронавигационное обслуживание полетов воздушных судов в воздушном пространстве класса А и класса С на воздушных трассах, маршрутах зональной навигации и местных воздушных линиях, включая выполнение следующих услуг:
-
организацию воздушного движения;
-
планирование и координирование использования воздушного пространства;
-
предоставление средств навигации, радиотехнического обеспечения и связи, каналов связи;
-
аварийное оповещение и координацию полетов при проведении поиска и спасания;
-
передачу экипажам оперативной аэронавигационной и метеорологической информации и изменений в аэронавигационной обстановке;
-
обеспечение функционирования органов обслуживания воздушного движения на запасных аэродромах;
-
обеспечение дежурств поисково-спасательных воздушных судов и их экипажей.
Ставки сбора устанавливаются на 100 километров расстояния, рассчитанного по ортодромии по маршруту в зависимости от max взлетной массы ВС (расстояние уменьшается на 20 км).
Характеристики
Тип файла документ
Документы такого типа открываются такими программами, как Microsoft Office Word на компьютерах Windows, Apple Pages на компьютерах Mac, Open Office - бесплатная альтернатива на различных платформах, в том числе Linux. Наиболее простым и современным решением будут Google документы, так как открываются онлайн без скачивания прямо в браузере на любой платформе. Существуют российские качественные аналоги, например от Яндекса.
Будьте внимательны на мобильных устройствах, так как там используются упрощённый функционал даже в официальном приложении от Microsoft, поэтому для просмотра скачивайте PDF-версию. А если нужно редактировать файл, то используйте оригинальный файл.
Файлы такого типа обычно разбиты на страницы, а текст может быть форматированным (жирный, курсив, выбор шрифта, таблицы и т.п.), а также в него можно добавлять изображения. Формат идеально подходит для рефератов, докладов и РПЗ курсовых проектов, которые необходимо распечатать. Кстати перед печатью также сохраняйте файл в PDF, так как принтер может начудить со шрифтами.















