Коновалова 25.05.2016.doc ИЗМ (1227933), страница 10
Текст из файла (страница 10)
Кч.п.’’ = 59903:1910816 = 0,03
После учета всех доходов и расходов от предложенного мероприятия ОАО «Уссурийский бальзам» имеет 3 коп. чистой прибыли с 1 руб. выручки от продаж, что превышает аналогичный показатель отчетного периода.
-
Совершенствование организационной структуры
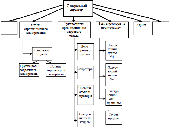
Организационная структура в ОАО «Уссурийский бальзам» имеет все признаки линейно-функциональной: все сферы деятельности распределены между руководителями по функциям, характеризуется единоначалием. А так же имеет и свои особенности: двойное подчинение, совмещение двух должностей в одном лице, подчинение одной должности другой, притом, что они находятся на одном уровне управления (рисунок 3.3).
В прямом подчинении у генерального директора находятся семь должностей: главный инженер, зам. директора по производству, руководитель коммерческого отдела, руководитель организационно-кадрового отдела, зам. директора по финансовым вопросам, главный технолог, зам директора по снабжению. Причем начальник лаборатории одновременно подчиняется и генеральному директору, и заместителю по производству.
При анализе организационной структуры в ОАО «Уссурийский бальзам» были выявлены случаи двойного подчинения.
Большее число работников предприятия сосредоточено в производстве, т.е. в подчинении у главного инженера, и у заместителя по производству. Поэтому именно сфера производства имеет большее количество связей.
Генеральный директор, принимает все решения, и несет за них ответственность и, по словам работников, никогда не советуется с коллегами. Личность генерального директора обуславливает строгую дисциплину в коллективе. Дисциплина на высших звеньях управления находится на самом высоком уровне. Да и в предприятии в целом дисциплина в доработках не нуждается.
Изучив структуру предприятия, можно сделать следующие выводы:
Данная структура имеет ряд недостатков: вся информация стекается к одному человеку, вся власть сосредоточена в одних руках, никто не занимается стратегическим планированием; из достоинств - обеспечивает высокую профессиональную специализацию сотрудников.
В данной структуре имеет место двойное подчинение, что, по нашему мнению, плохо сказывается на процессе управления и предоставлении отчетности, могут возникать различные конфликты и не согласованность.
Рисунок 3.3 - Организационная структура ОАО «Уссурийский бальзам» до проведения мероприятий
Права и ответственность каждого работника в ОАО «Уссурийский бальзам» указаны в их должностных инструкциях.
Каждый руководитель занимается только вопросами, входящими в его специализацию, то есть зам по безопасности не может повлиять на процесс организации производства в цехе розлива, так как цех розлива подчиняется зав. производством.
Генеральный директор так же входит в число действующих лиц данной проблемы, так как именно он принимает, или не принимает решения по устранению проблемы, или сам создает ее. Все действия, предпринимаемые в организации, находятся под пристальным наблюдением руководителя.
Таким образом, по согласованию с генеральным директором предлагаются следующие варианты по совершенствованию организационной структуры.
1. Изменение нормы управляемости - заключается в снижении нормы управляемости на каждого руководителя.
Достоинства варианта:
- оптимизация нагрузки на руководителей;
- полный контроль со стороны руководителя в отношении своих подчиненных;
- более близкие отношения с подчиненными.
Недостатки:
- норма управляемости в среднем на предприятии составляет 10 - 12 единиц на одного руководителя, кроме генерального директора.
Дело в том, что он предпочитает авторитарный стиль управления, согласно которому, он может вмешиваться в работу любого сотрудника организации, поэтому норма управляемости у генерального директора зашкаливает. Следовательно, изменять норму управляемости следует лишь у генерального директора.
2. Делегирование полномочий (децентрализация)
Достоинства:
- разгрузка руководства компании от лишней информации;
Недостатки:
- отсутствие контроля
3. Реинжиниринг (перепроектирование организационной структуры)
Достоинства:
- перепроектирование не затронет всю организационную структуру, а лишь те организационные единицы, которые в этом действительно нуждаются;
- оптимизация деятельности компании в целом за счет более эффективного распределения обязанностей и ответственности.
Недостатки: не обнаружено.
Таким образом, самый оптимальный вариант решения проблемы – вариант №3.
Перепроектирование организационной структуры в ОАО «Уссурийский бальзам» будет осуществляться в следующих направлениях (рисунок 3.4):
- ликвидация двойного подчинения за счет того, что каждый отдел и сотрудник будет подчиняться лишь своему непосредственному начальнику;
- введение новой организационной единицы – отдела по стратегическому планированию, который будет заниматься стратегическими разработками, определять стратегические возможности компании; отдел маркетинга, который будет заниматься постоянным анализом внешней и внутренней среды, разработкой прогнозов рыночной доли фирмы, а также прогнозов продаж, выработкой ценовой и товарной политики, выбором рациональных методов продвижения продуктов, а также каналов товародвижения; отдел сбыта, который будет заниматься организацией сбыта продукции предприятия, ее поставкой потребителям в сроки и объеме в соответствии с заказами и заключенными договорами, организацией оптовой и розничной торговли выпускаемой предприятием продукции, обеспечением рациональной организации сбыта продукции предприятия;
- ликвидация дублирующих должностей, например, такой как Начальник лаборатории. Он фактически выполняет обязанности Заместителя генерального директора по производству.
Рисунок 3.4 - Организационная структура ОАО «Уссурийский бальзам»
после проведения мероприятий
Таким образом, организационная структура предприятия будет по нашему мнению наиболее эффективна.
Финансирования, предлагаемые мероприятия не потребуют.
4 ЭКОНОМИЧЕСКАЯ БЕЗОПАСНОСТЬ ПРЕДПРИЯТИЯ
Кризисные ситуации, возникающие вследствие неравномерного развития народного хозяйства и его отдельных частей, колебания объемов производства и сбыта, появления значительных спадов производства, следует рассматривать не как стечение неблагоприятных ситуаций, а как некую общую закономерность, свойственную рыночной экономике. Кризисные ситуации, для преодоления которых не было принято соответствующих мер, могут привести к чрезмерному разбалансированию экономического организма предприятия с соответствующей неспособностью продолжения финансового обеспечения своей деятельности, что квалифицируется как банкротство.
Наиболее распространенными в практике прогнозирования возможного банкротства являются предложенные американским профессором Э. Альтманом Z-модели.
Простейшей из них является двухфакторная модель (формула 4.1). Она основывается на двух ключевых показателях: коэффициенте текущей ликвидности и коэффициенте концентрации заемных средств, от которых зависит вероятность банкротства предприятия. Константы в уравнении отражают характер и силу влияния факторов на вероятность банкротства.
где Х1 – коэффициент текущей ликвидности;
– коэффициент концентрации заемного капитала.
Значение C позволяет сделать вывод о вероятности банкротства, как показано на рисунке 4.1.
Рисунок 4.1 - Определение вероятности банкротства по двухфакторной модели
В российских условиях использовать по прямому назначению эту модель, полученную на основе обработки данных по американским компаниям, нецелесообразно, поскольку отечественные условия отличаются по уровню инфляции, особенностям циклов макро- и микроэкономической динамики, показателям использования ресурсов и эффективности труда.
Двухфакторная модель не обеспечивает всестороннюю оценку финансового состояния предприятия, а потому возможны слишком значительные отклонения прогноза от реальности.
Для получения более точного прогноза американская практика рекомендует принимать во внимание уровень и тенденцию изменения рентабельности проданной продукции, так как данный показатель существенно влияет на финансовую устойчивость предприятия, что нашло свое отражение в разработке оценки индексов кредитоспособности.
Индекс кредитоспособности Альтмана (Z счет) (формула 4.2). Этот метод предложен в 1968 году известным американским экономистом Альтманом. Индекс кредитоспособности получен на основе аппарата мультипликативного дискриминантного анализа и позволяет в первом приближении разделить хозяйствующие субъекты на потенциальных банкротов и не банкротов. Таким образом, индекс Альтмана представляет собой функцию от некоторых показателей, характеризующих экономический потенциал предприятия и результаты его работы за истекший период. В общем виде индекс кредитоспособности имеет вид:
где Х1 - коэффициент управленческого кризиса;
- коэффициент экономического кризиса;
Х4 -коэффициент финансового кризиса, определяется по балансовой стоимости, а не по рыночной стоимости акций.
Результаты многочисленных расчетов по модели Альтмана показали, что обобщающий показатель Z может принимать значения в пределах [-14,+22], при этом предприятия, для которых Z более 2,99, попадают в число финансово устойчивых, предприятия, для которых Z менее 1,81, являются, безусловно-несостоятельными, а интервал [1,81-2,99] составляет зону неопределенности (рисунок 4.2).
Z-коэффициент имеет общий серьезный недостаток: по существу, его можно использовать лишь в отношении крупных компаний, котирующих свои акции на биржах. Именно для таких компаний можно получить объективную рыночную оценку собственного капитала.
Рисунок 4.2 - Определение вероятности банкротства по модели Альтмана
Коэффициент Альтмана не лишен недостатков, поскольку с точки зрения системного подхода он составлен некорректно, в модели сочетаются факторы, отражающие и управленческий, и финансовый, и экономический кризис.
Скорее всего, в России эта модель должна иметь менее высокую значимость для показателей рентабельности. Таким образом, в российских условиях модель не дает основы для однозначных выводов о вероятном банкротстве, но вполне может быть применена для динамических оценок и их факторного обоснования.
Таким образом, по выше перечисленным методикам прогнозирования банкротства, можно выявить прогнозное состояние предприятия, сделать необходимые выводы о прогнозируемой финансово-хозяйственной деятельности предприятия и предпринять необходимые меры по предотвращению банкротства.
Для определения вероятности банкротства и состояния финансово-хозяйственной деятельности изучаемого предприятия ОАО «Уссурийский бальзам», необходимо провести финансовый анализ этого предприятия и спрогнозировать вероятность наступления банкротства по предложенным ранее методикам.
4.1 Анализ платежеспособности (ликвидности)
Коэффициент текущей ликвидности – финансовый коэффициент, равный отношению текущих (оборотных) активов к краткосрочным обязательствам (текущим пассивам) (формула 4.3). Нормальным считается значение коэффициента 2 и более (это значение наиболее часто используется в российских нормативных актах; в мировой практике считается нормальным от 1,5 до 2,5, в зависимости от отрасли.
Рассчитаем данный коэффициент по ОАО «Уссурийский бальзам».















