Диплом2 (1224649), страница 7
Текст из файла (страница 7)
Таблица 18. Припуски на токарную обработку
| № перехода |
|
| nпр, мм | t, мм |
| 1.1 | 2 | 2 | 1 | 2 |
| 1.2 | 22 | 2 | 11 | 2 |
| 1.5 | 3 | 3 | 1 | 3 |
Таблица 19. Припуски на фрезерную обработку
| № перехода | Припуск, мм | |
| Врезное фрезерование | Проходное фрезерование | |
| 3 | 20 | 15 |
6.4 Подбор оборудования
Исходя из характера производства, выбирается следующее оборудование:
■ операции 1 и 4 - универсальный токарно-винторезный станок 1К62
■ операция 2 - вертикально-фрезерный станок ВМ127
■ операция 3 - вертикально-сверлильный станов 2Т140
Таблица 20. Характеристики станка1К62
| Наибольший диаметр обрабатываемой детали, мм | 400 |
| Расстояние между центрами, мм | 100 |
| Число ступеней частоты вращения шпинделя | 24* |
| Частота вращения шпинделя, об./мин | 12,5-2000 |
| Число ступеней подач суппорта | 42** |
| Подача суппорта, мм/об.: продольная | 0,07-4,16 |
| поперечная | 0,035-2,08 |
| Мощность главного электродвигателя, кВт | 10 |
| КПД станка | 0,77 |
| Наибольшая сила подачи, реализуемая механизмом продольной подачи, Н | 3600 |
*частота вращения шпинделя, об./мин - 12,5; 16; 20; 25; 31,5; 40; 50; 63; 80; 100; 125; 160; 200; 250; 315; 400; 500; 530; 630; 800; 1000; 1250; 1600 2000. **Подача продольная, мм/об.: 0,070; 0,074; 0,084; 0,097; 0,11; 0,12; 0,13 0,14; 0,15; 0,17; 0,195; 0,21; 0,23; 0,26; 0,28; 0,30; 0,34; 0,39; 0,43; 0,47; 0,52 0,57; 0,61; 0,7; 0,78; 0,87; 0,95; 1,04; 1,14; 1,21; 1,4; 1,56; 1,74; 1,9; 2,08; 2,28; 2,42; 2,8; 3,12; 3,48; 3,8; 4,16. Подачи поперечные, мм/об., составляют 0,5Sпрод.
Таблица 21. Характеристики станка ВМ127
| Рабочая поверхность стола, мм | 1600x400 |
| Число ступеней частоты вращения шпинделя | 12* |
| Частота вращения шпинделя, об./мин | 50-2240 |
| Число ступеней подач | 12** |
| Подача стола, мм/мин: продольная | 4-1010 |
| поперечная | 6-300 |
| вертикальная | 2^00 |
| Допустимое усилие механизма подачи, кгс: продольное | 700 |
| поперечное | 500 |
| вертикальное | 500 |
| Мощность главного электродвигателя, кВт | 11 |
| Мощность электродвигателя подачи стола, кВт | 2,1 |
| КПД станка | 0,75 |
*частота вращения шпинделя, об./мин - 50; 71; 100; 140; 200; 280; 400; 560; 800; 1120; 1600; 2240. ** Подача продольная, мм/мин: 25; 35,5; 50; 71; 100; 140; 200; 280; 400; 560; 800; 1120. ** Подача поперечная, мм/мин: 18; 25; 35,5; 50; 71; 100; 140; 200; 280; 400; 560; 800. ** Подача вертикальная, мм/мин: 9; 12,5; 18; 25; 35,5; 50; 70; 100; 140; 200; 280; 400.
Таблица 21. Характеристики станка 2T140
| Технические характеристики | 2Т140 |
| Максимальный диаметр сверления, мм | 40 |
| Частота вращения шпинделя, об/мин | 75.. 1800 |
| Подача шпинделя об/мин | 0,1-0,3 |
| Мощность электродвигателя главного привода, кВт | 2,2 |
| Размер конуса шпинделя | Морзе4 |
| Поверхность стола мм | 500x500 |
| Габаритные размеры, мм | 950 |
| 560 | |
| 2200 | |
| Масса станка, кг | 575 |
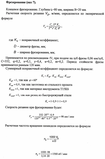
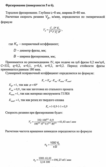
6.5 Подбор инструмента
Для проточной токарной обработки выбирается: как для черновой, так и для чистовой обработки - проходной упорный резец (для черновой обработки рекомендуется проходной отогнутый, но так как толщина струяски не превышает 2 мм, его можно заменить на упорный). Материал режущей кромки для черновой обработки - однокарбидный (вольфрамовый) твердый сплав ВК8 с хорошей термостойкостью.
Для фрезерования поверхности вилки выбирается торцевая фреза из быстрорежущей стали Р18, диаметром 100 мм.
Для фрезерования паза выбирается концевая фреза из быстрорежущей стали Р18, диаметром 20 мм.
Измерительный инструмент: штангенциркуль с пределом измерения 200 мм и точностью измерения 0,05 мм.
6.6 Расчет параметров обработки
Черновое точение поверхности 2
Подача при черновом точении выбирается равной 0,6 мм/об /5/. Уточняется в соответствии с паспортными характеристиками выбранного станка 1К62 - 0.61 мм/об.
Расчетная скорость резания при точении Vр, м/мин, вычисляется по
эмпирической формуле
Vр=
где Сv - коэффициент, зависящий от качества обрабатываемого материала и материала режущей части инструмента;
К V - поправочный коэффициент, учитывающий реальные условия резания;
Т - принятый период стойкости резца, мин;
т, Хv, уv - показатели степени.
Поправочный коэффициент
КV = Кмv Киv Ктv Кпv
где, Кмv - поправочный коэффициент, учитывающий влияние обрабатываемого материала.
При точении резцом, оснащенным твердым сплавом для стали определяется по формуле:
Кмv =
,
Кмv =
Киv - поправочный коэффициент, зависящий от материала режущей части инструмента, марки твердого сплава (по табл. 2.4/5/ выбирается 1.0);
Кт - поправочный коэффициент, учитывающий влияние периода стойкости резца (по табл. 2.5 /5/ для выбранного периода стойкости резца 75 мин. выбирается Кт =0,94);
Кпv - поправочный коэффициент, учитывающий состояние поверхности заготовки, (по табл. 2.6 /5/. выбирается Кт=0,81).
Определение поправочного коэффициента:
Кv =0,183•1•0,94•0,81 = 0,14
Для стали для подачи более 0.3 мм/об (принятая подача 0.61 мм/об) по табл. 2.7 /5/ выбираются коэффициенты: Сv=350; хv=0.15; уv=0.35; m=0.2.
Определяется скорость резания по формуле:
Vр=
=23,05 м/мин
Проверяется возможность осуществления полученной скорости резания на выбранном станке. Для этого находится значение расчетной частоты вращения шпинделя nр, об/мин,
nр=
,
где Vp - расчетная скорость резания, м/мин;
DO - диаметр поверхности до обработки, мм.
nр=
,76 об/мин
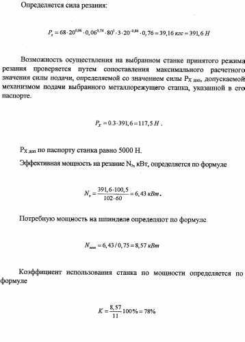
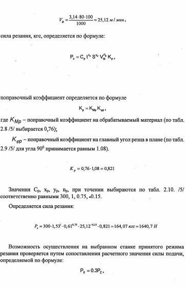
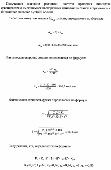
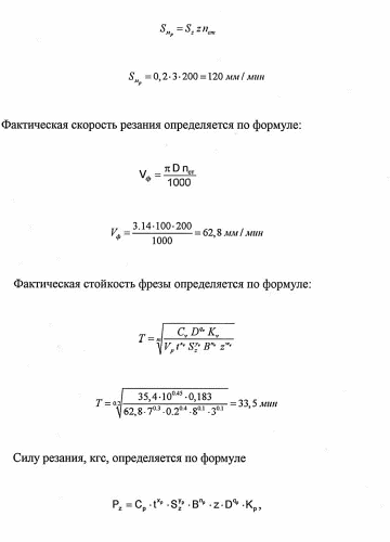
Полученное значение расчетной частоты вращения шпинделя сравнивается с имеющимися на металлорежущем станке и принимается ближайшее меньшее nст ≤ nр.; nст=100 об/мин. По принятому значению частоты вращения nст находится фактическая скорость резания Vф, м/мин,
nр=
,
Полученное значение расчетной частоты вращения шпинделя сравнивается с имеющимися паспортными данными на станок и принимается ближайшее меньшее nф=200 об/мин.
Расчетная минутная подача Sмp , м/мин, определяется по формуле
Kp=0,76; Cp=68; xp=0,86; уp=0,74; np=1; qp=-0,86
Определяется сила резания:
7. Безопасность жизнедеятельности
7.1 Основные понятия и определения.
Охрана труда – система сохранения жизни и здоровья работников в процессе трудовой деятельности, включающая правовые, социально-экономические, организационно-технические, санитарно-гигиенические, лечебно-профилактические, реабилитационные и иные мероприятия (ст. 209 Трудового кодекса Российской Федерации, далее – Кодекс).
Условия труда - совокупность факторов производственной среды и трудового процесса, оказывающих влияние на работоспособность и здоровье работника.
Рабочее место - место, где работник должен находиться или куда ему необходимо прибыть в связи с его работой и которое прямо или косвенно находится под контролем работодателя.
Нормы предписывают устройство бытовых помещений, предусматривают безопасные пределы содержания пыли, газов, пара, температуры и влажности воздуха, шума и т.п. Система правил по технике безопасности и производственной санитарии состоит из общих и межотраслевых. Общие правила определяют требования по охране труда к устройству и эксплуатации любого промышленного предприятия (ГОСТ Системы безопасности труда; СанПин и СНиП; правила по инструкции по технике безопасности). Межотраслевые правила охватывают отдельные виды производственных работ и оборудования, встречающиеся в различных отраслях промышленности, транспорта, строительства и др. Действия правил распространяются на предприятия и организации.
Производственная санитария – система организационных и санитарно-технических средств, уменьшающие вредные производственные факторы, воздействие которых на работающих может приводить к заболеванию снижению работоспособности. Производственная санитария рассматривает вопросы санитарного благоустройства, улучшения условий труда, предупреждения профессиональных заболеваний, а также охраны здоровья трудящихся.
Система управления охраной труда в организации (СУОТ).
Устойчивое снижение уровня производственного травматизма возможно только в тех организациях, где усилия всех работающих направлены на коллективный поиск путей предупреждения травматизма и создание обстановки нетерпимости к нарушениям правил безопасности.
Руководству организации следует обеспечить разработку, внедрение и функционирование системы управления охраной труда.
мм
, мм














