Приемова (1195978), страница 2
Текст из файла (страница 2)
(1.1.2)
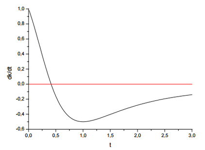
Производная функции (1.1.2) знакопеременна
и обращается в 0 при t = tmax (рисунок 1.2):
(1.1.3)
Если представить рост квалификации (1.1.1) по модели [4], то получим следующую зависимость:
(1.1.4)
где коэффициент n не константа, как в работе [4], а сложная нелинейная функция следущего вида:
Наибольший интерес при исследовании изменения уровня квалификации сотрудников в коллектие представляет модель, которая могла бы учитывать влияние на рост квалификации работника опыта и знаний его коллег. Для этого далее будет рассматриваться модель минимального коллектива, состоящего из двух сотрудников.
Рисунок 1.2 - функция dk/dt при a=b=c=1
1.2 Модель коллектива из двух сотрудников
Пусть
– индивидуальная квалификация каждого сотрудника, и она зависит только от его собственных индивидуальных способностей, ai ≥ 0, bi ≥ 0, ci ≥ 0, i=1,2;
Ki (t) – квалификация работника в коллективе (которая также зависит от его коллег);
– суммарная индивидуальная квалификация всех сотрудников в коллективе;
– суммарная квалификация всего коллектива;
kii – коэффициенты влияния всего коллектива на индивидуальные способности отдельного работника (т.к. хороший коллектив может поспособствовать развитию индивидуальных способностей работника, когда как плохой способен в итоге привести к тому, что эти способности могут быть подавлены), i = 1,2;
ki j – коэффициент, отображающий влияние на квалификацию работника его коллег (т.е. интенсивность обмена информаицей сотрудниками между собой), i = 1,2, j = 1,2.
Довольно сложно дать оценку как влиянию коллектива на индивидуальные способности работника, так и наоборот влияние работника на свой коллектив. Однако это влияние можно описать через сложные функциональные зависимости ki j коэффициентов. Начнем построение простейшей модели коллектива из двух сотрудников с наиболее простых зависимостей для ki j = const, которые можно усложнить в последствии при рассмотрении конкретных ситуаций.
Тогда простейшую модель коллектива из двух сотрудников можно записать в виде системы двух уравнений:
(1.2.1)
В этой модели для описания изменения квалификации разных сотрудников можно использовать различные функции. Однако для того, чтобы система была справедлива и в случае одного сотрудника, будем использовать для описания изменения квалификации формулу (1.1.2).
Т.к. очень сложно описать влияние коллектива на индивидуальные способности сотрудника, будем основное внимание уделять оцениванию влияния на сотрудника квалификации его коллек, т.е. положим kii = 1.
Тогда система (1.2.1) примет вид:
(1.2.2)
Изучение системы (1.2.2) начнем с примеров.
1.2.1 Пример 1. Коллектив «близнецы»
Рассмотрим в данном примере двух сотрудников с равными способностями (b1=b2, c1=c2), отсутствующей начальной квалификацией (a1=a2=0) и одинаковым обменом знаниями (k12 = k21). Тогда система (1.2.2.) можно переписать в виде одного уравнения:
(1.2.3)
Из этого видно, что оба сотрудника с одинаковой скоростью повышают свою квалификацию. Скорость роста их квалификации прямо пропорциональна способностям и скорости обмена знаниями между друг другом. Квалификация, которая будет достигаться в коллективе, в (1+k12) раз больше, чем индивидуальная квалификация каждого сотрудника по отдельности, то есть близнецы развиваются быстрее одиночек. Максимальной квалификации они смогут достичь в одно и то же время (
), а сразу же после этого у обоих сотрудников одновременно начнется спад квалификации (рисунок 1.3).
Рисунок 1.3 - Квалификация в коллективе «близнецы» при b=c=1, k12=k21=1
Из первого примера можно сделать вывод 1: совместная работа двух сотрудников в коллективе всегда будет приводить к увеличению квалификации обоих сотрудников.
1.2.2 Пример 2. Выпускники разных институтов
Пусть один из сотрудников в данном примере обладает более лучшими способностями, нежели другой (k1>k2). Тогда из системы (1.2.2) получаем, что квалификацию сотрудников в коллективе можно выразить через дробно-рациональные функции:
(1.2.4)
В работе [4] утверждается, будто квалификация менее способного сотрудника в коллектива может превысить квалификацию более талантливого сотрудника, но работающего индивидуально. Для выполнения этого утверждения именно для данной модели необходимо выполнение условия K2(t)>k1(t) или же в виде следующего неравенства:
(1.2.5)
Неравенство (1.2.3) будет выполнятся при k21b1c2 + b2c1 > b1c2, k21b1 + b2> b1 или же в виде одного неравенства:
(1.2.6)
где из предположения, что k1 > k2 следуют условие
и условие
Из неравенства (1.2.6) можно видеть, что квалификация менее способного сотрудника будет превышать квалификацию более способного специалиста, который работает индивидуально, при достаточно большом объеме передаваемой информации k21 от более талантливого к менее талантливому.
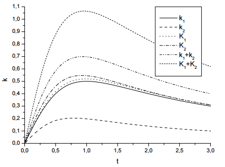
Изобразим данный пример для наглядности графически на рисунке 1.4 при b1=c1=1, b2=0.32, c2=0.64, k12=0.1, k21=0.7 (
По рисунку 1.4 видно, как квалификация менее способного сотрудника K2 превышает квалификацию более талантливого сотрудника k1 , который работает индивидуально, однако она не привышает полной квалификации более талантливого сотрудника K1, так как также происходит обмен информации от менее талантливого сотрудника к более талантливому k12 > 0. Для сравнения на рисунке 1.4 также приведена суммарная индивидуальная квалификация всех работников коллектива, а также суммарная квалификация самого коллектива. Легко увидеть, что квалификация коллектива намного превосходит суммарную индивидуальную квалификацию всех сотрудников в коллективе.
Рисунок 1.4 - Квалификация в коллективе (ki — индивидуальная квалификация каждого работника, i = 1,2; Ki – квалификации работника в коллективе; k = k1 +k2 — суммарная индивидуальная квалификация всех работников коллектива; K = K1 + K2 — суммарная квалификация коллектива)
В работе [4] также утверждается, что квалификация более талантливого специалиста в коллективе может стать ниже, чем квалификация менее талантливого, но работающего индивидуально специалиста. Это утверждение может стать очевидным в данной модели при рассмотрении отрицательных коэффициентов обмена информацией ki j < 0 (при передаче, например, неверной или неполной информации или же при создании условий, которые могли бы помешать повышению квалификации сотрудников). Даже если один коэффициент станет отрицательным (например, k12 < 0), тогда квалификация более талантливого сотрудника коллектива может стать ниже квалификации менее талантливого или даже вообще обратиться в ноль.
Из второго примера можно получить в данной модели подтверждение выводов из работы [4], что: квалификация наименее способного специалиста в коллективе может превысить квалификацию наиболее талантливого работающего индивидуально специалиста, и тогда квалификация наиболее способного специалиста можт стать самой низкой в коллективе.
Утверждение из работы [4], что если коллектив существует довольно долго, то рост квалификации обоих сотрудников коллектива будет происходить с одинаковой скоростью, не щавися от их способностей, в данной модели не подтверждается. Рост квалификации сотрудников коллектива до момента падения происходит с разными скоростями, и зависят они от способности сотрудников обмениваться информацией.
1.2.3 Пример 3. Коллектив «учитель-ученик»
Рассмотрим для данного примера ситуацию, когда один из сотрудников (назовем его условно учителем) обладает высокой начальной квалификацией (a1 > 0), а второй сотрудник (назовем его учеником) – обладает нулевоц начальной квалификацией (a1=0). Пусть спад квалификации учителя начнется раньше ученика (tmax)1 < (tmax)2, но знаний он будт передавать гораздо больше (k21 > k12). Тогда из системы (1.2.2) можно получить:
(1.2.7)
Из условия k12 > 0 следует, что K1 > k1, т.е. ладе не очень способный ученик всегда будет увеличивать квалификацию своего учителя, если он передает ему нужную информацию. Также можно покащать, что любой ученик сможет сдвинуть время начала спада квалификации своего учителя (если сравнить, например, со случаем, когда тот не имел учеников). Это будет выполняться при tmax(при (K1)’t = 0
) >
tmax(при (k1)’t
.
Из условия (k1)’t = 0 получим (tmax)2 =
. Из условия (K1)’t = 0 получим уравнение шестого порядка
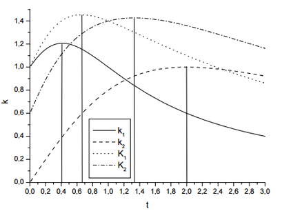
. Решить данное уравнение алгебраически не удастся. Рассмотрим геометрическое решение. Графически изобразим квалификации ученика и учителя на рисунке 1.5 при a1 =b1 =c1 = 1, b2 =c2 =4, k12 =0.5, k2 =0.6
.
На рисунке 1.5 можно видеть, как ученик отодвигает время начала спада квалификации у своего учителя. Также можно видеть, что начиная с некоторого момента времени квалификация ученика действительно может стать больше, чем квалификация его учителя. Данный момент время будет определяться неравенством P2 > P1, которое выполняется при условиях:
(1.2.8)
Рисунок 1.5 - Квалификация учителя k1 и ученика k2
Из условий (1.2.8) можно получить ограничение на коэффициент k21 :
Это означает, что учитель должен будет передавать достаточное количество знаний для того, чтобы начиная с некоторого момента времени квалификация его ученика могла стать больше, чем его собственная. При выполнении условия P2(tmax,2) > P1(tmax,1) максимальная квалификация ученика может стать больше, чем квалификация учителя.
Из рисунка 1.5 видно: хотя ученика и отодвигает время начала спада квалификации своего учителя, спад его собственной квалификации начинается раньше (это происходит потому, что на него оказывает влияние спад квалификации самого учителя). При этом, однако, квалификация этого ученика всё равно остается выше индивидуальной. Чтобы ученик мог избежать влияния спада квалификации своего учителя, ему необходимо сменить его на другого учителя, у которого ещё не наступил спад квалификации. Либо текущему учителю отодвинуть время начала спада своей квалификации. Это возможно осуществить, например, набрав новых перспективных учеников.
1.3 Модель большого коллектива
При математическом моделировании квалификации большого коллектива проведение строгой формализацию представляется ещё более сложной задачей, чем при моделировании квалификации двух работников.















