готово показать новое (1192964), страница 4
Текст из файла (страница 4)
Так была организована система хранения запасных и комплектующих частей к ремонтируемым типам реле:
Рисунок 2.1 - Система хранения запасных и комплектующих частей к ремонтируемым типам реле
Система штрихкодирования в РТУ предназначается для автоматизации функций учета, планирования работ по замене и ремонту, получения форм отчетности по приборам дистанции СЦБ, основными пользователями программы являются сотрудники РТУ, старшие электромеханики на линии, электромеханики бригад комплексной замены, руководство ШЧ и Ш, электромеханики дорожной лаборатории.
Рисунок 2.2 - Внедрение системы учета приборов СЦБ с помощью штрихкодирования
Помимо этого был выявлен ряд серьезных недостатков, остро требующих внедрение системы 5S.
До После
Рисунок 2.3 – Хранение инструментов в ящиках столов стендов
Рисунок 2.4 – Содержание рабочих мест по ремонту приборов
Рисунок 2.5 – Содержание склада для хранения готовой продукции
Исходя из проведенного исследования и анализа потерь можно прийти к выводу о необходимости внедрения технологий бережливого производства.
-
Направления применения карманных персональных компьютеров (КПК) при проектировании технического обслуживания устройств СЦБ
-
Учет исполнения работ электромеханика по техническому обслуживанию устройств ЖАТ на КПК (КТО-КПК)
-
Информационная поддержка электромеханика в ходе выполнения ТО (технологические карты, телеграммы, приказы);
-
Учет результатов измерений в ходе ТО и ведение электронных журналов электромеханика;
-
Передача ШЧД информации о факте выполнения работ по ТО электромехаником с подтверждением по GPS-технологии нахождения ШН на обслуживаемом устройстве;
-
Учет фактически затраченного времени на работы по ТО;
-
Оперативное получение информации (по GSM-сети) о факте выполнения работы по ТО и нахождении ШН на обслуживаемом устройстве.
-
Учет отступлений от норм содержания устройств ЖАТ(КСУ-КПК)
-
Учет обнаруженных отступлений от норм содержания устройств СЦБ электромеханиками и старшими электромеханиками, взаимодействие с ШЧД;
-
Отметка электромехаником устранения замечаний.
-
Учет, ремонт и замена аппаратуры ЖАТ с применением КПК и технологии штрихкодирования (РТУ-КПК)
-
Автоматизированный учет приборов в ШЧ с помощью сканирования штрих-кодов (проверка фактического наличия прибора на станции или перегоне);
-
Автоматизированный учет ремонтов и замены приборов;
-
Сокращение ручного ввода и ошибок при работе в задаче КЗ УП-РТУ.
-
Дополнительные возможности КПК
-
Передача на КПК информации для ШН по электронной почте (срочные телеграммы, инструкции, материалы для разбора отказов и сбоев устройств);
-
Фотосъемками передача фотоизображений с места работы электромеханика (отказавшее устройство и т.п.);
-
Быстра сотовая связь с электромехаником (использование КПК как сотового телефона).
-
Проект бережливого производства в Спасск-Дальненской дистанции СЦБ.
Для реализации проектов бережливого производства в Спасск-Дальненской дистанции сигнализации, централизации и блокировки «Применение технологий бережливого производства при организации производственных и технологических процессов ремонта и эксплуатации технических средств» была создана рабочая группа по внедрению технологий бережливого производства в дистанции в 2013 году.
При предложении внедрения технологии бережливого производства в цехе РТУ СЦБ Спасск-Дальненской дистанции СЦБ в 2013 году ставились следующие цели и задачи:
-
Уменьшение потерь времени на поиск запасных частей в цехе по ремонту приборов за счет внедрения системы 5S;
-
Упорядочивание запасных частей на складе за счет внедрения системы 5S;
-
Исключение дополнительных затрат, связанных с доставкой приборов из головного РТУ СЦБ станции Спасск - Дальний на линейные станции;
-
Исключение вероятности повреждения или нарушения регулировок готового к выдаче прибора при неоднократной погрузке-выгрузке и транспортировке и связанные с этим потери на повторную регулировку;
-
Сокращение времени на оборот прибора по его замене.
-
Анализ необходимости внедрения бережливого производства в дистанции
Рассмотрим ситуацию в дистанции до внедрения проекта бережливого производства и после, используя инструмент «как есть» и «как должно быть». Данный анализ покажет нам о необходимости внедрения бережливого производства в дистанции Спасск - Дальний.
Таблица 2.1 – Анализ ситуации
| Как есть | Как должно быть |
| Низкая производительность | Рост производительности труда |
| Непроизводительные потери | Исключение потерь |
| Нехватка материальных, человеческих и финансовых ресурсов | Экономия ресурсов |
Определим, что мешает, а что помогает достижению поставленной цели функционального проекта. Для этого применим диаграмму баланса сил.
Таблица 2.2 – Диаграмма баланса сил
| То, что препятствует | То, что способствует |
| Стереотип мышления работников | Люди с лидерским типом мышления |
| Недостаточная квалификация персонала | Обучение персонала |
| Ожидание постановки целей «Сверху» | Программа поддержки перспективных идей |
| Работа по принципу «каждый за себя» | Внедрение корпоративного кодекса |
Таким образом, мы получили список препятствующих факторов, которые являются помехой, проблемами для достижения цели, и способствующих факторов, которые увеличивают возможности для улучшения.
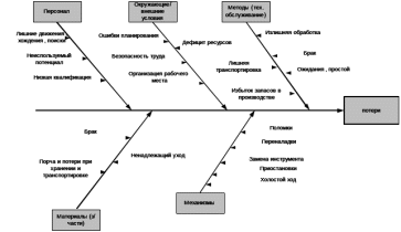
Для более детального изучения текущей ситуации воспользуемся причинно-следственной диаграммой (диаграммой Исикавы), которая отображает зависимость между следствием и его потенциальными причинами. Данной диаграммой можно воспользоваться для определения взаимодействия и структурирования факторов, влияющих на процесс.
Диаграмма Исикавы (причинно-следственная диаграмма, «рыбий скелет») – инструмент качества, служащий для наглядного представления причинно-следственных связей между объектом анализа и влияющими на него факторами, обеспечивающий системный подход к определению фактических причин возникновения проблем. Также Диаграмма Исикавы используется для первоначального ранжирования (определения значимости, силы влияния) факторов, воздействующих на исследуемый объект и выбора приоритетов для устранения проблемы или улучшения показателя.
Рисунок 2.6- Диаграмма Исикавы
Рассмотрим более подробно каждое направление проблемы.
Персонал – в данном разделе рассмотрены недостатки персонала дистанции, приводящие к непроизводительным потерям.
Интеллектуальные потери – потери времени, идей, навыков, возможностей усовершенствования и приобретения опыта из-за невнимательного отношения к сотрудникам.
Потери при передвижении — это ненужные перемещения персонала, продукции, материалов и оборудования, которые не добавляют ценности процессу. Часто рабочие совершают лишние перемещения со своего участка до цехового склада и обратно, а также ходят вокруг ненужного им оборудования. Такие перемещения можно устранить и за счет этого ускорить процесс. Это одна из наиболее неприятных потерь и для рядового персонала, и для руководства, так как потраченное время и простои лишают эффективности большинство производственных процессов, утяжеляя труд рабочих. Несмотря на то, что большинство производственных процессов изначально разрабатывались с учетом минимизации лишних движений, в основном это один из крупнейших источников потерь, возникающих незаметно и приводящих к сбоям.
Для устранения лишних перемещений рабочего, прежде всего, необходимо повышать его квалификацию. Совместно с ним проводить оптимизацию производственного процесса, и эффективно организовывать рабочие места.
Известно, эффективность всей группы определяется самым низким по производительности участником. Таким образом, выравнивание квалификации в бригаде позволит сбалансировать и выровнять поток, избежать простоев у наиболее производительных и незавершенной работы у наименее квалифицированных.
Окружающие, внешние условия – здесь затрагиваются моменты, которые иногда складываются вместе с прочими факторами и также способствует развитию непроизводительных потерь.
Методы (техническое обслуживание) – это излишняя обработка, брак, ожидание, простой, лишняя транспортировка, излишний запас.
Потери времени на ожидание возникают, когда люди, операции или частично готовая продукция вынуждены дожидаться дальнейших действий, информации или материалов. Плохое планирование, необязательность поставщиков, проблемы коммуникации и несовершенство управления запасами приводят к простоям, которые стоят нам времени и денег.
Потери, скрывающиеся в излишних запасах, таят в себе множество неприятных проблем качества, таких как переделка и дефекты, проблемы в планировании рабочей силы или производства, завышенное время выполнения заказа, проблемы с поставщиками. Содержать чрезмерные запасы, замораживающие капитал и требующие выплаты банковских процентов, слишком дорого. Излишние запасы снижают отдачу от вложений в рабочую силу и сырье.
Транспортные потери возникают, когда персонал, оборудование, продукция или информация перемещаются чаще или на большие расстояния, чем это действительно необходимо. В ходе многоэтапных процессов материалы и персонал перемещаются от процесса к процессу, которые разделены пространством и временем. Вместо того чтобы расположить процессы последовательно или рядом, их часто располагают далеко друг от друга, что требует применения автопогрузчиков, конвейеров или других транспортных устройств для перемещения материалов на следующую операцию.
Материалы (запасные части)- запасные части с браками, дефектами, не соответствуют ГОСТ.
Использование продукции, несоответствующей требованиям, влечет за собой очевидные затраты сырья, рабочего времени, труда, затраты на переработку и утилизацию брака. Традиционной мерой сокращения потерь, связанной с выпуском дефектной продукции является организация различных контролирующих отделов и служб. Считается, что такие подразделения должны своевременно предпринимать меры по предотвращению брака.
Дефекты в изготовлении влекут дополнительные затраты на доработку, на контроль, на организацию места для устранения дефектов. Возникают вследствие нарушения технологии, низкой квалификации работника, несоответствующего инструмента, оборудования, материала. Стоимость дефектов определяется стоимостью бракованных изделий, и затратами на доработку.
Механизмы – это устаревшее оборудование, его поломки переналадки, замена инструмента.
Потери времени на ожидание возникают, когда люди, операции или частично готовая продукция вынуждены дожидаться дальнейших действий, информации или материалов. Плохое планирование, необязательность поставщиков, проблемы коммуникации и несовершенство управления запасами приводят к простоям, которые стоят нам времени и денег.
Длительная переналадка оборудования является причиной избыточных запасов, что ведет к перепроизводству, которое влечет за собой основные виды потерь. Перепроизводство - производство объёмов продукции, превышающих необходимое их количество. В результате происходит накопление больших объёмов незавершённого производства на производственных стадиях, появляются незаметные на первый взгляд дополнительные расходы на хранение, происходит избыточное использование материалов и ресурсов, нарушается график поставок изделий и комплектующих и т.д. Как следствие, происходит увеличение тех самых издержек производства в составе себестоимости изделия. Перепроизводство считается наиболее вредоносной потерей.
-
Анализ Парето















