Занятие 10. Вычисление производных сложных функций и производ-ных высшего порядка. Логарифмическая производная (1081187)
Текст из файла
Занятие 10. Вычисление производных сложных функций и производных высшего порядка. Логарифмическая производная*.
Правило дифференцирования сложной функции. Если y = f(u) и и = φ(х), т. е. y = f(φ(x)), где функции у и u имеют производные, то y'x = y'uu'x.
Эго правило распространяется на цепочку из любого конечного числа дифференцируемых функций.
Логарифмической производной функции y = f(x) называется производная от логарифма этой функции, т. е.
.
Применение предварительного логарифмирования функции иногда упрощает нахождение ее производной.
Определение высших производных. Производной второго порядка или второй производной функции у = f(x) называется производная от ее производной, т. е. (y')'. Обозначается вторая производная так: y'' или d2y/dx2.
Вообще, производной п-го порядка от функции у = f(x) называют производную от производной порядка (n − 1).
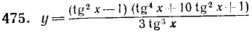
Задачи: 453. y = arctg(ln x) + ln(arctg x). 461.
.
Найти y’, применяя предварительно логарифмирование функции y(x):
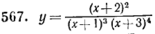
575.
. 579.
. 577. y = xsin x.
Найти производные второго порядка: 669. y = sin2x. 670.
.
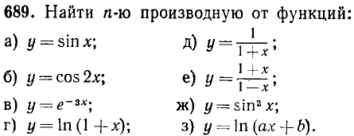
Домашнее задание: 689(б, г, е, з), 554(а, д)
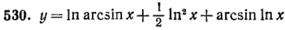
Найти y’, применяя предварительно логарифмирование функции
Найти производные второго порядка
Характеристики
Тип файла документ
Документы такого типа открываются такими программами, как Microsoft Office Word на компьютерах Windows, Apple Pages на компьютерах Mac, Open Office - бесплатная альтернатива на различных платформах, в том числе Linux. Наиболее простым и современным решением будут Google документы, так как открываются онлайн без скачивания прямо в браузере на любой платформе. Существуют российские качественные аналоги, например от Яндекса.
Будьте внимательны на мобильных устройствах, так как там используются упрощённый функционал даже в официальном приложении от Microsoft, поэтому для просмотра скачивайте PDF-версию. А если нужно редактировать файл, то используйте оригинальный файл.
Файлы такого типа обычно разбиты на страницы, а текст может быть форматированным (жирный, курсив, выбор шрифта, таблицы и т.п.), а также в него можно добавлять изображения. Формат идеально подходит для рефератов, докладов и РПЗ курсовых проектов, которые необходимо распечатать. Кстати перед печатью также сохраняйте файл в PDF, так как принтер может начудить со шрифтами.
















