electronics.pottee (1075538), страница 3

Файл №1075538 electronics.pottee (Шпоры по Созинову) 3 страницаelectronics.pottee (1075538) страница 32017-12-28СтудИзба
Просмтор этого файла доступен только зарегистрированным пользователям. Но у нас супер быстрая регистрация: достаточно только электронной почты!

Текст из файла (страница 3)

42. Одновибраторы на основе ОУ.

Одновибратором (ОВ) наз. ген. импульсов прямоугольной формы с двумя состояниями, одно из которых неустойчивое, а другое – устойчивое.

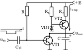
Исх. состояние – устойчивое, в нем ОВ может нах. сколь угодно долго, поэтому его наз. режимом ожидания, а ОВ еще и ждущим МВ (мультивибратором). В неуст. сост. ОВ перех. при возд. вн. короткого запуск. имп. и нах. в этом сост. в теч. длит. имп. tИ, опр. пар. внеш. навесных эл-в (рез. и конд.), затем ОВ вновь перех. в устойч. состояние. Наиб. распр. схема ОВ и диаграммы его раб. имеют вид. Осн. этой схемы служит схема по рис. а, кот. параллельно конд. С подключен к диоду VD1, за счет чего и создается ждущий режим работы.

Для указанной на рис. з полярности подкл. диода VD1 запускающий имп. должен быть «+» полярности.

В исх. сост. напр. на вых. ОУ равно – UВЫХ,  .

А напр. UС равно падению напр. на откр. диоде, т.е. UС приблизительно равно 0.

При подаче в момент времени t1 запускающего импульса «+» полярности, ОУ переводится в состояние с UВЫХ = UВЫХ+, в этом случае , а конденсатор С начинает заряжаться через резистор R с полярностью, уже указанной на рис. з.

Напряжение UС асимптотически стремится к величине UВЫХ+, но при малейшем повышении им напряжения UR1 схема переходит в устойчивое состояние с напряжением на выходе ОУ UВЫХ = - UВЫХ-. Под воздействием этого напряжения конденсатор С разряжается до нуля в интервале времени [t2 , t3 ], наз. временем восстановления tВ в исходное состояние. В течение длит. tИ напр. UС изм. по формуле: (12), где .

В мом. врем. t2, т.е. по оконч. имп., , откуда находим длительность импульса: (13)

В течение интервала [t2, t3] UС изменяется по формуле (2), где , а , откуда: (14).

В момент времени t3, UС(t3) = 0, откуда: (15).

При UВЫХ+ = UВЫХ- , получим: (16)

Сравним формулы (13) и (16), в них:

Для сокр. tB параллельно рез. R вводят цепочку VD2 и в этом случае (разряда): или вводят тр., параллельно конд. С вместо диода VD1.

43. Блокинг-генераторы I.

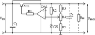
БГ предн. для форм. имп. тока прям. формы, отн. большой вел. (до 2А) и малой длит. (от ед. мкс до неск. сотен). Они прим. в схемах развертки ЭЛТ, в схемах форм. упр. имп. тиристорами и т.д. БГ предст. собой однокаскадный усил., охваченный глубокой ПОС с помощью имп. тр. Вых. имп. фор. при нас. сост. тр., в кот. он удерживается в течение длит. импульса цепью ПОС. Срез импульса формируется при выходе транзистора из насыщения вследствие уменьшения тока базы, либо из-за увеличения тока коллектора. В соответствии с этим различают две разновидности блокинг-генераторов: с времязадающим конденсатором в цепи ПОС и с насыщающимся тр. Наибольшее распространение нашел БГ с конд. в цепи ОС, схема которого имеет вид. Тр. VT1 включен по схеме с ОЭ, ПОС осуществляется через вторичную базовую обмотку WБ с коэффициентом трансформации nБ = WK / WБ, конденсатор С и резистор R, ограничивающие ток базы. Резистор RБ необходим для создания цепи перезаряда конденсатора С и задания IБ в режиме покоя. Выходной сигнал снимается либо с кол. VT1, либо, в случае необходимости потенциального разделения генератора и нагрузки, или изменения величины напряжения на RH, с нагрузочной обмотки WH, связанной с WК коэффициентом трансформации: nН = WK / WН. Диод VD1 необходим для исключения попадания на нагр. напр. «-» полярности, возникающего при выключении тр. Диод VD2 и резистор R1 защищают транзистор VD1 от перенапр.

Диаграммы работы блокинг-генераторов: На интервале времени [t0, t1 ] транзистор закрыт, перенапряжение на его коллекторе равно –EK, напряжения на обмотках равны 0. этот режим транзистора определен запирающим напряжением на конденсаторе С, возникающим на нем во время формирования импульса. До момента t1 конденсатор перезаряжается от цепи. Общая шина +ЕК, обмотка WБ, С, R и – (- ЕК ). В момент времени t1 UC приблизительно = 0 и начинается отрывание VT1. из-за наличия ПОС процесс отпирания VT1 протекает лавинообразно и называется процессом регенерации или прямым блокинг-процессом. В момент времени t1 напряжение UБЭ становится отрицательным и начинают протекать токи базы и коллектора, а UКЭ уменьшается по абсолютной величине, появляется напряжение на коллекторной обмотке WK, оно трансформируется в WБ. За счет позировки обмоток (рис.а) на WБ формируется напряжение, выз. увел. IБ. Его рост выз. увел.IК, уменьш. UКЭ и увел. UW k и UWб.

44. Блокинг-генераторы II.

Процесс заканч. в момент вр. t2 перех. тр. VT1 в режим нас. Для развития регенеративного процесса необх. вып. усл. нас. тр., т.е. (1). Ток IK равен сумме приведенных к кол. обмотке трансформатора токов базы и нагрузки: (2) На этапе регенерации , где UW k – напряжение на WК, rBX – входное сопротивление транзистора, а . Подставим (2) в (1), с учетом формул для IБ и IН и найдем условие, необходимое для развития прямого блокинг-процесса: (3) Длит. фронта импульса, tФ = t2 – t1 в блокинг-генераторе составляет доли микросекунды. В течение интервала [t2, t3 ] = tИ транзистор находится в насыщении, т.е. , а IК , протекающий через WK, равен сумме трех составляющих: приведенного к коллекторной обмотке тока нагрузки и тока базы , а также тока намагничивания , т.е. (4)………………..

обусл. приложенным к обмотке напр. EK формой петли гистерезиса сердечника и инд. LK обмотки WK. Величину LK выбирают так, чтобы амплитуда . При этом изменяется почти по линейному закону, что обусл. постоянство величины UH в течение tИ. В инт. tИ конд. С зар. от цепи +WБ – общая шина – эм. переход VT1 – С – R – (- WБ ). IБ убывает по экспоненциальному закону. Длит. импульса зав. от вел. R, rBX, C, nБ, . В мом. вр. t3 тр. выходит из насыщения, а в интервале [t3; t4 ] = tСРЕЗА прибл. = tФРОНТА разв. обратный блокинг-процесс, заканч. запиранием транзистора. Закрытое состояние поддерж. запирающим напр. конд. С, прикладывающимся через R и WБ к VT1. При запирании VT1 на WK возникает ЭДС самоинд., преп. уменьш. , диод VD2 откр. и энергия, запасенная в магн. поле имп. трансформатора рассеивается на R1.

Ток уменьшается с постоянной времени LK / R1 и в момент времени t5 становится равным 0. вел. выброса напр. на WK: . Вел. R1 выбирают небольшой порядка десятков Ом из соображения снижения UВЫБР.

Т.к. . Без цепи VD2 – R1 UВЫБР достигает нескольких десятков Вольт. Тр. вновь откр., когда UC приблизительно = 0.

Длит. паузы опр. емкостью конденсатора С и величиной суммарного сопротивления R+RБ цепи разряда конденсатора.

БГ, как и МВ, может работать в режимах синхронизации, деления частоты и ждущем режиме. На его основе синтезирован «двухтактный БГ» или «генератор Роера».

45. Генераторы пилообразного напряжения (ГПН). ГПН на одном транзисторе.

ГПН или ген. линейно изм. напряжения (ГЛИН) предн. для формирования напр. соотв. формы, которая используется для развертки электронного луча по экрану ЭЛТ для получ. временных задержек имп., модуляции импульсов по длительности и т.д. Пилообразное напряжение (ПН) может форм. как одной полярности, так и обеих, а также может быть как нараст., так и спадающим. ЛИН хар.я параметрами:

амплитудой UM; длительностью рабочего хода tРХ; длительностью обратного хода tОХ; коэффициентом нелинейности (1), где и - скорости изм. напряжения во времени, т.е. производные, соответственно в начале и в конце рабочего участка. Наиболее распространено ввиду простоты реализации формирование ЛИН путем заряда и разряда конденсатора через резистор. В этом случае напр. на конд. изменяется по эксп. закону: (2), где - постоянная времени зарядной цепи, которая выбирается намного больше времени tРХ. Т.к. производная , то коэффициент нелинейности по формуле (1) может быть найден по величинам тока через конденсатор в начале и в конце рабочего хода: (3).

Принципиальная схема ГПН, использующего начальный участок экспоненциального заряда конденсатора, и диаграммы напряжений имеют вид:

Н а интервалах паузы tП входного напряжения диаграммы б. происходит разряд конденсатора С и поддержание на нем напряжения, близкого к 0, т.к. в течение tП транзистор VT1 находится в режиме насыщения за счет IБ, протекающего через RБ.

Линейно изменяющееся напряжение формируется, когда транзистор заперт входным импульсом отрицательной полярности длительностью tPX. Для данной схемы .

Т.е. чем ниже использование напряжения источника питания, тем ниже нелинейность формируемого напряжения.

46. ГПН со стабилизацией тока заряда.

Для из (3) , что необходимо задержать конденсатор постоянным во времени током. Для этого в цепи заряда конденсатора устанавливается токостабилизирующий элемент, выполняемый обычно транзистором, включенным по схеме с ОБ или ОЭ. Принцип стабилизации тока основан на свойствах коллекторных ВАХ транзистора, согласно которым IK, т.е. ток заряда, слабо зависит от напряжения UКБ или UКЭ и IЭ = const или IБ = const. Схемы со стабилизацией тока заряда позволяют полнее использовать напряжение питания. При этом UM близко к ЕК, а достаточно мал.

Примером построения такого ГПН является схема:


В этой схеме с помощью стабилитрона VD1и резистора RЭ задается постоянный ток эмиттера VT2.

и соответственно ток заряда конденсатора С: .

В интервале tП транзистор VT1 открыт и насыщен через резистор R1 и через него протекает ток IK1 = IK2, а напряжение на конденсаторе С близко к 0. При воздействии входного напряжения отрицательной полярности VT1 заперт, ток iCзар = IK2, а линейно увеличивается. Величина отношения IK2 / C выбирается из требований к значению UM. При UM приблизительно равном ЕК получаем: . При холостом ходе ГПН линейность выходного напряжения очень велика.

При подключении нагрузки часть зарядного тока будет ответвляться в цепь RH, причем с увеличением UC этот ток будет расти. Поэтому подключение нагрузки вызывает существенное снижение линейности напряжения и уменьшение амплитуды UM. Поэтому такие схемы применяют с высокоомной нагрузкой, либо подключают через эмиттерный или истоковый повторитель.

47. ГПН на основе ОУ.

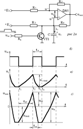
В настоящее время генераторы с малым коэффициентом нелинейности (менее 0,01) и низкоомным выходом строятся на основе ОУ, включенных, как правило, по схеме интегратора. Одна из таких схем и диаграммы ее работы имеют вид.

В этой схеме выходное напряжение представляет собой усиленное операционным усилителем напряжение на конденсаторе С. ОУ охвачен как ООС (R1, R2, источник Е0), так и ПОС (R3, R4, источник Е3). Управление работой ГПН осуществляется с помощью транзистора VT1 c напряжением UКЭ нас приблизительно = от 50 до 300 мкВ. При подаче на его базу входного импульса UBX длительностью tП (рис. 2б) транзистор насыщается, конденсатор С разряжается практически до 0 в течение времени обратного хода tOX (рис. г). В интервале tPX = t2 – t1 ОУ работает в линейном режиме. При допущении, что UДИФ = U0 = 0, имеем: U- = U+ = UC.


Тогда для протекающего по цепи ООС тока справедливо: , откуда:

(4).

Сумма токов в цепи ПОС равна нулю, поэтому (5). Подставим (4) в (5) с учетом того, что , получим:

(6).

Линейность UC зависит от соотношения сопротивлений резисторов, определяющих сомножитель при UC в (6). При R3 > (R1R4) / R2 и R3 < (R1R4) / R2 кривая напряжения UC получается соответственно вогнутой или выпуклой формы, а при R2 / R1 = R4 / R3 (7) напряжение на конденсаторе изменяется линейно во времени:

(8)

Выражение (8) с учетом (7) имеет вид:

(9).

Отсюда следует, что для схемы на рис.2 ЕЗ > E0, поэтому получается нарастающее линейное напряжение.

48. П/п стабилизаторы напряжения (ПСН). Классификация и параметры.

Для пит. эл. устройств исп. ист. питания, к стаб. напр. кот. предъявляются выс. требования. Для удовл. этих треб. в качестве ист. пит. электронной аппаратуры используют стабилизаторы напр. По исп. принципу действия п/п стаб. напряжения (ПСН) делятся на параметрические и компенсационные. В первом типе ПСН исп. постоянство напр. на некоторых видах приборов при изменении протекающего через них тока. Прим. такого прибора является стабилитрон. Во втором типе ПСН задачу стабилизации напряжения решают по компенсационному принципу, основанному на авт. регулировании напряжения, подводимого к нагрузке. По режиму работы различают ПСН непрерывного и импульсного действия.

В ПСН непрерывного действия рег. элемент (РЭ) работает в активном режиме и стабилизация вых. напряжения осуществляется непрерывно за счет компенсации изм. напр. на нагрузке изм. напряжения на РЭ. В ПСН импульсного действия РЭ работает в импульсном, т.е. ключевом, режиме. В импульсном ПСН энергия поступает от источника прерывисто. При этом возможно 2 режима регулирования напряжения на нагрузке: 1. при постоянной частоте; 2. при постоянной длительности импульсов изменением их частоты. Импульсные стабилизаторы имеют следующие достоинства по сравнению с ПСН с непрерывным регулированием: в несколько раз меньше мощность рассеяния регулирующего транзистора; более высокий КПД; Недостатки: большая величина пульсации UВЫХ; большая сложность схемы; плохие дин. свойства при импульсном изменении тока нагрузки.

ПСН непрерывного действия имеют выс. коэффициент стабилизации, низкое выходное сопр. и малую величину пульсации вых. напряжения. По месту включения РЭ относительно нагрузки ПСН делятся на параллельные и последовательные. В первых из них рег. транзистор включается параллельно нагрузке, а во вторых – последовательно с ней. Параметрами ПСН являются: 1. коэф. стабилизации КСТ, показывающий во сколько раз отношение прир. напр. на выходе ПСН меньше вызвавшего его отн. приращения напр. на входе. .

2. Вых. сопр. RВЫХ, хар. вел. изм. вых. напр. при колебаниях тока нагрузки: при UBX = const. 3. Дрейф вых. напр. и тока, возникающий при неизм. вел. как UВХ, так и IВЫХ. Как правило, величина дрейфа соотносится либо с темп., либо со врем. работы стабилизатора и изм. как прир. UВЫХ или IВЫХ в заданном диапазоне температур или за единицу времени. 4. КПД. Он хар. собой отн. мощности, выделяемой в нагрузке в номинальном режиме к мощности, потр. из сети: . 5. Доп. диапазон рег. вых. напр. и тока, внутри кот. сохр. заданная степень их стаб. ; 6. Коэф. пульсации вых. напр., равный отн. ампл. пульсаций к ср. знач. UВЫХ: .

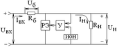
49. Компенсационные стабилизаторы постоянного напряжения.

По ср. с парам. компенсационные ПСН имеют более высокий коэффициент стабилизации и меньшее выходное сопротивление. Их принцип действия основан на том, что изменение напряжения на нагрузке усиливается и подается на РЭ, препятствующий изменению напряжения на нагрузке.

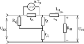
Структурные схемы параллельного и последовательного компенсационных ПСН имеют вид. На структурных схемах: РЭ – регулирующий элемент;

У – усилитель постоянного тока;

RH – нагрузка;

ИОН – источник опорного напряжения, т.е. это источник неизменного во времени и с широком интервале температур напряжение;

RБ – баластный резистор. Общий принцип действия стабилизатора напряжения заключается в воздействии на РЭ управляющей схемы, состоящей из усилителя У и источника ИОН. В функцию усилителя входит усиление разности напряжения на RH и ИОН и подача усиленного сигнала на РЭ.

В схеме параллельного стабилизатора напряжения (СН) стабилизация напряжения на нагрузке осуществляется, как и в параметрическом СН, путем изменения напряжения на RБ за счет изменения тока РЭ. При неизменном входном напряжении постоянству напряжения нагрузки соответствует постоянство напряжения на RБ. Изменению тока нагрузки от 0 до IHmax соответствует изменение тока РЭ от IHmax до 0.

В схеме последовательного СН стабилизация напряжения на нагрузке осуществляется изменением напряжения на РЭ, т.е изменением сопротивления РЭ, а ток РЭ равен IH.

Наличие РЭ в обеих схемах СН обуславливает потери энергии в них. Сравним эти схемы по КПД, исходя из одинаковых условий работы по UBX, UН и IH, а также учитывая, что потеря энергии в усилителе и ИОН значительно меньше, чем в RБ и РЭ. Для параллельного СН определяющими являются потери в RБ и РЭ, т.е.

.

Для последовательного СН определяющими являются потери в РЭ:

, т.е. на величину UBXIP меньше, чем в схеме параллельного СН.

Т.о., КПД последовательных СН существенно выше, чем параллельных. В связи с этим последовательные СН нашли большее распространение. Достоинством параллельных СН является их некритичность к перегрузкам по току и КЗ в нагрузке. В настоящее время разработано большое количество схем электронной защиты от КЗ и перегрузок для последовательных СН.

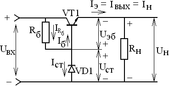
50. Простейший транзисторный стабилизатор.

Схема простейшего последовательного компенсационного СН имеет вид:

В этой схеме роль ИОН выполняет стабилитрон VD1, а роль сравнивающего РЭ выполняет транзистор VT1. Выходное напряжение UH = UCT – UЭБ.

эквивалентная схема

П ри отсутствии дестабилизирующих факторов транзистор работает в активном режиме, напряжение UЭБ составляет 0,1 – 0,3 В для германиевых и приблизительно 1В для кремниевых транзисторов, т.е. UH приблизительно равно UCT.

Принцип действия СН следующий:

Пусть UH уменьшилось. В этом случае напряжение UЭБ, равное UСТ - UH, увеличивается, ток базы повышается, UКЭ уменьшается на столько, что UH увеличивается до первоначального значения.

Аналогично работает схема при повышении UH.

Параметры СН определим с помощью его схемы замещения.

1. выходное сопротивление – оно равно выходному сопротивлению эмиттерного повторителя и при достаточно больших rK и RБ составляет: .

2. коэффициент стабилизации по напряжению можно рассчитать по следующей приближенной формуле: .

Отношение , где - коэффициент использования входного напряжения. С его учетом получаем: . И для рассмотренной схемы КСТ U приблизительно равняется от 150 до 300.

КПД стабилизатора напряжения: .

Для реальных схем IRБ << IH, поэтому . Величина сопротивления RБ рассчитывается по формуле: .

51. Построение регулирующих элементов ПСН.

Рассм. схема простейшего ПСН используется на токе нагрузки до 300мА. При больших токах нагр. возн. трудности получения больших коэф. стаб., т.к. приходится уменьшать сопр. RБ, а коэффициент (мощность тр.) сравнительно мал. Усил. тока УПТ (усилитель постоянного тока) достигается применением составных транзисторов. IБ VT1:

при . Эта схема имеет недостаток, закл. я в достаточно большом напр. UКЭ3: UКЭ3 = UКЭ1 + UБЭ2 + UБЭ3, что обуславливает большие потери в транзисторе VT3. Для уменьшения этих потерь применяют схему симметричного РЭ: Для симметричного РЭ: UКЭ3 = UКЭ1 + UБЭ2 может достигать минимального значения в 1 – 1,5 В, чем достигается значительное повышение КПД ПСН по сравнению с несимметричной схемой РЭ.

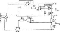
52. Стабилизаторы напряжения на основе ОУ.

Высокие кач. показатели имеют ПСН, в качестве УПТ которых применены ОУ в интегральном исполнении. Улучшение параметров ПСН при применении в них ОУ обуславливается высоким коэф. усиления ОУ и глубокой ООС, охватывающей стабилизатор. Принципиальная схема ПСН на основе ОУ имеет вид:

Р Э выполнен на тр. VT1, в качестве УПТ применен ОУ DA1.

Неинвертирующий вход ОУ подключен к параметрическому стабилизатору на резисторе R2 и стабилитроне VD1, служ. ист. опорного напр.. С делителя R3, R4, R5 снимается часть вых. напр., кот. в ОУ сравнивается с опорным напр. Выход ОУ подключен к базе VT1, вкл. по схеме с ОК, что обусл. более низкое вых. сопр. ПСН, чем при включении VT1 по схеме с ОЭ.

Резистор R1 служит для огр. вых. тока ОУ, а с помощью рез. R4 можно регулир. вых. напряжение ПСН. На входе стаб. включается конденсатор С1 большой емкости для сглаж. пульсации вх. напр. при усл. пит. его от выпрямителя. Работа приведенной схемы осущ. след. образом: пот. эмиттера VT1 равен выходному напр., следовательно, для норм. работы тр. VT1 пот. его базы должен быть выше на 0,6 – 1 В, чем вых. напр. В рез. питание ОУ должно быть на 2 – 3 В больше потенциал базы и на 3 – 5 В больше вых. напряжения. Поэтому плюс питания ОУ подключен не к стабилизированному плюсу вых. напр., а к плюсу вх. напр., кот. также должно быть выше вых. на 3 –5 В, что обусл. дост. большие потери на РЭ.

Вторая причина подключения «+» питания ОУ не к «+» выходного напряжения заключается в том, что при этом стабилизатор не запустится, т.к. без питания ОУ не выдает выходного напряжения и транзистор VT1 остается запертым. В номинальном режиме, когда выходное напряжение равно заданному, напряжение между выходами ОУ приблизительно равно 0. предположим, что выходное напряжение по какой-либо причине уменьшилось. Напряжение на неинвертирующем входе, равное напряжению стабилизации VD1, останется практически неизменным, а на инвертирующем входе уменьшится, т.е. его потенциал станет ниже потенциала на неинвертирующем входе.

Отрицательное приращение напряжения на инвертирующем входе усиливается операционным усилителем и инвертируется, поэтому изменение выходного напряжения ОУ имеет положительный знак, т.е. потенциал базы VT1 увеличивается, токи базы, коллектора, эмиттера возрастают, UКЭ падает, а выходное напряжение стабилизатора увеличивается до прежнего заданного значения.

Аналогично происходит стабилизация выходного напряжения при его повышении, только приращения токов и напряжений имеют противоположный знак. Для дополнительного сглаживания пульсаций параллельно делителю R3 – R5 устанавливают конденсатор емкостью в несколько десятков мкФ. Из условия U0 = 0 в номинальном режиме работы ПСН найдем величину выходного напряжения:

Из схемы ПСН видно, что регулирование выходного напряжения не может быть ниже UОП, т.к. в этом случае VD1 перестанет стабилизировать напряжение.

53. Двухполярные ПСН на основе ОУ.

Для пит. ОУ и устройств на них применяются, как правило, двухполярное напряжение. Для его получения могут исп. 2 одинаковых ПСН, постр. по рассмотренной схеме. Для такого сдвоенного ПСН необх. потенциально развязанные обмотки трансф. и 2 выпрямительных моста, т.е. аппаратурные затраты дост. велики. Несколько снизить их позволяет построение второго ПСН по схеме стабилизации минусовой шины питания.

В таком ПСН стабилизация напр. пол. и отр. полярностей осуществляется независимо, т.к. при снижении одного из напр. второе остается неизм. Такое регулирование имеет недостаток: в этом случае общая шина перестает быть ср. точкой вых. напряжения, т.е. половиной общего суммарного вых. напр. От такого недостатка избавлены ПСН, построенные по схеме «ведущей – ведомой». Такая схема имеет меньшие аппаратурные затраты и позволяет одним переменным резистором рег.ь одновр. обе полярности вых. напр. Эта схема отличается от предыдущей тем, что у нижнего по схеме ведомого ПСН отсутствует ИОН,

а делитель в цепи инвертирующего входа состоит из двух одинаковых по величине резисторов, включенных на полное выходное напряжение. В номинальном режиме потенциал средней точки делителя R7 – R8 будет равен потенциалу общей шины, т.е. 0. Т. о., UДИФ2 = U02 = 0. При уменьшении отрицательного UВЫХ2 потенциал инвертирующего входа DA2 становится положительным. Это напряжение усиливается и инвертируется, поэтому UВЫХ DA2 становится более отрицательным; токи базы, коллектора, эмиттера увеличиваются, UКЭ VD2 падает, а UВЫХ увеличивается до номинального значения. П ри уменьшении положительного UВЫХ1 из-за внешних факторов или за счет регулировки резистором R4 потенциал средней точки делителя R7 – R8 становится отрицательным. Это напряжение усиливается и инвертируется ОУ DA2. его выходное напряжение становится более отрицательным. В результате UБЭ2 падает, его токи базы, коллектора, эмиттера уменьшаются, а UКЭ2 возрастает до тех пор, пока потенциал средней точки делителя R7 – R8 не станет равным 0. это произойдет при UВЫХ1 = UВЫХ2.

54. Защита ПСН на основе ОУ от перегрузок по току и КЗ в нагрузке.

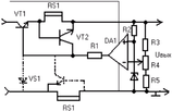
Перегрузки по току в полупроводниковых ПСН возникают при недопустимом снижении сопротивления нагрузки и при КЗ выхода стабилизатора. При этом ток через РЭ увеличивается до недопустимой величины и он выход из строя. Впоследствии из строя могут выйти ОУ, выпрямитель, трансформатор. Для предотвращения выхода из строя элементов стабилизатора в его схему вводится защита по току. Структурная схема защиты имеет вид:

Н а схеме:

RS1 – шунт (датчик тока);

УПТ – усилитель постоянного тока;

ИУ – исполнительное устройство;

Работа защиты осуществляется следующим образом: в номинальном режиме работы стабилизатора через сопротивление нагрузки и шунт RS1 протекает ток IHном, не превышающий величины тока защиты IЗ (установлен).

В УПТ ток через RS1 или пропорциональные ему падения напряжения на RS1 сравниваются с величиной UЗ или IЗ и превышение тока через RS1 над IЗ вызывает появление сигнала на выходе УПТ и срабатывание ИУ, которое либо разрывает цепь нагрузки, выключая РЭ, либо подзапирает регулирующий транзистор. Т.о., защита может осуществляться двумя способами: 1. полное обесточивание нагрузки, т.е. отсечка тока нагрузки; 2. ограничение тока нагрузки на определенном уровне.

В кач. элементов защиты, как правило, исп. полупроводниковые элементы и иногда электромагнитные реле. Схема стабилизатора с защитой по второму способу имеет вид. Защита с огр. тока основана на форме вх. характеристики кремниевого транзистора, имеющей вид.

Точка перегиба вх. хар. UПОР (пороговое) характеризует напр. между баз. и эм., выше которого наблюдается быстрый рост тока базы, поэтому при превышении током IH значение IЗ = UПОР / RS1, IБ начинает резко увеличиваться, VD2 входит в насыщение, при котором UКЭ2 приблизительно = 0, и шунтирует эмиттерный переход VT1 в запирающем направлении, поэтому IЭ VT1 не может превышать заданной величины IЗ. В качестве VT2 необходимо выбирать кремниевый транзистор с частотными свойствами не хуже, чем у VT1. элементы RS1 и VT2 могут быть включены в общую шину питания.

Полное запирание РЭ по первому способу защиты можно осуществить, если базу VT1 подключить к общей шине стабилизатора через очень малое сопротивление. При этом в качестве элемента защиты можно использовать тиристор VS1 (транзисторный триггер). Схема будет иметь вид, изображенный пунктиром.

Характеристики

Тип файла
Документ
Размер
2,51 Mb
Тип материала
Высшее учебное заведение

Список файлов ответов (шпаргалок)

Свежие статьи
Популярно сейчас
Почему делать на заказ в разы дороже, чем купить готовую учебную работу на СтудИзбе? Наши учебные работы продаются каждый год, тогда как большинство заказов выполняются с нуля. Найдите подходящий учебный материал на СтудИзбе!
Ответы на популярные вопросы
Да! Наши авторы собирают и выкладывают те работы, которые сдаются в Вашем учебном заведении ежегодно и уже проверены преподавателями.
Да! У нас любой человек может выложить любую учебную работу и зарабатывать на её продажах! Но каждый учебный материал публикуется только после тщательной проверки администрацией.
Вернём деньги! А если быть более точными, то автору даётся немного времени на исправление, а если не исправит или выйдет время, то вернём деньги в полном объёме!
Да! На равне с готовыми студенческими работами у нас продаются услуги. Цены на услуги видны сразу, то есть Вам нужно только указать параметры и сразу можно оплачивать.
Отзывы студентов
Ставлю 10/10
Все нравится, очень удобный сайт, помогает в учебе. Кроме этого, можно заработать самому, выставляя готовые учебные материалы на продажу здесь. Рейтинги и отзывы на преподавателей очень помогают сориентироваться в начале нового семестра. Спасибо за такую функцию. Ставлю максимальную оценку.
Лучшая платформа для успешной сдачи сессии
Познакомился со СтудИзбой благодаря своему другу, очень нравится интерфейс, количество доступных файлов, цена, в общем, все прекрасно. Даже сам продаю какие-то свои работы.
Студизба ван лав ❤
Очень офигенный сайт для студентов. Много полезных учебных материалов. Пользуюсь студизбой с октября 2021 года. Серьёзных нареканий нет. Хотелось бы, что бы ввели подписочную модель и сделали материалы дешевле 300 рублей в рамках подписки бесплатными.
Отличный сайт
Лично меня всё устраивает - и покупка, и продажа; и цены, и возможность предпросмотра куска файла, и обилие бесплатных файлов (в подборках по авторам, читай, ВУЗам и факультетам). Есть определённые баги, но всё решаемо, да и администраторы реагируют в течение суток.
Маленький отзыв о большом помощнике!
Студизба спасает в те моменты, когда сроки горят, а работ накопилось достаточно. Довольно удобный сайт с простой навигацией и огромным количеством материалов.
Студ. Изба как крупнейший сборник работ для студентов
Тут дофига бывает всего полезного. Печально, что бывают предметы по которым даже одного бесплатного решения нет, но это скорее вопрос к студентам. В остальном всё здорово.
Спасательный островок
Если уже не успеваешь разобраться или застрял на каком-то задание поможет тебе быстро и недорого решить твою проблему.
Всё и так отлично
Всё очень удобно. Особенно круто, что есть система бонусов и можно выводить остатки денег. Очень много качественных бесплатных файлов.
Отзыв о системе "Студизба"
Отличная платформа для распространения работ, востребованных студентами. Хорошо налаженная и качественная работа сайта, огромная база заданий и аудитория.
Отличный помощник
Отличный сайт с кучей полезных файлов, позволяющий найти много методичек / учебников / отзывов о вузах и преподователях.
Отлично помогает студентам в любой момент для решения трудных и незамедлительных задач
Хотелось бы больше конкретной информации о преподавателях. А так в принципе хороший сайт, всегда им пользуюсь и ни разу не было желания прекратить. Хороший сайт для помощи студентам, удобный и приятный интерфейс. Из недостатков можно выделить только отсутствия небольшого количества файлов.
Спасибо за шикарный сайт
Великолепный сайт на котором студент за не большие деньги может найти помощь с дз, проектами курсовыми, лабораторными, а также узнать отзывы на преподавателей и бесплатно скачать пособия.
Популярные преподаватели
Добавляйте материалы
и зарабатывайте!
Продажи идут автоматически
7213
Авторов
на СтудИзбе
248
Средний доход
с одного платного файла
Обучение Подробнее