Пупков К.А., Коньков В.Г. - Интеллектуальные исследования (Современнаяя теория управления) (1072100), страница 8
Текст из файла (страница 8)
Рис. 11
Исходя из изложенного, целесообразно рассмотреть другой подход к предъявлению требований, в основе которого формирование некоторых фазовых ограничений, обеспечивающих решение задачи и, в свою очередь, основанных на некоторых достаточных условиях. Суть подхода в следующем [5].
Пусть уравнения состояния объекта имеют вид
(67)
где
- векторы состояния, управления, возмущения, выхода;
-
- вектор-функция, обеспечивающая существование и единственность решения задачи Коши;
- непрерывная
- вектор-функция.
О возмущении
известно, что оно является элементом некоторого заданного в пространстве
множества
, т.е.
(68)
при этом предполагается, что множество
определено в каждый момент времени
.
На вектор состояния системы наложено ограничение
(69)
- заданное в пространстве
замкнутое ограниченное множество.
В качестве цели, стоящей перед объектом (67), будем рассматривать такую, которая может быть достигнута при выполнении тех или иных фазовых ограничений вида
(70)
К таким целям можно отнести обеспечение некоторых характеристик качества динамических процессов, перевод объектов из начального множества в заданное конечное и т.д.
Ограничения (69), (70) можно заменить следующими:
(71)
предполагается, что
для всех
.
В этих условиях требуется определить такой закон управления
, который обеспечивал бы выполнение фазовых ограничений (71) при действии на объект (67) возмущений
вида (68).
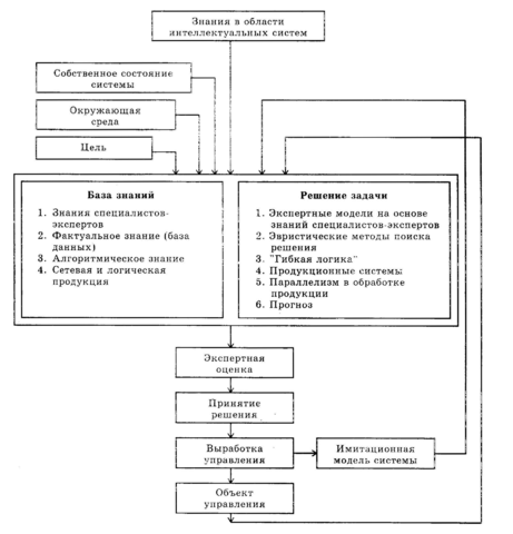
Структуру ИС, в контур которой включен объект (67), с учетом работы [5] представим упрощенно (рис.12).
Здесь ДЭС состоит из двух блоков Интеллектуальный преобразователь на основе анализа сигналов цели
, возмущения
, управления
, выхода объекта
формирует сигнал
- вектор выхода интеллектуального преобразователя, определяющий желаемое поведение объекта из условия выполнения задачи. Блок выработки управления - устройство, которое на основе сигнала формирует желаемое поведение объекта.
рис.12
В интеллектуальный преобразователь поступают также данные о собственном состоянии объекта, включая его параметры и структуру. На основе полученной информации прогнозируется поведение объекта и формируется решение о выборе класса законов управления, предпочтительного для достижения цели. Применительно к ИС исходная задача выглядит следующим образом. Интеллектуальный преобразователь является динамической системой и описывается обыкновенными дифференциальными уравнениями, приводимыми к форме Коши:
(72)
где
- сигнал модели, несущий информацию о параметрах объекта с учетом их возможного изменения во времени;
- некоторая нелинейная вектор-функция общего вида, заранее не заданная.
Будем считать, что вектор
удовлетворяет фазовым ограничениям вида
(73)
где
- некоторое замкнутое ограниченное множество, предполагаемое заданным.
Расширим систему уравнений (67) за счет присоединения к ней системы (72) таким образом, чтобы каждое из уравнений было независимым от всех других уравнений, т.е. чтобы расширенная система представляла собой некоторую минимальную реализацию ИС:
(74)
где
- вектор состояния расширенной системы; в достаточно общем случае
(75)
Здесь
- усеченный вектор выхода интеллектуального преобразователя, полученный путем вычеркивания из полного вектора всех компонентов, которым в силу системы (72) соответствуют уравнения, зависимые от других уравнений систем (67), (72).
Таким образом,
представляет собой минимально расширенный вектор состояния объекта управления. Будем считать, что
-
-вектор.
С учетом системы (72) вектору
соответствует уравнение
(76)
где
- вектор-функция
получена в результате вычеркивания соответствующих компонентов вектор-функции
и имеет минимально возможную размерность.
Согласно выражениям (71), (73) вектор должен удовлетворять ограничениям
(77)
где
- множество, заданное на евклидовом пространстве
.
Тогда задачу синтеза управления в общем случае можно сформулировать следующим образом: требуется выбрать такой закон управления
и сформировать такую функцию
минимально возможной размерности, чтобы вектор состояния системы (74), где
, удовлетворял ограничениям (77).
Решение задачи сводится к следующему.
Будем предполагать, что сигналы цели
и модели
не изменяются, а уравнение (74) имеет вид
(78)
В функции
выделим линейные части по состоянию и управлению, т.е. представим ее в виде следующего разложения:
(79)
где
- некоторые
,
- матрицы;
-
-матричная функция.
В общем случае представление функции
в виде (79) не единственно.
К рассмотрению принимаются только те разложения, в которых каждый компонент матричной функции
на границе
множества
для всех
принимает ограниченное по модулю экстремальное (минимальное или максимальное) значение при допустимых значениях векторов
.
Допустимые значения вектора
определяются согласно соотношению (68), а под допустимыми значениями вектора управления понимаются произвольно ограниченные значения
, если какие-либо другие ограничения отсутствуют.
Управление
записывается в виде
(80)
где
-
-матрицы; элементы последней
, т.е. являются некоторыми функциями вектора состояния и могут быть как произвольными (на вид матрицы-функции
ограничения не накладываются), так и функциями вполне определенной структуры (на вид
наложены ограничения).
Результатом решения являются неравенства вида
(81)
которые представляют собой сильно суженые области условия обеспечения фазовых ограничений и могут быть непосредственно использованы для выбора вектор-функции
, параметрически входящей в них, и матриц
.
Требования к ДЭС можно теперь определить на основе оценки робастности системы (74). Для анализа разрешимости неравенств (81), а также для оценки робастности системы (74) при синтезированном законе управления можно воспользоваться кругами Гершгорина.
Для
-матрицы
, формируемой согласно выражениям
(82)
определены
кругов Гершгорина
, объединение которых
содержит все собственные значения матрицы
; при этом
(83)
где
- произвольные положительные числа;
-радиус
- го круга
;
- комплексная плоскость.
Сопоставим неравенства (81) с определением кругов Гершгорина (4). В качестве положительных величин
примем функции
, т.е.
. Тогда для матрицы
круг
имеет радиус
(84)
С учетом этого неравенства (81) приводятся к виду
(85)
Поскольку точка
является центром круга Гершгорина, то левые части неравенства (85) соответствуют крайней правой точке круга
на комплексной плоскости
- точке пересечения данного круга с действительной осью (рис. 13).
Это означает, что неравенства (85) будут выполняться тогда и только тогда, когда каждый круг Гершгорина
, будет находиться слева от прямых, параллельных мнимой оси на плоскости
и проходящих соответственно через точки
лежащие на действительной оси.
Предположим, что допустимое расположение кругов
обеспечено.
Рис. 13
Тогда можно говорить о степени робастности системы. Под степенью робастности для
- го компонента вектора состояния понимается расстояние от круга
(т.е. от точки
, лежащей на действительной оси в плоскости
) до ближайшей из двух соответствующих ему прямых, параллельных мнимой оси (т.е. до точки
или
). Обозначим это расстояние через
, и согласно определению
(86)
С учетом выражения (86) под степенью робастности будем понимать величину
.
При обеспечении допустимого расположения кругов Гершгорина на комплексной плоскости
. При этом, чем больше значение
, тем более робастной является система, т.е. фазовые ограничения (67) для синтезированного закона управления будут обеспечиваться на более широких множествах структурно-параметрических и внешних возмущений.
Таким образом, можно эффективно определять требования к динамическим экспертным системам, исходя из допустимой робастности интеллектуальных систем.
1.4.Четыре - Риккати подход к задаче
построения оптимального регулятора
Потребитель управляет исходным объектом управления с выходной координатой o(t), находящимся под воздействием среды (возмущающее воздействие w(t)). Управляет он через посредство созданного им регулятора, реализующего управление
(t) , обеспечивающее достижение цели управления Ц(
(t)) (рис. 14), все сигналы здесь векторные). Генератором цели (более или менее удачной с позиции Провидения) является потребитель.
Регулятор вместе с объектом образует систему управления (СУ), в частности, оптимальную, если управление оптимально с точки зрения достижения цели управления.
Если потребитель возложит на регулятор и задачу формирования цели управления, то вновь созданная СУ - система автоматического целеуказания (САЦ) окажется (по степени исключения человека из процесса управления объектом) СУ более высокого уровня, которая, однако, даже решая оптимально и последнюю задачу, все равно не в состоянии обеспечить гарантию приближения к глобальной цели (например, благоденствие потребителя) в любой момент времени.
Дело в том, что глобальная цель известна только Провидению, которое может взаимодействовать с потребителем лишь через его интеллект, причем, как правило, на подсознательном уровне (через его интуицию). Поэтому осознать этот процесс часто невозможно. И даже если критерий оптимизации отражал веление Провидения, он являлся правильным только в момент выбора критерия (при расчете регулятора).
Чтобы создать возможность принимать правильное решение в течение всего времени работы СУ, необходимо присутствие интеллекта (как некоторой субстанции, обладающей свойством находить обоснованные с точки зрения разума и интуиции человека решения) непосредственно в регуляторе.
СУ с таким регулятором называется интеллектуальной СУ (ИСУ). Таким образом, введение ИСУ позволяет повысить шанс правильного функционирования системы в течение всего времени ее работы. Таким образом, САЦ должна быть ИСУ.
















