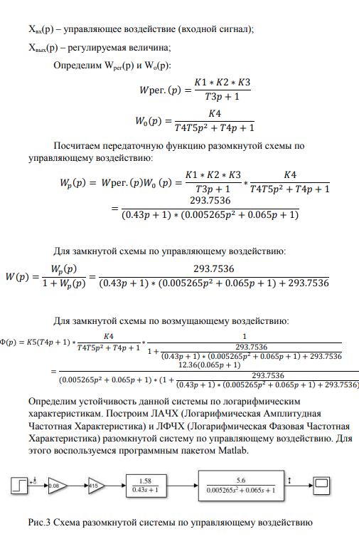
Для студентов МГТУ им. Н.Э.Баумана по предмету Основы теории управления (ОТУ)Синтез линейной непрерывной системы автоматического управления по заданным показателям качества процессов управления в установившемся и переходном режСинтез линейной непрерывной системы автоматического управления по заданным показателям качества процессов управления в установившемся и переходном реж
4,90547265
2021-04-092021-04-09СтудИзба
Синтез линейной непрерывной системы автоматического управления по заданным показателям качества процессов управления в установившемся и переходном режимах работы (Вариант № 2)
Описание
Цель курсовой работы
Целью курсовой работы является синтез линейной непрерывной системы автоматического управления по заданным показателям качества процессов управления в установившемся и переходном режимах работы. Рассматриваемые САУ являются различными электромеханическими системами управления. В качестве исходных данных приняты параметры системы и показатели качества процесса управления. Основными задачами курсовой работы являются: составление математической модели в форме структурной схемы и уравнений в пространстве состояний; исследование системы на устойчивость, синтез и реализация последовательных и параллельных корректирующих устройств по заданным показателям качества; применение оптимизационных методов для параметрического синтеза регуляторов, построение переходных процессов для анализа качества синтезированной системы по структурной схеме и уравнениям состояния. Для синтеза САУ применяется система Matlab.
![]()
Целью курсовой работы является синтез линейной непрерывной системы автоматического управления по заданным показателям качества процессов управления в установившемся и переходном режимах работы. Рассматриваемые САУ являются различными электромеханическими системами управления. В качестве исходных данных приняты параметры системы и показатели качества процесса управления. Основными задачами курсовой работы являются: составление математической модели в форме структурной схемы и уравнений в пространстве состояний; исследование системы на устойчивость, синтез и реализация последовательных и параллельных корректирующих устройств по заданным показателям качества; применение оптимизационных методов для параметрического синтеза регуляторов, построение переходных процессов для анализа качества синтезированной системы по структурной схеме и уравнениям состояния. Для синтеза САУ применяется система Matlab.


Характеристики НИР
Учебное заведение
Вариант
Теги
Просмотров
20
Размер
581,11 Kb
Список файлов
Синтез линейной непрерывной системы автоматического управления по заданным показателям качества процессов управления в установившемся и переходном режимах работы.pdf

Друзья, спасибо за доверие! Если вам понравилась работа – поставьте 5⭐ и напишите отзыв. Это поможет другим студентам, а мне даст силы делать ещё больше качественных материалов для вас 🔥