Для студентов МГТУ им. Н.Э.Баумана по предмету Основы теории управления (ОТУ)Система управления угловым положением объекта - Вариант 2Система управления угловым положением объекта - Вариант 2
4,90547596
2021-05-162021-05-16СтудИзба
НИР: Система управления угловым положением объекта - Вариант 2 вариант 2
Описание
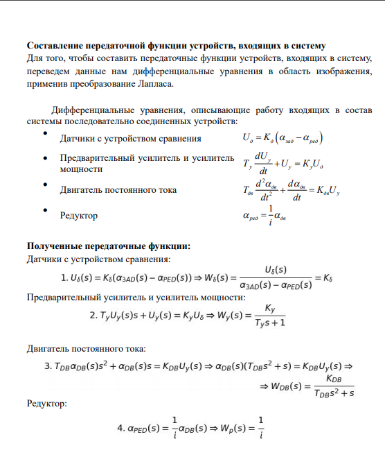
Задание к расчету 1. Составить передаточные функции устройств, входящих в систему. 2. Найти передаточные функции разомкнутой системы и замкнутой. 3. Оценить управляемость и наблюдаемость системы. 4. Найти нули и полюсы передаточных функций для разомкнутой системы и замкнутой. 5. Записать по полученной передаточной функции замкнутой системы представление в пространстве состояний. 6. Сделать обратный переход – от модели в пространстве состояний к передаточной функции. 7. Построить АФЧХ и ЛАФЧХ разомкнутой системы и замкнутой. 8. Определить устойчивость замкнутой системы. 9. Построить границы областей устойчивости. 10. Оценить запасы устойчивости по частотным характеристикам. 11. Оценить время переходного процесса, перерегулирование, установившуюся ошибку. 12. Оценить качество переходного процесса по расположению нулей и полюсов передаточной функции. 13. Построить корневой годограф при изменении коэффициента усиления.
![]()



Характеристики НИР
Учебное заведение
Вариант
Теги
Просмотров
27
Размер
545,34 Kb
Список файлов
Система управления угловым положением объекта (Вариант 2).pdf

Друзья, спасибо за доверие! Если вам понравилась работа – поставьте 5⭐ и напишите отзыв. Это поможет другим студентам, а мне даст силы делать ещё больше качественных материалов для вас 🔥