ДЗ: Интегральное исчисление функции одной переменной. Дифференциальные уравнения. Ряды. вариант 20
Описание
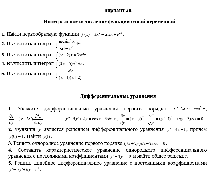
КР по матем. Интегральное исчисление функции одной переменной. Дифференциальные уравнения. Ряды. Интегральное исчисление функции одной переменной 1. Найти первообразную функции . 2. Вычислить интеграл . 3. Вычислить интеграл . 4. Вычислить интеграл . 5. Вычислить интеграл . Дифференциальные уравнения 1. Укажите дифференциальные уравнения первого порядка: , , , , , . 2. Функция является решением дифференциального уравнения , причем . Найти . 3. Решить однородное уравнение первого порядка . 4. Составить характеристическое уравнение однородного дифференциального уравнения с постоянными коэффициентами и найти общее решение.
5. Решить линейное дифференциальное уравнение с постоянными коэффициентами . Ряды 1. Проверить выполнение необходимого признака сходимости положительных числовых рядов , , , , , . 2. Исследовать числовой ряд на сходимость . 3. Указать третий член числового ряда . 4. Найти интервал сходимости степенного ряда . 5. Найти интервал сходимости степенного ряда.
ТвГТУ
voznesen.the.best

















