Ⓜ️ Математика и информатика 🌀 Аттестация 96% Отлично! 👍

Ответы к экзамену Темы 1-11: Математика и информатика 1-11 вариант Итоговая аттестация
-40%

Описание

Математика и информатика 1-11 + (обновление 6-11)
Уровень: ПО, ВО, Бакалавриат Дата: 27.04.26 🏆
Направление: Педагогическое образование
Профиль: Учитель русского языка и литературы


Вам, могут пригодится работы по текущему Семестру 1 (список на СтудИзбе) 🔻

• Безопасность жизнедеятельности
Иностранный язык
Русский язык и культура речи
Цифровая трансформация
Правоведение
Командная работа и лидерство
Экономика образования
Математика и информатика Вы здесь ◀️◀️◀️
Общая психология
История образования и педагогической мысли
Возрастная анатомия, физиология и гигиена
Педагогическая риторика
Физическая культура и спорт

✔️ Коллекция содержит: 🔻
  • Тесты самопроверки
  • Итоговый тест
  • Компетентностный тест
  • PDF файл /Идеальное компьютерное качество
💢 Внимание! Перед покупкой убедитесь, что Ваши вопросы находятся в коллекции! 💢
⚠️ 1-й Вариант прохождения дисциплины: 🔻
✔️ Файл с вопросами сформируется автоматически после покупки коллекции ( Действия-скачать) ✔️ В файле PDF пользуйтесь навигацией вопросов по странице Ctrl+F
✔️ Копируйте вопросы из теста с помощью Ctrl+P ( Режим печати ) Ctrl+C (Копировать) Ctrl+V (Вставить)

⚠️ 2-й Вариант прохождения дисциплины: 🔻

✔️ Перейдите в "Количество вопросов" ( находится под коллекцией , в характеристиках) ✔️ Копируйте вопросы из теста с помощью Ctrl+P ( Режим печати ) Ctrl+C (Копировать) Ctrl+V (Вставить)
✔️ Вставляйте вопросы в " Поиск по вопросу" (навигация) ✔️ Для удобства, Вы можете отредактировать вопросы по Алфавиту в строке " По популярности" (Актуально для небольшого кол-ва, до 100, вопросов)

⚠️ 3-й Вариант прохождения дисциплины: 🔻

Ссылка- помощь в прохождении: Дисциплина на отлично ! 999 руб. ◀️ ◀️ ◀️
Ссылка- помощь в прохождении: "Сессия" /без практики/
7 990 руб. ◀️ ◀️ ◀️

▶️ Мой профиль -ссылка на все работы и вопросы ◀️



Актуальность прохождения:
Дата: 24.12.25 🏆
Дата: 21.02.26 🏆
Дата: 27.04.26 🏆

Список вопросов

Составить таблицу истинности для функции ((A B) A) В.

Универсальный механизм для создания и обработки составных документов, содержащих одновременно объекты различного происхождения, разной природы, например, текст, таблицы, фотографии, звук и т.п. называется………
Тип ответа: Текcтовый ответ
Дана система трех линейных уравнений с тремя необходимо решить эту систему методом Гаусса. неизвестными,
(2x1 - 4x2 + 3x3 = 1
x1 - 2x2 + 4x3 = 3
3x1 - x2 + 5x3 = 2
Наборы правил и стандартов, которые обеспечивают взаимодействие между устройствами сети, передачу и прием данных называются…
Тип ответа: Текcтовый ответ
Какой из интегралов нельзя вычислять с помощью формулы Ньютона-Лейбница:
Найти общий вид первообразных для функции f(x)=-5
Тип ответа: Одиночный выбор •
Какое из высказываний не является верным:
Тип ответа: Одиночный выбор •
Требуется найти обратную матрицу для матрицы А
Предприятие выпускает продукцию трех видов: Р1, Р2, Рз и использует сырье двух типов: S1, S2. Нормы расхода сырья характеризуются матрицей:
A=(2 3) (5 2) (1 4) План выпуска продукции задан матрицей-строкой C - (100 80 130) , стоимость единицы каждого типа сырья (ден. ед.) - матрицей столбцом: В (30 50)Найти общую стоимость сырья. Тип ответа: Одиночный выбор •
Какое из свойств не является свойством обратной матрицы:
Тип ответа: Одиночный выбор •
Решить систему методом Крамера
Требуется решить систему линейных уравнений методом обратной матрицы
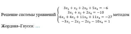
Решение системы уравнений методом Жордана Гаусса: ...
… система – это такая совместная система, которая имеет более одного решения
… система – это такая совместная система, которая имеет единственное решение
Требуется найти определитель матрицы А
Тип ответа: Одиночный выбор •
Необходимо упростить выражение ((A U B U C) N (A B)) ((A U (BC)) A).

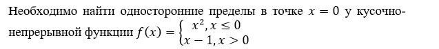
Необходимо найти односторонние пределы в точке х = 0 у кусочно- x2, x 0непрерывной функции f(x) =lx1, > 0
Требуется перевести в восьмиричную систему счисления шестнадцатеричное число 151.
Тип ответа: Одиночный выбор •
Требуется составить таблицу истинности логического выражения С
-A&B V A&-B:
Если множество А является частью множества В, то записывают:
Тип ответа: Одиночный выбор •
Основными видами компьютерных сетей являются сети…
Простое высказывание, содержащее только одну мысль называется……….
Тип ответа: Текcтовый ответ
Переведите число 10010 из двоичной системы счисления в десятичную систему счисления
Тип ответа: Одиночный выбор •
Высказывание, обозначаемое A∧B, которое является истинным тогда и только тогда, когда высказывания A и B истины называется ……………
Тип ответа: Текcтовый ответ
Произведите перевод 304 из десятичной системы счисления в шестнадцатеричную систему счисления:
Тип ответа: Одиночный выбор •
Устройства, которые преобразуют аналоговый сигнал в цифровой и наоборот, позволяя компьютерам подключаться к Интернету через телефонные или кабельные линии называются:
Тип ответа: Одиночный выбор •
Вычитание двоичных чисел осуществляется в соответствии со следующими правилами:
Тип ответа: Одиночный выбор •
Инверсия - это…
Тип ответа: Одиночный выбор •
Область информатики, в которой решаются сложнейшие проблемы, находящиеся на пересечении с психологией, физиологией, лингвистикой и другими науками:
Тип ответа: Одиночный выбор •
Основными характеристиками накопителей и носителей являются:
Тип ответа: Одиночный выбор •
Установите соответствие основных элементов аппаратного обеспечения сети и их характеристик:
Если F(x)- первообразная для f(x), то 2f(3x)dx равен

Если две совокупности образуют третью, включающую элементы одной из заданных групп и не содержащую элементы второй, получается ………….. совокупностей, обозначается значком /: C=A/B
Тип ответа: Текcтовый ответ
Производная функция у = 2e3x+2 имеет вид:

Дифференциал функции равен…

Специальная программа, которая запрашивает у пользователя команды и выполняет их называется…..
Тип ответа: Текcтовый ответ
Матрица A порядка m×n называется …………….матрицей, если количество строк и столбцов совпадают: m=n.
Тип ответа: Текcтовый ответ
К приближенным методам решения систем линейных уравнений относятся:

Строки матрицы e1, e2, , , называются
существуют такие числа А1, А2, , Аm не равное одновременно нулю, что линейная комбинация строк матрицы равна нулевой строке: A1 e1+ e2 + ..+ Am em = 0.
По определению, функция f(x) называется непрерывной в точке хо,
если существует предел:

Обобщенный, систематизированный и проверенный практикой результат изучения реальных процессов и объектов, представленный с помощью какого-либо языка – это ………..
Тип ответа: Текcтовый ответ
Матричное уравнение x=A∙x+y называется уравнением …….
Тип ответа: Текcтовый ответ
Любой квадратной матрице n-го порядка можно поставить в соответствие число, которое называется определителем (детерминантом) матрицы A и обозначается так:

Определить ранг матрицы А =
2 -1 3
1 2 4
3 1 7

При возведении в степень n матрицы
А=
2 3
1 5
получили матрицу
B=
35 126
42 161
Чему равно п?


Чему равен определитель третьего порядка для матрицы
A =
1 1 1
1 0 1
1 -1 0

Уравнение, которое кроме функции, содержит ее производные называется

В Интернете применяется так называемая доменная (или многоуровневая) система имен, английское сокращенное обозначение которой – …
Тип ответа: Текcтовый ответ
… – это прикладные программы для обработки графической информации

Закон ƒ, по которому каждому элементу множества X ставится в соответствие некоторый, причем единственный, элемент множества Y, называется …… множества
Тип ответа: Текcтовый ответ
Последовательность (xn) называется отграниченной сверху, если ЭМ
R: Vn справедливо выражение:
Установите соответствие видов матриц и их характеристик:
Тип ответа: Сопоставление
Порядок определителя – это …
Если матрица имеет две одинаковые строки, то ее определитель…
Дифференциалом dy функции у = f(x) является
Требуется найти производную функции f(x) = x3 + 2x2 - 3x +5
Требуется найти экстремум функции у = x3 - 3x + 1
Верными являются такие равенства, как … (укажите 2 варианта ответа)
Тип ответа: Множественный выбор ••
Такие функции, как …, дифференцируемы в точке (укажите 2 варианта ответа)
Тип ответа: Множественный выбор ••
Производной функции у = f(x) в данной точке х является предел...

Установить правильную последовательность схемы исследования функции на выпуклость, вогнутость:
Тип ответа: Сортировка



Функция у = f(x) называется... в данной точке х, если приращение
Ду этой функции в точке х, соответствующее приращению аргумента
Ах, может быть представлено в виде = A Ax Ax, где -
некоторое число, не зависящее от Ах, а а функция аргумента Ах,
которая является бесконечно малой при Ax - 0

Тип ответа: Текcтовый ответ
Функция у = 3x2 - 6x + 1 имеет минимум в точке Тип ответа: Одиночный выбор •
Возрастающие и убывающие функции также называются … функциями
Тип ответа: Текcтовый ответ
Наибольшее значение функция f(x) может принимать
Тип ответа: Одиночный выбор •
Функция f(x) называется неубывающей на [a,b], если Vx1,x2
[a, b]: < выполняется неравенство...
Установите соответствие правила работы с производной и его расшифровки:
Тип ответа: Сопоставление
Установите соответствие названия теоремы и ее формулировки:
Тип ответа: Сопоставление
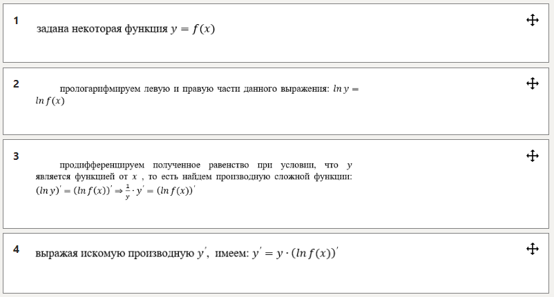
Установите порядок действий при логарифмическом дифференцировании:
Тип ответа: Сортировка
Матрица Ф=(ϕ1 ϕ2…ϕn−r), , столбцы которой образуют систему
решений однородной системы, называется.....
Тип ответа: Текcтовый ответ
Решить систему линейных уравнений методом Гаусса
Установите порядок действий при логарифмическом дифференцировании:
Тип ответа: Сортировка
Найти предел lim= sin7x/3x Тип ответа: Одиночный выбор •
Найти производную функции y=sinx - ln3x.
Тип ответа: Одиночный выбор •
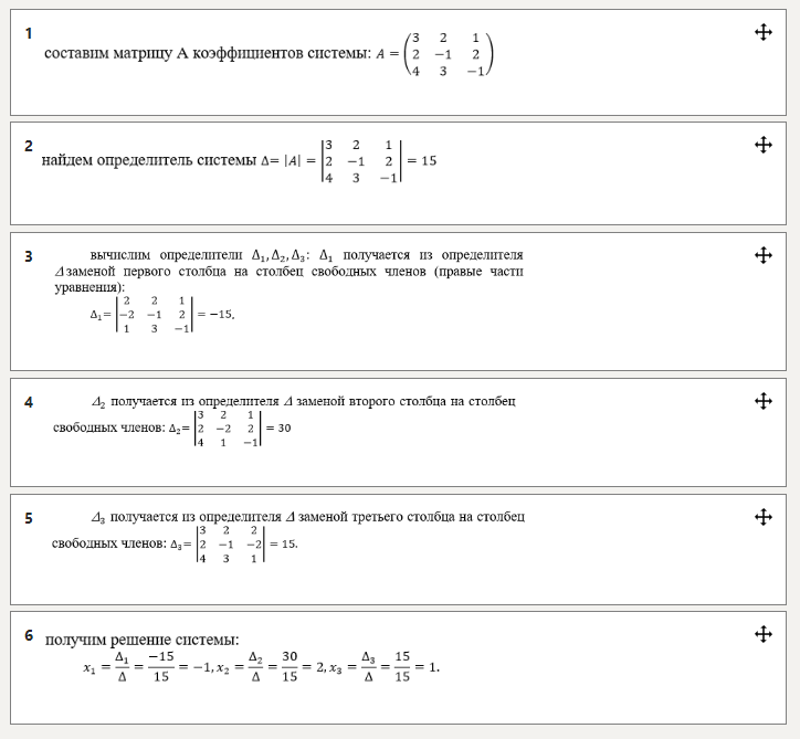
Решить систему трех линейных уравнений с тремя неизвестными методом Крамера.
2x1+2x2-x3 = 3
-4x1 + x2 + x3 = 4
(4x1 - 3x2 + 2x3 = 5
Базовое программное обеспечение компьютера, которое обеспечивает поддержку работы с сетью называется…
Тип ответа: Текcтовый ответ
Квадратная матрица, которая отличается от своей транспонированной матрицы множителем −1: A T=−A, называется …………матрицей.
Тип ответа: Текcтовый ответ
Совокупность некоторых элементов, объединенных каким-либо общим признаком называется ……………..
Тип ответа: Текcтовый ответ
Транспонированной матрицей для матрицы А = являетсяматрица вида:
Если F(x)- первообразная для f(x), то 2f(3x)dx равен
Матрица, удовлетворяющая условию A=A T называется ……….. матрицей.
Тип ответа: Текcтовый ответ
Если две группы совокупностей образуют третью, состоящую только из общих элементов заданных составляющих, это называется ………..множеств, обозначается значком ∩: C=A∩B
Тип ответа: Текcтовый ответ
Порядком дифференциального уравнения является:
Тип ответа: Одиночный выбор •
Система, у которой количество уравнений совпадает с числом неизвестных (m=n) называется:
Тип ответа: Одиночный выбор •
Порядок входящих в уравнение производных:
Тип ответа: Одиночный выбор •
Предел отношения двух бесконечно малых функций равен пределу отношения их производных, если последний существует - это правило …………
Тип ответа: Текcтовый ответ
Матрица А-1 называется ... по отношению к матрице А, если при умножении этой матрицы на данную как справа, так и слева получается единичная.
Дана диагональная матрица: A= (4 0 0) (0-9 0) (0 0 1) Элементы, расположенные на местах a11, a22,..., ann образуют.... диагональ матрицы.
Точки, в которых производная равна нулю: f(x) = 0, называются .... точками функции.
Действительные числа, которые нельзя представить в виде отношения двух целых чисел называются …………………..
Тип ответа: Текcтовый ответ
Исследовать систему на совместимость...
Для любой матрицы A существует ………… матрица -A такая, что A+(-A)=0.
Тип ответа: Текcтовый ответ
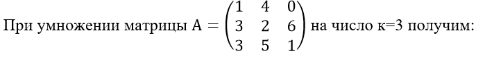
При умножении матрицы A = 140 326 351 на число к=3 получим:
Точки, в которых выполняется необходимое условие экстремума для непрерывной функции, называются ……………. точками этой функции.
Тип ответа: Текcтовый ответ
Логическая операция, ставящая в соответствие двум высказываниям новое высказывание, являющееся истинным тогда и только тогда, когда оба исходных высказывания истинны, это:
Тип ответа: Одиночный выбор •
Теорема Кронекера-Капелли гласит:
Тип ответа: Одиночный выбор •
При перестановке дух любых строк определитель матрицы
Тип ответа: Одиночный выбор •
Если линейная комбинация строк A1 A2 e2 + + Am равна
нулю тогда и только тогда, когда все коэффициенты А; равны нулю, т.
e. A1 = A2 = Am = 0 , то строки e1, e2, , , называются
Найдите число элементов пересечения множеств N={20, 21, 22, 23} и K={23, 24, 27, 28}:
Тип ответа: Одиночный выбор •

Эти вопросы в других коллекциях

-40%
-38%
-17%
-40%

Характеристики ответов (шпаргалок) к экзамену

Тип
Учебное заведение
Номер задания
Программы
Просмотров
61
Качество
Идеальное компьютерное
Количество вопросов
❓ Как копировать вопросы во время теста в Синергии?
Картинка-подпись
Я был поражен тем, как важно предпринимать действия. Недостаточно просто знать, нужно использовать знания. Мало хотеть чего-то, нужно делать. - Леонардо Да Винчи

Комментарии

Нет комментариев
Стань первым, кто что-нибудь напишет!
Поделитесь ссылкой:
Цена: 499 299 руб.
Расширенная гарантия +3 недели гарантии, +10% цены
Несколько человек купили за последний месяц
Рейтинг покупателей
5 из 5
Поделитесь ссылкой:
Сопутствующие материалы

Подобрали для Вас услуги

Вы можете использовать полученные ответы для подготовки к экзамену в учебном заведении и других целях, не нарушающих законодательство РФ и устав Вашего учебного заведения.
Свежие статьи
Популярно сейчас
Как Вы думаете, сколько людей до Вас делали точно такое же задание? 99% студентов выполняют точно такие же задания, как и их предшественники год назад. Найдите нужный учебный материал на СтудИзбе!
Ответы на популярные вопросы
Да! Наши авторы собирают и выкладывают те работы, которые сдаются в Вашем учебном заведении ежегодно и уже проверены преподавателями.
Да! У нас любой человек может выложить любую учебную работу и зарабатывать на её продажах! Но каждый учебный материал публикуется только после тщательной проверки администрацией.
Вернём деньги! А если быть более точными, то автору даётся немного времени на исправление, а если не исправит или выйдет время, то вернём деньги в полном объёме!
Да! На равне с готовыми студенческими работами у нас продаются услуги. Цены на услуги видны сразу, то есть Вам нужно только указать параметры и сразу можно оплачивать.
Отзывы студентов
Ставлю 10/10
Все нравится, очень удобный сайт, помогает в учебе. Кроме этого, можно заработать самому, выставляя готовые учебные материалы на продажу здесь. Рейтинги и отзывы на преподавателей очень помогают сориентироваться в начале нового семестра. Спасибо за такую функцию. Ставлю максимальную оценку.
Лучшая платформа для успешной сдачи сессии
Познакомился со СтудИзбой благодаря своему другу, очень нравится интерфейс, количество доступных файлов, цена, в общем, все прекрасно. Даже сам продаю какие-то свои работы.
Студизба ван лав ❤
Очень офигенный сайт для студентов. Много полезных учебных материалов. Пользуюсь студизбой с октября 2021 года. Серьёзных нареканий нет. Хотелось бы, что бы ввели подписочную модель и сделали материалы дешевле 300 рублей в рамках подписки бесплатными.
Отличный сайт
Лично меня всё устраивает - и покупка, и продажа; и цены, и возможность предпросмотра куска файла, и обилие бесплатных файлов (в подборках по авторам, читай, ВУЗам и факультетам). Есть определённые баги, но всё решаемо, да и администраторы реагируют в течение суток.
Маленький отзыв о большом помощнике!
Студизба спасает в те моменты, когда сроки горят, а работ накопилось достаточно. Довольно удобный сайт с простой навигацией и огромным количеством материалов.
Студ. Изба как крупнейший сборник работ для студентов
Тут дофига бывает всего полезного. Печально, что бывают предметы по которым даже одного бесплатного решения нет, но это скорее вопрос к студентам. В остальном всё здорово.
Спасательный островок
Если уже не успеваешь разобраться или застрял на каком-то задание поможет тебе быстро и недорого решить твою проблему.
Всё и так отлично
Всё очень удобно. Особенно круто, что есть система бонусов и можно выводить остатки денег. Очень много качественных бесплатных файлов.
Отзыв о системе "Студизба"
Отличная платформа для распространения работ, востребованных студентами. Хорошо налаженная и качественная работа сайта, огромная база заданий и аудитория.
Отличный помощник
Отличный сайт с кучей полезных файлов, позволяющий найти много методичек / учебников / отзывов о вузах и преподователях.
Отлично помогает студентам в любой момент для решения трудных и незамедлительных задач
Хотелось бы больше конкретной информации о преподавателях. А так в принципе хороший сайт, всегда им пользуюсь и ни разу не было желания прекратить. Хороший сайт для помощи студентам, удобный и приятный интерфейс. Из недостатков можно выделить только отсутствия небольшого количества файлов.
Спасибо за шикарный сайт
Великолепный сайт на котором студент за не большие деньги может найти помощь с дз, проектами курсовыми, лабораторными, а также узнать отзывы на преподавателей и бесплатно скачать пособия.
Популярные преподаватели
Добавляйте материалы
и зарабатывайте!
Продажи идут автоматически
7253
Авторов
на СтудИзбе
246
Средний доход
с одного платного файла
Обучение Подробнее