Лекции (862469), страница 9
Текст из файла (страница 9)
K – номер состояния системы
0 – все станки работают, робот стоит
1 – один станок обслуживается роботом, все остальные станки работают
Эти состояния можно описать S0, S1, S2, ... , Sn
n – число станков
n = 4
Рисунок 4
- среднее значение времени обработки (имеет разброс)
Среднее время обслуживания
Время обслуживания одного станка:
- время перезгрузок деталей в НЦ
- время смены заготовки
Рисунок 5
П.Р. S1…Sm
Число станков, ожидающих обслуживание и находящихся в очереди определяется состоянием S2…Sm
– находятся в очереди и ждут обслуживания
Среднее число станков, ожидающих очереди на обслуживание:
Пример
Для станочной системы, включащей 4 станка и 1 обслуживающий манипулятор нужно определить среднюю загрузку манипулятора (выражается в %)
Среднее число станков, ожидающих обслуживание
Коэффициент простоя одного станка из-за ожидания станочного обслуживания
Средняя недогрузка одного станка
Для определения каждого k-ого состояния системы
Среднее время цикла для обработки всего ассортимента детали
Вероятность того, что все станки работают, а робот стоит (формула из книжки)
Все остальные вероятности определяются по реккурентной формуле:
- первый станок обслуживается роботом, остальные работают
Работа манипулятора определяется событиями S1…Sn
Средний процент загрузки манипулятора
(вывести!)
Средний процент загрузки станка
Коэффициент недогрузки одного станка из-за обслуживания манипулятором
2 вариант
Вероятность нулевого состояния
Лекция 23
Автоматизированные транспортно-накопительные системы (АТНС)
АТНС – составляют важнейшую часть в автоматизированной станочной системе (ГПМ, ГПС, ГПЯ - ячейка, ГПЦ – цех, РТК) и во многом определяет ее технико-экономические показатели (экономическая эффективность, надежность, производительность и другие факторы).
АТНС зависит от типа:
- обработка ротационных деталей (детали типа тела вращения)
- обработка корпусных деталей
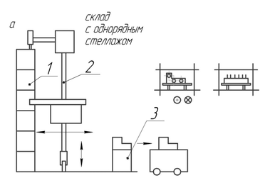
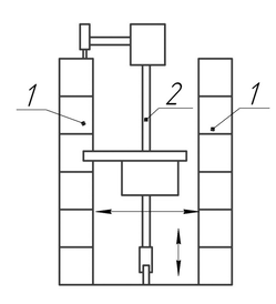
Структура автоматизированной транспортно-накопительной системы
Рисунок 1
В гибком производстве с партией детали 200…500 используют другие системы
Рисунок 2
//транспорт – из одной позиции в другую
Локальная транспортная система осуществляет связь между ГПМ и соответствующим транспортом деталей, заготовок и инструментов.
В случае токарной обработки – это загрузочный робот: притычной и портальный робот
Локальный транспорт:
1) заготовок и детали
2) Инструмента и приспособлений
1. ЛТС
2. Общая ТС
3. Терминалы связи с «внешней средой»
Оборудование транспортно-накопительных систем
Рисунок 3
-
– загрузочно-перегрузочное оборудование
-
– приемные секции стеллажа (стеллаж может быть одноярусный и многоярусный) Должны быть секции полуавтоматической загрузки и выгрузки – это приемные секции стеллажа.
-
Рисунок 4
-
– транспортно-перегрузочные роботы
-
- манипулятор автоматический конвейерный
-
– манипулятор с ручным управлением (краны, тали)
-
– транспортные устройства
-
– кран-штабелёр. Имеются приемные позиции. Робот может перемещаться по всему многоярусному стеллажу. ППВ – приемная позиция выгрузки. Кран-штабелёр и обслуживаемый им стеллаж позволяет адресно хранить необходимую для обработки заготовки детали, приспособления, инструменты в строго заданном адресном порядке и позволяет выводить эти грузы в необходимой последовательности. Каждая ячейка имеет свой адрес и каждый груз имеет свой код. К позиции выгрузки подъезжает устройство (робокар) и по определенной команде перегружает на робокар тот груз, который необходим для работы. Автоматически осуществляется загрузка склада.
-
Рисунок 5
-
Конвейер цепной или роботовый, подвесной конвейер
-
Мостовой кран
-
– средства хранения (склады)
-
Накопители грузов внутри участка
-
Межучастковые накопители
-
3.2.1 Стеллажи. Бывают одноярусные и многоярусные; могут быть различные способы загрузки и выгрузки этих стеллажей
-
– вспомогательное оборудование и оснастка
-
– оборудование для уборки стружки
Лекция 24
Принципиальная схема автоматических складов
Рисунок 1
Каждая ячейка и груз имеют свой код (номер).
1 – склад штабелеров
Есть перечень ячеек и что в них находится.
Для получения того или иного груза система управления указывает номер ячейки и номер грузка и штабелер 2 выводит этот груз на позицию загрузки/выгрузки 3.
Заполнение склада осуществляется в определенном порядке
Склад с двумя стеллажами аналогичен предыдущему.
Рисунок 2
Помимо рассмотренных могут быть стеллажные склады, обслуживаемые мостовым краном штабелера.
Рисунок 3
Широкое применение машиностроения находят применения гравитационные склады и магазины, суть которых заключает в том, что имеется наклонная поверхность и по ней передается тара.
Рисунок 4
Вращающиеся стеллажа для хранения инструментов и приспособлений
Рисунок 5
1 – устройство загрузки/выгрузки деталей со станка
-
– вращающийся стеллаж
Цилиндрический накопитель АЛП3-1. Около каждого цилиндра перегружатель и при их вращении можно обеспечить большую емкость магазинов.
На высоком накопителе располагаются кассеты с инструментами.
Упомянутые конструктивные мероприятия нужны для автоматизации снабжения инструментов ГПМ при смене обрабатываемых деталей.
Кодовый ключ находится на оправке с инструментом. Повторения в кодах, если имеются инструменты-дублеры.
Транспортно-складская система является естественным продолжением технологической системы.
Расчет основных характеристик автоматизированных складов
-
Определение необходимой емкости склада.
Расчетной характеристикой емкости склада является его вместимость, которая определяет исходя из числа единиц груза (кассет, спутников, поддонов т.п.), необходимых для обеспечения работоспособности технологического оборудования.
Вместимость склада рассчитывают на основе среднестатистической трудоемкости обработки детали и месячной доли выпуска.
Исходным параметром при расчете является максимальное число
- число деталей установа.
– месячный фонд работы станка в часах
- число станков (было 4 в предыдущем примере)
– средняя трудоемкость обработки одной детали установки в часах
- средняя месячная программа выпуска деталей одного наименования
Пример
Лекция 25
2. Расчет числа механизмов перегрузки, обслуживающих стеллажный склад
Рисунок 1
Посмотреть в Металлорежущие станки и системы. Том 3
Автоматизация измерений и контроля размеров деталей
Б.М. Сорочкин Машиностроение. Ленинградское отделение. 1990 г. 365 стр.
Ранее – изготовление роликоподшипников конических. Сидят 20 девушек, которые контролируют много разных размеров. Надо автоматизировать процесс.
Технологический процесс обработки деталей всегда предусматрвает промежуточный контроль.
Рисунок 2
С.И. – средства измерения и контроля
Автоматизация С.И.:
-
Повышение эффективности производства
-
Повышение качества продукции
-
Управление качеством продукции
-
Повышение точности
-
Повышение производительности труда
С.И. в 80-90% используются для измерения угловых и линейных размеров детали.
Развитие автоматизированного машиностроения идет по 2м направлениям:
-
Измерение и контроль детали в процессе обработки (активный контроль)
-
Измерение и контроль вне зоны обработки - «Выносной контроль»
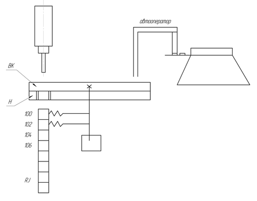
Автомат контроля размеров кристаллов
Рисунок 3
Команда на открытие соответствующего лотка дает система управления автоматом.
1 кассета 100…102
2 кассета 102…104
Производится измерение и распаковка материалов на группу
ВК – верхняя карусель
Н – нижнее основание
RJ – повторное измерение
В основании есть отверстие для выхода кристаллов
При автоматизированных и станочных системах существуют две параллельные цепи
1ая цепь – измерительная цепь, содержащая датчик линейных перемещений, нормализующее устройство, которое приводит результаты измерения в более приемлемый для дальнейшего использования вид.
Интеллектуальный датчик – встроен в микропроцессор, который на вход подается измеренный сигнал, а на выходе облагороженный сигнал.
Рисунок 4
2ая цепь – транспортирующая. Предназначена для передачи изделия от одной измерительной системы к другой.
Для автоматизированных средств измерения характерно наличие специфических устройств:
-
Передаточный механизм. Предназначены для передаче измеряемого перемещения на датчик
Рисунок 5
Передаточные механизмы нужны для удобного размещения датчиков на измерительной позиции. Точность засчет хитрых прецезионных перемещений.
-
Механизмы настройки датчиков. Которые предназначены для предварительной настройки датчиков на измеряемый объект и обеспечивают получение команд: годен/негоден.
-
Точное базирование деталей при измерениях для уменьшения погрешностей.
Классификация средств измерения. Основные понятия
Автоматические средства измерения С.И. и контроля
-
Контрольная позиция
-
Контрольная станция
-
Устройство измерения и контроля
-
Измерительное приспособление
С.И. – контрольно-измерительный модуль, встраиваемая в общую технологическую цепь обработки транспортирами детали, имеющие общую систему управления с другими соседними модулями, реализующими технологический процесс.
Средства измерения включают:
-
Измерительный преобразователь. Блок устройств для измерения каких-то параметров.
-
Контрольные приборы и приспособления. Устройства предназначены как правило для ручного контроля.
-
Контрольно-сортировочные автоматы. Используются при организации селективной сборке. Например, сортируют подшипники по группам.
-
Информационно-измерительные системы
-
Измерительно-комплектовочные системы
В гибком автоматизированном производстве (ГАП) часто используют цифровые многомерные (измерение нескольких параметров), программируемые и быстро переналаживаемые приборы и приспособления, предназначенные для измерения группы однотипных деталей.
Д. Хофман Техника измерений и обеспечения качества
















