183156 (596655)
Текст из файла
Размещено на http://www.allbest.ru/
ЄВРОПЕЙСЬКИЙ УНІВЕРСИТЕТ
Конотопська філія
кафедра економіки
спеціальність “Економіка підприємства”
КУРСОВА РОБОТА
на тему: “Економічна оцінка результатів господарської діяльності промислових підприємств” (на прикладі ВАТ “Енерготрансбуд”)
Виконала
Студентка ІІІ курсу, 31 групи
Максименко Олена
Конотоп – 2010
ЗМІСТ
ВСТУП
РОЗДІЛ І. ТЕОРЕТИЧНІ ОСНОВИ ОЦІНКИ РЕЗУЛЬТАТІВ ДІЯЛЬНОСТІ ПІДПРИЄМСТВ
1.1 Сутність і значення господарської діяльності в ринкових умовах
1.2 Методика визначення економічної ефективності господарювання підприємств
1.3 Прибуток підприємства, як оцінка результатів його ефективної господарської діяльності
РОЗДІЛ ІІ. АНАЛІЗ ДІЯЛЬНОСТІ ВАТ “ЕНЕРГОТРАНСБУД”
2.1 Загальноекономічна характеристика діяльності підприємства
2.2 Аналіз показників фінансового стану підприємства ВАТ “Енерготрансбуд”
2.3 Економічна оцінка результативності діяльності ВАТ “Енерготрансбуд”
РОЗДІЛ ІІІ. ШЛЯХИ ПІДВИЩЕННЯ ЕФЕКТИВНОСТІ ДІЯЛЬНОСТІ ВАТ “ЕНЕРГОТРАНСБУД”
3.1 Удосконалення стратегії розвитку підприємства ВАТ “Енерготрансбуд”
3.2 Планування собівартості продукції та пошук шляхів її зниження
3.3 Напрями підвищення ефективності господарської діяльності підприємства
ВИСНОВКИ
СПИСОК ВИКОРИСТАНОЇ ЛІТЕРАТУРИ
ВСТУП
В умовах становлення ринкових форм господарювання великого значення набуває розвиток підприємницької діяльності та економічна оцінка діяльності його результатів. Діяльність малих підприємств організується для забезпечення погодженості функціонування всіх її факторів і взаємодії людей, які беруть участь у виробництві і реалізації продукції.
В ринковій економіці метою будь-якого виробництва є одержання максимальне можливого прибутку. У цих умовах можуть здійснювати свою виробничо-фінансову діяльність тільки ті підприємства, що одержують від її найвищий економічний результат. Ті ж підприємства, що працюють неефективно, малорентабельно, тим більше збитково, нежиттєздатні. Вони неминуче банкрутують і припиняють своє існування.
Тому важливим є вірна економічна оцінка результатів господарської діяльності підприємства як одна з головних передумов стабільного та ефективного функціонування економіки країни в цілому. У зв’язку з цим на кожному підприємстві необхідно виявляти наявність фактів безгосподарності, непродуктивних втрат, нерозумного вкладення засобів для їх усунення. Варто виявляти і включати в роботу підприємства резерви виробництва, раціонального й ефективного використання матеріальних, трудових і фінансових ресурсів, природних багатств.
В даний час значно зростає роль аналізу фінансово-господарської діяльності підприємств, основна мета якого - виявлення й усунення недоліків у діяльності підприємств, пошук і залучення у виробництво резервів, що не використовуються або недовикористовуються.
Здійснення державою заходів підтримки різних форм господарювання, створення для них сприятливих умов розвитку дасть змогу у повній мірі використати можливості приватної власності для зростання ефективності господарсько-комерційної діяльності підприємств. Тому тема дипломної роботи “Економічна оцінка результатів господарської діяльності промислових підприємств” досить актуальна на даний час і має вагоме практичне значення.
Метою дипломної роботи є визначення економічної оцінки результатів господарської діяльності підприємства та розробка шляхів підвищення економічної ефективності діяльності ВАТ “Енерготрансбуд”.
Відповідно до мети дипломної роботи необхідно вирішити такі завдання:
-
узагальнити сутність і значення господарської діяльності підприємства та розглянути методику визначення економічної ефективності господарювання;
-
визначити прибуток, як економічну категорію та результат ефективної діяльності підприємства;
-
проаналізувати виробничо-фінансову діяльність відкритого акціонерного товариства “Енерготрансбуд”;
-
удосконалити стратегію розвитку підприємства;
-
обґрунтувати шляхи зниження собівартості продукції підприємства;
-
висунути пропозиції щодо підвищення економічної ефективності діяльності ВАТ “Енерготрансбуд”.
ВАТ “Енерготрансбуд” створене з метою виробництва та реалізації поліхімічної продукції для споживачів та отримання максимального прибутку від своєї діяльності.
Об’єктом дослідження є процес виробництва і реалізації продукції ВАТ “Енерготрансбуд”.
Предмет дослідження – діяльність підприємства, пов’язана з виробництвом і реалізацією продукції споживачам.
В роботі застосовувався комплекс методів дослідження процесу, а саме: діалектичний, абстрактно-логічний, аналітичний, порівняння, факторний аналіз.
Інформаційну базу дослідження становили наукові праці вітчизняних і зарубіжних вчених, статистичні матеріали та первинні дані аналітичного обліку підприємства.
господарський фінансовий економічний
Розділ І. ТЕОРЕТИЧНІ ОСНОВИ ОЦІНКИ РЕЗУЛЬТАТІВ ДІЯЛЬНОСТІ ПІДПРИЄМСТВ
1.1 Сутність і значення господарської діяльності в ринкових умовах
В умовах становлення ринкових форм господарювання великого значення набуває розвиток підприємницької діяльності. Метою організації малої підприємницької діяльності є забезпечення погодженості функціонування всіх її факторів і взаємодії людей, які беруть участь у виробництві.
Підприємництво як форма господарювання є невід’ємною складовою частиною ринкової економіки. Дослідження сучасних вчених показують, що процвітання розвинутих країн світу забезпечує успішна реалізація підприємницького потенціалу малого бізнесу як четвертого фактора виробництва (нарівні з землею, працею, капіталом) [2].
Головними умовами здійснення підприємницької діяльності є:
- приватна автономність малого підприємства, тобто його повна економічна і господарська свобода у виборі сфери, методів, часу, місця здійснення підприємницької діяльності;
- повна відповідальність керівництва малого підприємства за економічні, екологічні та соціальні наслідки своєї діяльності й пов’язаний з нею ризик;
- власна орієнтація малого підприємства на комерційний успіх та одержання прибутку.
Таким чином, мале підприємництво як особливий вид діяльності характеризується такими ознаками (рис. 1.1):
Рис. 1.1. Ознаки підприємницької діяльності.
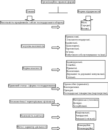
Кожне підприємство відрізняється від інших особливостями продукції, послуг, місцем розташування тощо. Не виключенням є і малі підприємства, які мають свої характерні ознаки. Однак можна виділяти певні основні ознаки, за якими доцільно класифікувати всі організаційно-правові форми підприємств (рис. 1.2).
Рис. 1.2. Організаційно-правові форми підприємств
Таким чином, однією з ознак, за якими класифікуються підприємства, є чисельність працівників і обсяг господарського обороту відповідно до якої виділяють такі підприємства: великі; середні; малі.
Здійснювати малу підприємницьку діяльність можуть громадяни України, інших держав, не обмежені законом у правоздатності або дієздатності та юридичні особи всіх форм власності, встановлених Законом України “Про власність” [1].
Якщо розглядати мотивацію як систему, яка спонукає до розвитку господарської діяльності, то можна виділити такі її чинники (рис. 1.3):
Чинники
Зміст
Політичні
Класові інтереси, ідеали, влада
Суспільно-історичні
Потреби, побудова держави
Адміністративні
Влада, управління
Соціальні
Потреби, інтереси, умови, рівень життя, сім’я
Інстинкти, потреби, інтереси, емоції, моральне задоволення
Психологічні
Корпоративні
Матеріальні стимули, організація виробництва, конкуренція
Форми підприємництва, організація виробництва і праці
Організаційні
Матеріальні потреби, стимули, інтереси, незалежність, свобода
Економічні
Рис. 1.3. Схема мотивів господарської діяльності.
Таким чином, підприємницька діяльність спонукається певними мотивами, основним з яких є забезпечення певного рівня життя людей через створення матеріальних благ. Система мотиваційних механізмів будь-якої підприємницької діяльності ефективно працює, коли вони реалізовані; система мотивів має бути сприйнятою для розуміння; мотиви підприємства взагалі і кожного окремого працівника мають бути взаємозалежними і доповнювати один одного.
Малі підприємства при здійсненні господарської та іншої діяльності мають право з власної ініціативи приймати будь-які рішення, що не суперечать законодавству України. Втручання в господарську та іншу діяльність малих підприємств з боку державних, громадських і кооперативних органів, політичних партій і рухів не допускається, крім випадків, передбачених законодавством України. У разі поставок малим підприємством товарів, виконання робіт, надання послуг для задоволення державних потреб держава має сприяє забезпеченню його матеріально – технічними та іншими ресурсами. У передбачених законом випадках мале підприємство або громадянин, який працює на малому підприємстві по найму, може бути залучений до виконання в робочий час державних обов’язків. Орган, що приймає таке рішення, відшкодовує малому підприємству відповідні збитки.
1.2 Методика визначення економічної ефективності господарювання підприємств
В умовах ринкової економіки, конкурентної боротьби з’являється необхідність постійного контролю за впровадженням у виробництво останніх досягнень науково-технічного прогресу, тобто нової техніки, технології й організації виробництва. Для цього на підприємствах складаються плани організаційно-технічного розвитку і підвищення економічної ефективності виробництва. Впровадження включених у ці плани заходів дозволяє збільшити випуск продукції і поліпшити її якість, підвищити продуктивність праці, знизити собівартість продукції і т.д.
При аналізі виконання планів організаційно-технічних заходів підприємства в першу чергу розглядають повноту і своєчасність їхнього виконання, і, що особливо важливо, – фактичну економічну ефективність. При невиконанні чи несвоєчасному виконанні будь-якого передбаченого в плані заходу малому підприємству наноситься збиток. Воно не зможе в цьому випадку досягти наміченого планом рівня організації виробництва, одержати передбачену економічну вигоду (прибуток), а це може негативно позначитися на фінансовому стані малого підприємства і мати інші небажані наслідки [3].
Основні виробничі фонди являють собою сукупність вироблених суспільною працею матеріальних цінностей, що діють у незмінній натуральній формі протягом тривалого періоду, неодноразово беруть участь у процесі виробництва та втрачають свою вартість у міру зношування [4].
Підвищення ефективності виробництва підприємства в першу чергу залежить від більш високих темпів розвитку активної частини основних виробничих фондів. Аналіз структури і росту основних виробничих фондів дозволяє визначити, у якому напрямку йшов їхній розвиток.
Фондовіддача є узагальнюючим показником ефективності використання основних виробничих фондів. Ефективність використання фондів характеризують і такі показники, як коефіцієнт використання потужності, продуктивність окремих видів устаткування в натуральних вимірниках і т.д.
Впровадження нової техніки, передової технології, механізації й автоматизації виробничих процесів з метою збільшення обсягу виробництва продукції і підвищення продуктивності праці приводять до росту основних виробничих фондів підприємства, зміцненню його матеріально-технічної бази. У зв’язку з цим з кожним роком зростає частка основних виробничих фондів, що припадає на одного працюючого. Отже, підвищується фондоозброєність праці, яку визначають як відношення вартості основних виробничих фондів до середньоспискової чисельності промислово-виробничого персоналу. Ріст фондоозброєності праці повинний супроводжуватися ростом продуктивності праці. При цьому темпи росту продуктивності праці мають бути вищими за темпи росту фондоозброєності праці [5].
У процесі аналізу продукції малих підприємств вивчають зміни в номенклатурі й асортименті продукції в порівнянні з попереднім роком, а також установлюють причини зміни, які залежать, так і не залежать від роботи підприємства [6].
Номенклатура - це перелік найменувань товарів, робіт, послуг. Асортимент - перелік найменувань виробів, робіт, послуг із вказанням кількості по кожному з них.
Відсоток виконання по асортименту продукції, що випускається, у порівнянні з попереднім роком – це відношення суми вартості фактично випущеної продукції за звітний рік у межах виробництва попереднього року до суми вартості фактично виробленої продукції за попередній рік у цінах звітного року.
Величина середнього відсотка асортименту продукції менша за 100 свідчить про асортиментні зрушення у виробництві продукції в порівнянні з попереднім роком. Аналогічним способом може визначатися середній відсоток по асортименту в порівнянні з планом [7].
Характеристики
Тип файла документ
Документы такого типа открываются такими программами, как Microsoft Office Word на компьютерах Windows, Apple Pages на компьютерах Mac, Open Office - бесплатная альтернатива на различных платформах, в том числе Linux. Наиболее простым и современным решением будут Google документы, так как открываются онлайн без скачивания прямо в браузере на любой платформе. Существуют российские качественные аналоги, например от Яндекса.
Будьте внимательны на мобильных устройствах, так как там используются упрощённый функционал даже в официальном приложении от Microsoft, поэтому для просмотра скачивайте PDF-версию. А если нужно редактировать файл, то используйте оригинальный файл.
Файлы такого типа обычно разбиты на страницы, а текст может быть форматированным (жирный, курсив, выбор шрифта, таблицы и т.п.), а также в него можно добавлять изображения. Формат идеально подходит для рефератов, докладов и РПЗ курсовых проектов, которые необходимо распечатать. Кстати перед печатью также сохраняйте файл в PDF, так как принтер может начудить со шрифтами.















