СХЕМ ЛАБ РАБОТА_3 (1274915), страница 3
Текст из файла (страница 3)
Фрагмент отчета по лаб.работе 3
Задание 1. Исследование Дешифраторов
Необходимо исследовать работу библиотечной модели дешифратора 2-4 и сравнить временную диаграмму работы библиотечного элемента ID14 с временной диаграммой, представленной в пособии и в описании работы. Затем постройте схему дешифратора 3-8 в виде каскада дешифраторов 2-4 типа ИД14 и проверьте ее работу моделированием .
1) Таблица истинности логической функции дешифратора 2-4 типа ИД14
| Входы | Выходы | |||||
| E | A1 | A0 | Y3 | Y2 | Y1 | Y0 |
| 1 | х | х | 1 | 1 | 1 | 1 |
| 0 | 0 | 0 | 1 | 1 | 1 | 0 |
| 0 | 0 | 1 | 1 | 1 | 0 | 1 |
| 0 | 1 | 0 | 1 | 0 | 1 | 1 |
| 0 | 1 | 1 | 0 | 1 | 1 | 1 |
а) схема дешифратора; б) условное графическое обозначение (УГО)
Рис.2.1 Дешифратор 2-4 типа ИД14
3)
Рис.2.2 Временная диаграмма Дешифратора типа ИД14
4)
Рис.2.3 Врем. Диаграмма данная в описании для сравнения
6)Таблица истинности логической функции дешифратора 3-8
| E | A1 | A2 | A3 | Y0 | Y1 | Y2 | Y3 | Y4 | Y5 | Y6 | Y7 |
| 1 | X | X | X | 1 | 1 | 1 | 1 | 1 | 1 | 1 | 1 |
| 0 | 0 | 0 | 0 | 0 | 1 | 1 | 1 | 1 | 1 | 1 | 1 |
| 0 | 1 | 0 | 0 | 1 | 0 | 1 | 1 | 1 | 1 | 1 | 1 |
| 0 | 0 | 1 | 0 | 1 | 1 | 0 | 1 | 1 | 1 | 1 | 1 |
| 0 | 1 | 1 | 0 | 1 | 1 | 1 | 0 | 1 | 1 | 1 | 1 |
| 0 | 0 | 0 | 1 | 1 | 1 | 1 | 1 | 0 | 1 | 1 | 1 |
| 0 | 1 | 0 | 1 | 1 | 1 | 1 | 1 | 1 | 0 | 1 | 1 |
| 0 | 0 | 1 | 1 | 1 | 1 | 1 | 1 | 1 | 1 | 0 | 1 |
| 0 | 1 | 1 | 1 | 1 | 1 | 1 | 1 | 1 | 1 | 1 | 0 |
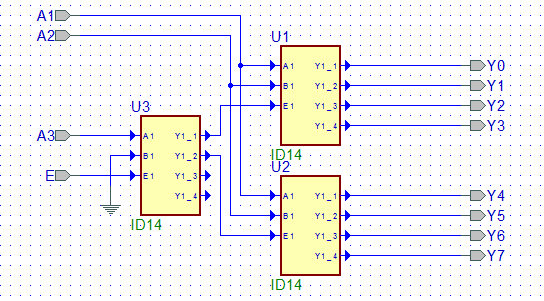
7) Cхема дешифратора 3-8 в виде каскада дешифраторов 2-4 типа ИД14
8) Диаграмма моделирования схемы, реализующей дешифратор 3-8
На дешифраторах 2-4
Выводы- поведение схемы совпадает с ожидаемым поведением дешифратора 3-8.
ФАЙЛЫ С МЕТОДИЧЕСКИМИ МАТЕРИАЛАМИ.
-
Скачать и установить ACTIVE_HDL.doc
-
Работа с ACT_HDL.doc
-
Создание симв и схем -Аct_hdl _пол.doc
-
Как изменять параметры блоков -Аct_hdl _пол.doc
-
02-Creating-act- HDL Graphical Modules.pdf
-
БАЛАШ_ПОЛ_работа с ACT_HDL.doc
ЛИТЕРАТУРНЫЕ ИСТОЧНИКИ
1. Уэйкерли Дж.Ф. Проектирование цифровых устройств, том 1 и 2. Постмаркет, Москва, 2002. -543, -528.
2. Harris D. M., Harris S. L. Digital Design and Computer Architecture © Elsevier, Inc.2013. ISBN 978-0-12-394424-5. . —660 p. Русская электронная версия этой книги (Цифровая схемотехника и архитектура компьютера) может быть загружена с сайта http://easyelectronics.ru/files/Book/digital-design-and-computer-architecture-russian-translation.pdf
3 Угрюмов Е.П. Цифровая схемотехника .Учебное пособие. Издание 3. СПБ.:BXB Петербург,2010. -816 с.
4. Амосов В.В. Схемотехника и средства проектирования цифровых устройств. Учебное пособие.–СПБ.: БХВ–Петербург,2007.–542 с.
5. Розевиг В.Д. Схемотехническое моделирование с помощью Micro-Cap 7. Горячая линия - Телеком, 2003. -386.
6. Амелина М.А. Пакет программ схемотехнического анализа MicroCap-8. Сиоленск, 2006. -135 с.
7 .Бибило П.Н. Основы языка VHDL. Издание 3.– М.: URSS, 2007. 224– с.
8. Поляков А.К. Языки VHDL и VERILOG в проектировании цифровой аппаратуры.– М.: Солон–Пресс.2003. –320 с.
9. Поляков А.К. ЯЗЫКИ VHDL и VERILOG В ПРОЕКТИРОВАНИИ
ЦИФРОВОЙ АППАРАТУРЫ НА ПЛИС. .– М.: Изд.Дом МЭИ.2012. –220 с.
10. P.J.Ashenden. The Student's Guide to VHDL, 2nd Edition. Morgan Kaufman Publisher,2008,
15
















