1.Диплом (1236045), страница 10
Текст из файла (страница 10)
Постоянство падения напряжения
, В
(5.2)
Рисунок 4.3 – Кривые переходного падения напряжения на графитных и электрографитированных щетках: 1 – графитные; 2 – электрографитированные
Постоянство падения напряжения во втором случае объясняется обратно пропорциональным изменением удельного контактного сопротивления
при изменении плотности тока
.
5.4 Рабочие характеристики скользящего контакта
Важнейшей рабочей характеристикой является вольтамперная, показывающая зависимость падения напряжения в контакте от плотности тока, проходящего через контакт. Примерный вид этой характеристики показан на рисунке 5.4. Параметры характеристики зависят от марки применяемых щеток, их полярности, температуры контакта, удельного нажатия на щетки, условии съема характеристик и других факторов.
Рисунок 5.4 – Типичная вольтамперная характеристика скользящего контакта
Переходное напряжение
зависит также от удельного нажатия на щетки
, причем эта зависимость весьма напоминает гиперболу, как это показано на рисунке 5.5. Характер кривой
может быть удовлетворительно объяснен с точки зрения любой из существующих теорий. Так, с точки зрения теории Р. Мейера уменьшение
при увеличении нажатия обусловлено уменьшением зазора между контактами, что приводит к более плотному заполнению этого зазора отделившимися угольными частицами.
Рисунок 5.5 – Характерная зависимость
Кривые
при различных температурах коллектора показаны на рисунке 5.6.
Рисунок 5.6 – Экспериментальная зависимость
при различных температурах коллектора
Зависимости
при различных плотностях тока
показаны на рисунке 4.7.
Рисунок 5.7 – Экспериментальная зависимость
при различной плотности тока в скользящем контакте
Анализ этих кривых дал возможность сделать следующие выводы:
- при повышении температуры коллектора примерна до 70 - 80 °С при всех значениях плотности тока наблюдалось значительное снижение
;
- при дальнейшем увеличении температуры падение напряжения начинало возрастать, что особенно заметно при относительно больших значениях
;
- при температурах, близких к 70—80 °С, вольтамперные характеристики в наибольшей степени приближались к линейным.
6 ПРИНИМАЕМЫЕ МЕРЫ ПО УСТРАНЕНИЮ ОТКАЗОВ ГЛАВНОГО ГЕНЕРАТОРА И ТЯГОВОГО ЭЛЕКТРОДВИГАТЕЛЯ
6.1 Мероприятия, связанные с определением буксования
Максимальная сила тяги, развиваемая локомотивом, ограничивается пределом по сцеплению колес с рельсами и опасностью развития буксования.
Процесс буксования известен со времён паровой тяги. Также хорошо известны негативные стороны этого явления: снижение эффективной тяги, высокие динамические нагрузки в тяговом приводе в несколько раз возрастающий износ колёс и рельсов. Поэтому предотвращение буксования остаётся актуальной задачей, решение которой позволит получить экономию топлива (электроэнергии) и снизить затраты на ремонт подвижного состава и пути.
Прогнозирование буксование позволяет своевременно принять меры по его предотвращению и тем самым исключить буксование при реализации максимальной силы тяги.
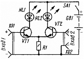
Одним из методов определения буксования является схема с использованием индикатора разности напряжений. В данном случае на помощь придёт электроника, в частности предлагаемы индикатор, схема которого в общем виде представлена на рисунке 6.1 [13].
Рисунок 6.1 – Схема индикатора разности напряжении
При равенстве входных постоянных напряжений, поданных на разъемы XS1 и XS2, яркость свечения светодиодов одинакова. Но стоит измениться одному из напряжений примерно на 3 %, как различие в яркости свечения станет заметным, а при разнице входных сигналов свыше 20 % будет гореть только один светодиод, по которому и определяют знак разности напряжений.
Подключение данного индикатора будет осуществляется между двумя соседними электродвигателями, а светодиодная индикация будет выведена в кабину машиниста для информирования его о наличие буксования колёсной пары.
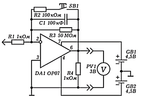
Ещё одним методом выявления буксования колёсных пар является индикатор разности потенциалов. На рисунке 6.2 изображена принципиальная схема прибора. [14].
Рисунок 6.2 – Принципиальная схема индикатора разности потенциалов
Индикатор разности потенциалов работает следующим образом. Если потенциал щупа 1 выше, чем у щупа 2, то операционным усилителем DA1 эта разность потенциалов усиливается и на его выходе ток течет через светодиоды К1 и З2. Светодиоды загораются так, что красный обозначает более высокий потенциал, а зеленый – более низкий. Понятно, что при обратной разности потенциалов на входе индикатора возле щупа 1 загорается зеленый светодиод, а возле щупа 2 – красный. Исходя из расчётов в таблице 4.5 можно заметить, что при увеличении скорости вращения двигателя уменьшается потенциал генератора.
Подключение индикатора разности потенциалов будет осуществляется, как и индикатора разности напряжений.
Также для определения буксования возможно использовать более сложный метод. Определение буксования с помощью емкостных или цифровых частотомеров с измерением частоты коммутации на коллекторе. Электронно-счётные частотомеры по своим возможностям являются универсальными приборами. Их основное назначение - измерение частоты непрерывных и импульсных колебаний, осуществляемое в широком частотном диапазоне (примерно от 10 Гц до 100 МГц) при погрешности измерений не более 0,0005%. Кроме того, они позволяют измерять периоды низкочастотных колебаний, длительности импульсов, отношения двух частот (периодов) и т. д. На рисунке 6.3 представлена принципиальная схема цифрового частотомера. [15].
Рисунок 6.3 – Принципиальная схема цифрового частотомера
Прибор работает в режиме частотомера или цифровой шкалы приемника. Максимальный диапазон измерения до 50 МГц. Индикация пятиразрядная с автоматическим выбором предела измерения. Выбор предела измерения сопровождается перемещением десятичной запятой. Индикация может быть, как в «МГц», так и в «кГц». При индикации в «кГц» децимальная запятая мигает, при индикации в «МГц» - горит постоянно. Монтировать данный частотомер стоит на каждый электродвигатель, а информационное табло следует установить в кабине машиниста.
Исходя из расчёта, представленного в таблице 3.4 можно заметить, что при появлении буксования резко увеличится частота коммутации на коллекторе. Информационное табло позволит машинисту определить буксующий тяговый электродвигатель и принять меры по устранению буксования. Также из таблицы 3.4 можно заметить, что разность частоты коммутации в зависимости от бандажа составляет не более 6% для всех скоростей, таким образом с цифровым частотомером стоит использовать сравнивающий элемент, настроенный на разницу частоты более 6%. При превышение этого значения требуется производить автоматическое снижение мощности ТЭД.
Упреждающим фактором корректной работы тяговых электродвигателей и противобуксовочных устройств является минимальная разность диаметров бандажей не более 2-х мм, а также качественный монтаж силового коммутационного оборудования.
6.2 Мероприятия при ремонте тягового электродвигателя и главного генератора
Организована диагностика основой обмотки якоря на предмет межвиткового замыкания и распайки секций.
Организован замер омического сопротивления обмоток.
Не организована диагностика распайки секций и замыкание между секциями уравнительной обмотки якоря. Причина используемый для проверки на межвитковое замыкание обмоток якоря прибор «КПЭМ», производства НИИТКД, конструктивно выполнен в виде скобы с захватом 31 коллекторных пластин. Шаг уравнительной обмотки по коллектору 92 и скоба не захватывает сектор необходимый для диагностики.
По этой причине на локомотивах 3ТЭ10МК после проверки на межвитковое замыкание и замера сопротивления изоляции якорной обмотки не своевременно было приято решение о замене главного генератора.
По теплоотдаче уравнительная обмотка находится в значительно худших условиях, чем обмотка якоря, так как находится между железом якоря под основной обмоткой якоря и закрыта стеклобандажом, на нее вперед, чем на основную обмотку происходит передача тепла от коллектора и якорных обмоток.
На данном этапе изготовлена позиция по испытанию главных генераторов после ремонта на взаимную нагрузку, питание на базе существующей испытательной станции ТЭД.
В таблице 6.1 приведены некоторые технические характеристики данной схемы.
Таблица 6.1 – Технические характеристики схемы
| Технические характеристики | Значение |
| 1. Напряжение питающей сети, В | 380 |
| 2. Частота питающей сети, Гц | 50 |
| 3. Часовая потребляемая мощность, не более, кВт | 120 |
| 4. Напряжение повышающего трансформатора (регулируемое), В | 200-700 |
| 5. Мощность блока возбуждения, не более, кВт | 10 |
Данная временная схема позволяет реализовать только 25% номинальной мощности испытуемого генератора, а неисправности в основном выявляются под нагрузкой.
На данном этапе, испытание главных генераторов организовано путем подключения, ведущего и ведомого главных генераторов к тепловозу, как это показано на рисунке 6.4 или подобным образом.
Рисунок 6.4 – Схема подключения, ведущего и ведомого главных генераторов к тепловозу: 1-генератор в режиме генератора; 2- генератор в режиме двигателя; 3- пусковая обмотка; 4- обмотка возбуждения; 5- источник питания (генератор запущенного локомотива); 6- устройство (прибор), регулирующее плавно (силу тока) возбуждение генератора №1; 7- проходной трансформатор, с помощью которого измеряется сила тока с генератора №1; 8- перемычка сечением 3x240; 9- источник питания (ДМА локомотива).
Необходима доработка испытательной станции, самый быстрый и эффективный способ решения задачи адаптация электровозного ВИП-2200 М или ВИП-4000 с существующей системой управления. Так же необходимо силами науки разработать систему диагностики уравнительной обмотки на тепловозе на собранном якоре и на позиции ремонта перед пропиткой.
Организация испытаний главных генераторов методом взаимной нагрузки показывает, что данная методика испытаний не позволяет обеспечить номинальной нагрузки током, по причине того, что генератор, создающий крутящий момент на генератор в режиме генератора, недостаточный для возникновения тока в цепи 3000 А, раскручивая генератор в режиме двигателя и останавливая генератор, испытуемый в режиме генератора, удается создать токовую нагрузку 760 А, что недостаточно.
Искрение по щеткам и петушкам возникает у генераторов при токах 2500 - 3200 А. Используя доступное оборудование такой крутящий момент можно создать, установив три двигателя ТЛ-2К или НБ-418 в одну линию и соединив якоря муфтами и, на испытуемый генератор подавать возбуждение на обмотку возбуждения и независимую с внешнего источника испытательной станции (мощность небольшая, а генерируемую энергию (ток) гасить пусковыми резисторами (с электровозов постоянного тока или тормозными резисторами (БТС электровоз или тормозными резисторами с тепловоза с принудительным охлаждением)). [5].
Для реализации надо просчитать усилия в валах ТЭД и набрать сопротивления на нагрузку, рассчитать охлаждение, адоптировать электровозное оборудование (вентиляторы и двигатели привода вентиляторов).
К примеру, на Уссурийском ЛРЗ на станции испытания электрических машин, также используется метод взаимной нагрузки. Главные генераторы (нагружающий и нагружаемый) устанавливаются в одну линию (через соединяющую муфту) с приводным электрическим двигателем П92. Регулирование тока и напряжения происходит посредством двух комплектными тиристорными электроприводами КТЭ 500/800 и КТЭ 1000/200.
При всех видах ремонта необходимо определять характеристики ТЭД.
















