ПЗ Гилёв (1233145), страница 2
Текст из файла (страница 2)
Сопротивление изоляции реле между соединенными вместе выводами и
элементами крепления реле должно быть не менее:
а) 100 МОм – в холодном состоянии при нормальных климатических условияхиспытаний;
б) 20 МОм – в нагретом состоянии;
в) 1 МОм – в условиях 98 % относительной влажности воздуха при температуре 35
.
Электрическая изоляция реле при приемке и поставке в холодном состоянии
должна выдерживать без пробоя и перекрытия между независимыми токоведущимицепями и металлическими частями оболочки реле испытательное напряжение 1500 В частоты (50
1) Гц в течение (60
5) с при нормальных климатических условияхиспытаний.
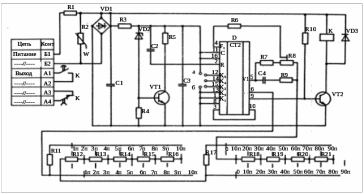
Реле (рисунок 1.2) состоит из блока питания (выпрямительный мост VD1, резистор R1, резистор R2 и конденсатор C1), стабилизатора напряжения (резистор R3, стабилитрон VD2), схемы установки в ноль (резисторы R4, R5, конденсатор C2, транзистор VT1), генератора импульсов (микросхема D, конденсатор C4, резисторы R6-R9 и набор резисторов R11-R21), счётчика импульсов (микросхема D), выходного усилителя (транзистор VT2, резистор R10) и электромагнитного реле K.
Рисунок 1.2 – Электрическая схема реле ВЛ50-У3 [10]
При подаче напряжения питания на выводы разъёма Б1, Б2 схема установки в ноль устанавливает счётчик в исходное состояние, на выходе 9 микросхемы D низкий потенциал, транзистор VT2 закрыт, электромагнитное реле находится в обесточенном состоянии. Начинается выдержка времени. Генератор импульсов вырабатывает импульсы, которые поступают на вход 4 счётчика. При заполнении счётчика на его выходе появляется сигнал лог. «1», транзистор VT2 открывается, электромагнитное реле переключает свои контакты А1-А2 и А3-А4. При снятии напряжения питания реле возвращается в исходное состояние. Выдержка времени задается зарядными резистрами R11-R21, установленными на двухдекадном переключателе. Выбор диапазона выдержек времени реле изменения коэффициента пересчета счётчика подключением соответствующих выводов микросхем 12, 14, 15 на площадки а и б и проводится на заводе изготовителе.
Возврат реле в исходное состояние осуществляется снятием напряжения питания. Схема подключения реле приведена на рисунке 1.3.
Рисунок 1.3 – Схема подключения реле ВЛ50-У3
Приведём пример работы реле времени при пуске дизеля в силовой цепи тепловоза 2ТЭ116 (рисунок 1.4).
Включение системы пуска дизеля осуществляется кратковременным нажатием кнопки «Пуск дизеля», в результате чего включится контактор маслопрокачивающего насоса КМН. Контактор КМН:
- главным контактом собирает цепь питания электродвигателя маслопрокачивающего насоса МН, который начинает прокачивать маслом системы дизеля; когда давление масла в системах дизеля достигает требуемого значения, замыкается контакт реле давления масла РДМ3;
- вспомогательным контактом шунтирует кнопку «Пуск дизеля», обеспечивая работу цепей пуска после размыкания контактов кнопки;
- вспомогательным контактом собирает цеп питания пускового реле времени РВП1, которое контролирует время прокачки дизелямаслом – 70 с;
- вспомогательным контактом подготавливает цепь питания
пускового контактора Д3. Через 70 с замыкается контакт реле РВП1;
- собирает цепь питания электромагнита МР6, электромагнит МР6 подготавливает регулятор дизеля к режиму наибольшей подачи топлива (пусковой режим);
Рисунок 1.4 – Принципиальная схема пуска дизеля тепловоза 2ТЭ116 [10]
1.2 Промежуточное реле РПУ-3М
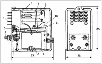
Реле управления типа РПУ-3М (рисунок 1.5), используются в электрических цепях управления тепловозом. Конструкция реле моноблочная. Все элементы собраны на скобе. Катушка намотанная на каркасе и отпрессованная пластмассой, насажена на сердечник. Якорь с колодкой фиксируется на скобе с помощью пластины. Изоляционные колодки с неподвижными контактами установлены на скобе. Рабочая часть контактов выполнена из серебра.
Все типы реле РПУ-3 идентичны по конструкции, но отличаются количеством и исполнением контактов.
Рисунок 1.5 – Промежуточное реле типа РПУ-3М
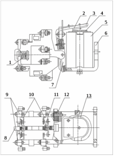
Магнитная система реле (рисунок 1.6) клапанного типа. Электромагнит состоит из катушки 2, скобы магнитопровода 1, сердечника 6, якоря с немагнитной пластиной 5 и толкающей колодки 9. Сердечник фиксирует от поворота плоской пружиной.
Контактная система мостикового типа состоит из двух колодок 3 с контактными мостиками 7.
Колодки крепятся на скобе магнитопровода. Регулируемая пластина служит для согласования положения угольников и мостиков относительно колодки.
Рисунок 1.6 – Реле промежуточное типа РПУ-3М-114Т [10]: 1 – пружина возвратная; 2 – пластина немагнитная; 3 – якорь; 4 – сердечник; 5 – катушка; 6 – скоба магнитная; 7 – колодка толкающая; 8 – траверса; 9 – колодка; 10 – угольник контактный; 11 – мостик контактный; 12 – пластина регулировочная; 13 – пружина плоская
Реле электромагнитные постоянного тока серии РПУ-3М предназначены для работы в электрических цепях автоматического управления электроприводами в качестве многоконтактных промежуточных электромагнитных реле.
Реле производятся с втягивающими катушками на напряжение 24; 48; 60; 11О; 220 В постоянного тока.
Реле для тепловозов производятся с втягивающими катушками на напряжение 24; 50; 75; 110 В постоянного тока.
Реле производятся с 8 контактами (5 замыкающих и 3 размыкающих в состоянии поставки) или с 4 контактами (2 замыкающих и 2 размыкающих в состоянии поставки).
На месте эксплуатации допускается пересборка контактов реле замыкающих в размыкающие и наоборот, причем число замыкающих должно быть не более шести, а размыкающих 4 – не более четырех для реле в исполнении с восемью контактами и числом размыкающих не более двух для реле в исполнении с четырьмя контактами.
Реле для тепловозов производятся с 6 контактами (4 замыкающих и 2 размыкающих в состоянии поставки), с 4 контактами (2 замыкающих и 2 размыкающих в состоянии поставки) и с 2 контактами (1 замыкающий и 1 размыкающий в состоянии поставки).
На месте эксплуатации допускается пересборка замыкающих контактов в размыкающие и наоборот, при этом число замыкающих и размыкающих контактов должно быть не более четырёх для исполнения с шестью контактами и не более трёх–для остальных исполнений.
Реле имеют исполнения:
- с нормальной коммутационной износостойкостью – с индексом «А»;
- с пониженной коммутационной износостойкостью – с индексом «Б».
Реле для тепловозов имеют исполнения только с индексом «А».
Реле содержат клапанный электромагнит и контактную систему мостикового типа. Конструкция контактов допускает их перестройку на месте монтажа и эксплуатации из замыкающих в размыкающие и наоборот, при этом число размыкающих контактов должно быть не более 50 % общего количества, но не менее двух для реле, имеющих восемь контактов. Реле монтируются на изоляционных и металлических панелях и рейках; предназначены для переднего присоединения внешних проводов винтовыми зажимами.
Технические характеристики переходного реле РПУ-3М приведены в таблице 1.2
Таблице 1.2–Технические характеристики переходного реле РПУ-3М
| Параметры | Значение |
| Номинальное напряжение цепей контактов, В | 24-660 |
| Номинальный ток контактов, А | 16 |
| Механическая износостойкость реле, млн. циклов, не менее | 25 |
| Номинальное напряжение катушек, В | 24, 50, 75, 110 |
| Потребляемая мощность катушек при t=(25±10)°С и номинальном напряжении, Вт, не более: | 30 |
| Масса реле (не более), кг | 2,0 |
Реле РПУ-3М-114Т имеет расшифровку:
- РПУ-3М – реле промежуточные унифицированные третьего габарита модернизированные;
- 1 – род тока цепи управления – постоянный;
- 1 – способ крепления – при помощи винтов;
- Х – число контактов (2 – с 2 контактами, 4 – с 4 контактами, 6 – с 6 контактами, 8 – с 8 контактами);
- Х – область применения (без индекса – в цепях управления электроприводами, Т – в цепях управления тепловозов);
- ХХ – климатическое исполнение (У, УХЛ, Т) и категория размещения (3 или 4) по ГОСТ 15150 и ГОСТ 15543;
- Х – коммутационная износостойкость (класс А или Б).
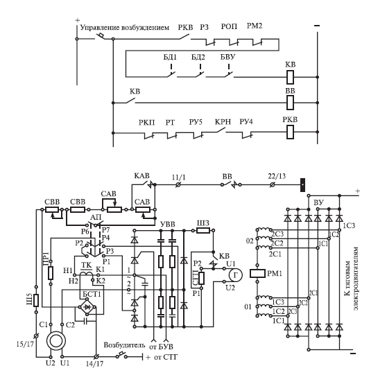
Реле типа РПУ-ЗМ используются в качестве промежуточных реле цепи возбуждения тягового генератора (РКВ) и цепи поездных контакторов (РКП) (рисунок 1.7).
Рисунок 1.7 – Принципиальная схема включения тягового генератора тепловоза 2ТЭ116 [10]
Для включения возбуждения тягового генератора должны быть включены автоматы «Возбудитель» и «Управление возбуждением»,расположенные на высоковольтной камере, и «Питание БУВ. Тогда через контакты выключателя «Управление возбуждением» включатся:
- промежуточное реле возбуждения РКВ: через размыкающие контакты промежуточного реле тягового режима РКП, реле тормозного режима РТ2, реле РУ5 (участвует в управлении возбуждением генератора в тяговом режиме), токового реле РТ (контролирует ток обмоток тяговых электродвигателей) и замкнувшиеся при пуске дизеля контакты КРН;
- контактор возбуждения генератора КВ через замкнувшийся контакт реле РКВ; главный контакт КВ замкнет цепь обмотки возбуждения тягового генератора Г;
- контактор возбуждения возбудителя ВВ: через замкнувшиеся контакты контактора КВ.
1.3 Промежуточное реле ТРПУ-1-412
Реле промежуточные серии ТРПУ-1-412 (рисунок 1.8) предназначены для применения в электрических цепях постоянного тока напряжением до 110 В схем управления тепловозов.
Рисунок 1.8 – Реле промежуточное типа ТРПУ-1-412
Магнитная система реле (рисунок 1.9) состоит из скобы, катушки с сердечником и плоского якоря, который притягивается к сердечнику при подаче на катушку питающего напряжения. Возврат якоря в исходное положение при снятии напряжения происходит под действием пружины. К якорю прикреплена траверса, перемещающая подвижные контактные пластины, чем обеспечивается переключение контактов. Ход якоря ограничивает угольник. Все узлы реле прикреплены к пластмассовому корпусу и закрыты съемным прозрачным пластмассовым кожухом. Внешние провода соединяют с выводами пайкой. Обозначения выводов нанесены на корпусе. Для крепления реле при его установке имеются две шпильки с гайками.
Рисунок 1.9 – Схема промежуточного реле ТРПУ-1-412 [10]: 1 – скоба; 2 – сердечник; 3 – корпус пластмассовый; 4 – шпилька; 5 – пружина; 6 – вывод; 7 – кожух пластмассовый; 8 – траверса; 9 – контакты; 10 – якорь; 11 – угольник
Структура условного обозначения ТРПУ-1-41ХХ3:
- ТРПУ – вид реле (тяговое промежуточное, унифицированное);
- 1 – номер серии;4 – исполнение по виду и способу присоединения внешних проводников (установка на шпильках без дополнительных монтажных элементов; заднее присоединение внешних проводников пайкой);
- 1 – исполнение по роду тока цепи управления (реле постоянного тока); Х – исполнение по количеству и роду контактов (2 – 6 замыкающих и 2 размыкающих; 3 – 4 замыкающих и 4 размыкающих);
- Х3 – климатическое исполнение (УХЛ, Т) и категория размещения по ГОСТ 15150-69.
Условия эксплуатации:
- Высота над уровнем моря до 2000 м;
- Температура окружающего воздуха от минус 60 ºС до 60 ºС (для тропического исполнения от минус 10 ºС до 60 ºС);
- Относительная влажность окружающего воздуха не более 98 % при температуре 25 ºС (для тропического исполнения – не более 98 % при температуре 35 ºС) без выпадания росы;
- Окружающая среда невзрывоопасная, не содержащая агрессивных газов и паров, а также пыли в концентрациях,ухудшающих параметры реле в недопустимых пределах;
- Место установки защищено от попадания на реле воды, масла и т. п;















