Osnovnoy_text_sdelany (Восстановлен) (1230862), страница 6
Текст из файла (страница 6)
Рисунок 3.2.1 – Схема счётчика
3.3 Разработка узла элемента сравнения
В основе работы элемента сравнения лежит операция вычитания текущего значения тока двигателя из заданного значения тока, полученного тока, полученного от задатчика тока. Для этого на входы сумматора подаются инвертированные сигналы от задатчика тока, и от чувствительного элемента. Если разность положительна, с выхода «ki» на вход регулятора тока подаётся логическая единица. При отрицательной разности, либо равенстве значений на вход регулятора тока подаётся логическая единица. При отрицательной разности, либо равенстве значений на вход регулятора тока поступает ноль.
Элемент сравнения выполняется на основе микросхемы сумматора «7483N» и инвертора «7404N».
Рисунок 3.3 – Принципиальная схема элемента сравнения
На входы сумматора «А1-4» через разъёмы «3Т1-4» подаётся значение заданного тока от чувствительного элемента, где инвертируется, и подаётся на входы «В1-4» сумматора.
При положительной разности значений заданного и текущего тока на выходе «С4» сумматора формируется логическая единица, при отрицательной – логический ноль. Это значение через разъём «ki» подаётся на регулятор тока.
3.4 Разработка узла регулятора тока
Регулятор тока выполняется на основе реверсивного счётчика, который увеличивает значение управляющего воздействия при положительной разности заданного и текущего тока, и соответственно уменьшает, при отрицательной. Значение разрядности управляющего воздействия определяется тактовой частотой, поступающей через разъём «ft» на вход логических элементов З-И-НЕ от узла синхронизации с сетью.
Признак положительной, либо отрицательной разности разности заданного и текущего значения токов поступает через разъём «ki» на вход логического элемента З-И-НЕ, отвечающего за понижение значения управляющего воздействия, и, через инвертор, на вход логического элемента З-И-НЕ, отвечающего за повышение управляющего воздействия.
Логические элементы соединяются с понижающим и повышающим входами счётчика. Срабатывающий вход счётчика заземляется, на входы «А-D» подаётся напряжение высокого уровня (логическая единица).
В обратную связь регулятора включается логический элемент, выполненный на основе сумматоров, определяющий пределы значения управляющего воздействия. В качестве нижнего пределы значения управляющего воздействия. В качестве нижнего предела выбирается нулевое значение, соответствующие двоичному коду «0000». Для этого входы «А1-4» сумматора минимально значения U11 заземляются. В качестве верхнего предела выбирается значение «1110». На входы «А2-4» сумматора максимального значения U10 подаётся логическая единица, вход «А1» заземляется. На входы сумматоров логического элемента подаётся инвертированный сигнал с реверсивного счётчика. Операция сравнения происходит по принципу, аналогичному вышеописанному элементу сравнения. Результат сравнения с выходов «С4» сумматоров логического элемента поступает на входы элементов З-И-НЕ.
С выходов «QA-D» счётчика инвертированный сигнал поступает на входы узла фазового управления через разъёмы «УФУ-4», а также на входы цифро-аналогового преобразователя. Цифро-аналоговый преобразователь U18 необходим для наглядной демонстрации величины управляющего воздействия, вырабатываемой регулятором тока. Выход преобразователя через разъём «OSC-RT» соединяется с осциллографом XSC. На экране осциллографа сигнал управляющего воздействия отображается зелёным цветом.
Рисунок 3.4 – Принципиальная схема регулятора тока
Рисунок 3.5 – Диаграмма регулятор тока
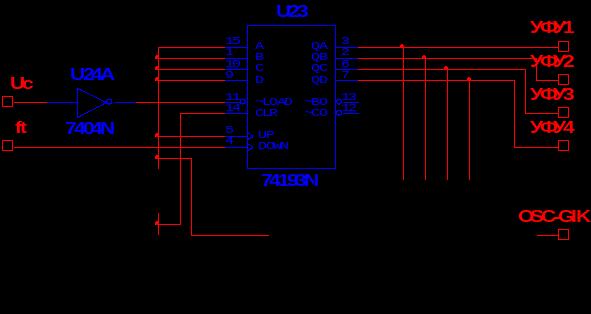
3.5 Разработка узла генератора изменяющегося кода
Генератор изменяющегося кода выполняется на основе реверсивного счётчика. Счётчик работает только на понижение значения, поэтому на повышающий вход счётчика подаётся логическая единица. Сбрасывается счётчик каждый полупериод, импульсом, поступающим от узла синхронизации с сетью через разъём «Uc» через инвертор. На понижающий вход подаются тактовые импульсы от узла синхронизации с сетью, что обеспечивает необходимую разрядность изменяющегося кода.
Цифро-аналоговый преобразователь необходим для демонстрации сигнала изменяющегося кода. Выход преобразователя через разъём «OSC-GIK» соединяется с осциллографом XSC2. На экране осциллографа сигнал изменяющегося кода отображается красным цветом.
Рисунок 3.5 – Принципиальная схема генератора изменяющегося кода
Рисунок 3.6 – Диаграммы работы регулятора тока
Рисунок 3.6 – Диаграммы работы регулятора тока
3.6 Разработка узла синхронизации с сетью
Узел синхронизации с сетью состоит из двух генераторов импульсного напряжения, и компаратора.
Так как в среде «Multisim» симуляция процессов начинается одновременно, все источники напряжения изначально работают синхронно. Следовательно, источник напряжения сети будет работать синхронно с источниками напряжения узла синхронизации с сетью V1 и V3, без любых фазовых сдвигов на протяжении всего процесса симуляции независимо от его длительности, поэтому никаких дополнительных синхронизирующих устройств не требуется.
Генератор V1 вырабатывает тактовые импульсы для счётчиков генератора изменяющегося кода и регулятора тока с частотой 16 импульсов за полупериод, что обеспечивает необходимую разрядность сигнала на выходе счётчиков аналого-цифровых преобразователей. Импульсы с выхода генератора поступают на регулятор тока и генератор изменяющегося кода через разъём «ft».
Генератор V3 вырабатывает импульсы с частотой 1 импульс в полупериод, который поступает от генератора V3 через разъём «Uc».
Компаратор обеспечивает выдачу логической единице только в положительный полупериод напряжения сети, что необходимо для правильного распределения импульсов по плечам тиристоров выпрямителя. Сигнал с выхода компаратора поступает в узел распределения импульсов через разъёмы «УРИ».
Рисунок 3.6 – Принципиальная схема узла синхронизации с сетью
Рисунок 3.7 – Диаграмма напряжение на выходе компаратора
Рисунок 3.8 – Диаграмма напряжение на выходе компаратора
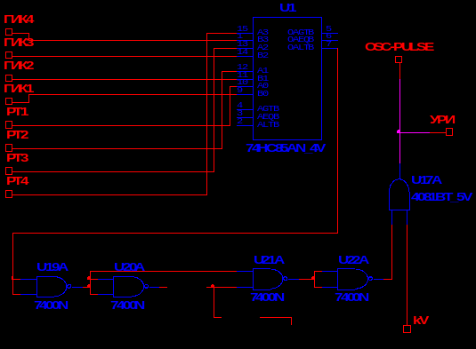
3.7 Разработка узла фазового управления
Принцип работы узла фазового регулирования основывается на сравнении сигнала, поступающего с генератора изменяющегося кода, с сигналомуправляющего импульса на узел распределения импульсов в момент разности их значений. Также узлом фазового управления осуществляется двухпозиционное регулирование по скорости двигателя при помощи логического элемента И U17A.
Операцию сравнения выполняет цифровой четырёхразрядный компаратор U1 являющийся моделью компаратора 74HC85AN. На входы «А0-3» компаратора поступают значения управляющего воздействия от регулятора тока через разъёмы «РТ1-4» соответственно. На входы «В0-3» поступают значения от счётчика генератора, изменяющегося, когда через разъём «ГИК1-4» соответственно.
В момент равенства значений управляющего воздействия и изменяющегося кода на выходе «OALTB» формируется сигнал, поступающий на узел формирования импульса, состоящий из 4-х элементов 2-И-НЕ и RC-цепочки. От параметров сопротивления и ёмкости RC-цепочки зависит ширина управляющего импульса, поступающего на узел распределения импульсов. Логический элемент И U17Aпропускает управляющие импульсы на узел распределения импульсов в зависимости от наличия признака положительной разности (наличии логической единице, поступающей с выхода элемента сравнения скорости через разъём «kV») логический элемент И выдаёт управляющий импульс на узел распределения импульсов через разъём «УРИ». При отрицательной разности управляющий импульс не пропускается.
Рисунок 3.7 – Принципиальная схема узла фазового управления
Управляющий импульс также на осциллограф XSC2 через разъём «OSC-PULSE» для наблюдений. На экране осциллографа управляющий импульс отображается розовым цветом.
Рисунок 3.8 – Диаграмма фаза управления
3.8 Разработка узла распределения импульсов
Узел распределения импульсов состоит из двух логических элементов 2-И, раздающих импульсы по плечам тиристоров выпрямителя, и логического элемента 2-И-НЕ, распределяющего импульсы между логическими элементами в зависимости от знака полупериода сети.
Рисунок 3.8 – Принципиальная схема узла распределения импульсов
Управляющие импульсы поступают от узла фазового регулирования через разъём «УФУ» сразу на оба логических элемента 2-И. Но управляющий импульс вырабатывается только от того логического элемента, на второй вход которого поступает логическая единица от узла синхронизации с сетью, либо логического элемента 2-И-НЕ, являющаяся признаком периода сети, определённого для данного плеча выпрямителя. Так, в положительный полупериод логическая единица поступает на второй вход 2-И U29A, который выдаёт управляющий импульс на тиристор D1, в отрицательный полупериод сигнал с узла синхронизации с сетью не поступает, что формирует логическую единицу на выходе элемента 2-И-НЕ, поступающую на второй выход элемента U29B, подающего управляющий импульс на тиристор D2. Для формирования напряжения управляющего импульса используется источники напряжения, управляемые напряжением V12 и V13. Эти источники позволяют прикладывать управляющие напряжение между управляющим электродом тиристора, и катодом. Напряжение к тиристорам подходит через разъёмы «D1,2+», и «D1,2-».
3.9 Разработка узла чувствительного элемента
Чувствительный элемент в общем виде представляет из себя аналого-цифровой преобразователь, преобразующий сигнал, поступающий от датчиков в 4-х разрядный цифровой код.
На вход аналого-цифрового преобразователя через разъём «Iтэд » поступает сигнал от датчика тока, который выполнен в виде источники напряжения управляемого напряжением, входящего в состав узла нагрузки, и формирующее напряжение, соответствующее значению тока двигателя.
Рисунок 3.9 – Принципиальная схема узла чувствительного элемента
Опорное напряжение преобразователя подбирается таким образом, чтобы наименьшее и набольшее значения тока были в пределах 4-х разрядного исчисления: наименьшему сигналу соответствовала комбинация двоичного когда «0000», наибольшему – «1111».
Через разъём «ft» на аналого-цифровой преобразователь подаются тактовые импульсы квантования от узла синхронизации с сетью. Выходной сигнал от преобразователя поступает на входы элемента сравнения через разъём «Vтэд » поступает напряжение, формируемое тахогенератором, встроенным в модель двигателя.
Для контроля текущих значений тока и скорости используется пробники-индикаторы, подключаемые к выходам АЦП. Индикаторы «Х1-4» отображают заданное значение тока в виде двоичного кода. Заданное значение скорости отображают индикаторы «Х9-12».
Включенное состояние индикатора соответствует логической единице, отключенное – нулю. На рисунке 3.10 действительное значение тока соответствует комбинации двоичного кода «1100», значение скорости, соответственно, «0010».
3.10 Разработка узла нагрузки
В состав узла нагрузки входят:
1) источник напряжения сети V7;
2) выпрямитель с нулевым выводом;
3) модель двигателя постоянного тока с последовательным возбуждением М1














