ПЗ (1230311), страница 7
Текст из файла (страница 7)
Рисунок 3.10 – Схема объекта регулирования
Рисунок 3.11 – Параметры электрической машины постоянного тока
4 АНАЛИЗ РЕЗУЛЬТАТОВ И ПОЛУЧЕНИЕ ХАРАКТЕРИСТИК
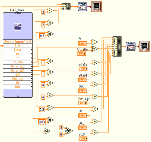
Для связывания программных пакетов LabVIEW и Multisim была собрана блок-диаграмма, представленная на рисунке 4.1.
Рисунок 4.1 – Блок-диаграмма программы в LabVIEW
В левой части окна расположены элементы управления симуляцией. Продолжительность процесса работы программы задается параметрами времени моделирования. Ток двигателя является основным параметром, подающим сигнал на вход «I_in » блока «CAP_toka ».
В правой части окна расположены элементы для получения анализа и визуализации характеристик, получаемые с выходов иерархических разъемов блока «CAP_toka » (расположенные в функциональной схеме Multisim на рисунке 3.1).
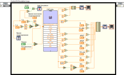
Далее более подробно рассмотрим элементы управления на рисунке 4.2.
Рисунок 4.2 – Элементы управления САР: а – блок-диаграмма; б – лицевая панель
Управление САР тока производится в двух режимах: ручной и автоматический. Выбор режима осуществляется кнопкой «Режим», подающий логический сигнал на селектор. При ручном режиме, в модель поступает сигнал значения уровня тока с ручки регулятора. В автоматическом режиме уровень тока изменяется по заданному алгоритму, в зависимости от установленных значений времени переключения «Т_1 » и «T_2 ». Время окончания моделирования задается вручную в соответствующем окне. Принудительная остановка моделирования осуществляется нажатием кнопки «Stop ».
Визуализация характеристик производится на основе данных модели собранной в среде Multisim.
На блок-диаграмме визуализации расположены элементы:
– усиления сигнала (блоки умножения);
– смещения графика по вертикальной оси (блоки сложения);
– создания многомерных массивов;
– добавления оси времени в массивы данных;
– монитор вывода графических данных.
Элементы визуализации характеристик приведены на рисунке 4.3.
Рисунок 4.3 – Блок-диаграмма элементов визуализации
4.1 Анализ работы системы автоматического регулирования тока двигателя
Работа системы автоматического регулирования тока двигателя при ручном задании тока со значением I = 17 A представлена на рисунке 4.4.
Работа системы при программном изменении тока двигателя с начальным уровнем тока I = 20 A, средним I = 14 А, и конечным I = 17 A представлена на рисунке 4.5.
Временная диаграмма совместной работы ГИК, УФУ и УРИ представлена на рисунке 4.6.
Рисунок 4.4 – Временная диаграмма токов и импульсов с элемента сравнения
Рисунок 4.5 – Временная диаграмма токов и импульсов с элемента сравнения
Рисунок 4.6 – Фрагмент временной диаграммы формирования управляющих импульсов
На рисунке 4.6 показан увеличенный фрагмент временной диаграммы формирования управляющих импульсов продолжительностью 0,1 секунды.
В верхней части расположена синусоида бирюзового цвета, характеризирующая напряжение контактной сети
. Линия оранжевого цвета показывает импульсную последовательность
, которая меняет свое значение при переходе
через ноль. Линия красного цвета показывает короткий импульс
, возникающий в момент перехода через ноль
. Линией зеленого цвета на временной диаграмме показан тактовый импульс
с частотой 1,6 кГц. Линия желтого цвета показывает дополнительный код
работы РТ. Ломанной голубого цвета указывается прямой код
. Фиолетовая линия показывает управляющие импульсы
работы УФУ. Две последние линии синего и розового цвета указывают на распределение импульсов по плечам тиристорного преобразователя
и
соответственно.
4.2 Определение показателей качества регулирования по переходной характеристике
Оценку запаса устойчивости и быстродействия можно произвести по виду кривой переходного процесса в системе автоматического регулирования при некотором типовом входном воздействии, которым может быть как управляющее, там и возмущающее воздействие. В качестве типового входного воздействия рассматривается обычно единичный скачок. В этом случае кривая переходного процесса для регулируемой величины будет представлять собой переходную характеристику системы, представленную на рисунке 4.7.
Рисунок 4.7 – Переходная характеристика
Склонность системы к колебаниям, следовательно, и запас устойчивости могут быть охарактеризованы максимальным значением регулируемой величины Xmax или перерегулированием σ.
Перерегулированием называют максимальное положительное отклонение регулируемой величины в переходном процессе от заданного значения [3].
Перерегулирование можно получить из выражения (4.1).
, (4.1)
где
представляет собой установившееся значение регулируемой величины после завершения переходного процесса. Допустимое значение перерегулирования для той или иной системы автоматического регулирования может быть установлено на основании опыта эксплуатации подобных систем. Считается, что запас устойчивости является достаточным, если величина перерегулирования не превышает 30 %.
Быстродействие системы может определяться по длительности преходного процесса tп.
Длительность переходного процесса определяется как время, протекающее от момента приложения на вход единичного скачка задающего воздействия до момента, после которого регулируемая величина достигла заданного значения в пределах допустимой ошибки [3].
Или имеет неравенство (4.2)
, (4.2)
где Δ – заданная малая постоянная величина, представляющая собой допустимую статическую ошибку. Величина X(∞) в частном случае может равняться нулю.
Установившееся значение разности между заданным и конечным значениями регулируемой величины при постоянном значении управляющего и возмущающего воздействия называется статической ошибкой [3].
Допустимое значение времени переходного процесса определяется на основании опыта эксплуатации систем регулирования.
Дополнительно к величине перерегулирования σ иногда задается допустимое число колебаний, которое наблюдается в течение времени переходного процесса, и обычно составляет одно-два колебания.
Графически требования к запасу устойчивости и быстродействию сводятся к тому, чтобы отклонение регулируемой величины при единичном входном воздействии не выходило из некоторой области, называемой областью допустимых отклонений регулируемой величины в переходном процессе (рисунок 4.8).
Рисунок 4.8 – Область допустимых отклонений регулируемой величины
Произведем анализ переходной характеристики на рисунке (4.4), результат которого приведен на рисунке (4.9), численные значения параметров занесены в таблицу (4.1).
Рисунок 4.9 – Переходная характеристика при I = 17 А
Таблица 4.1 – Параметры переходной характеристики
| Параметр | Значение |
| Xmax, А | 20,3 |
| Х(∞), А | 17 |
| σ, % | 19,41 |
| tп, с | 0,14 |
| 2Δ, А | 2,1 |
Расчеты показали, что величина перерегулирования составила σ = 19,41 %. Это значение не превышает 30 %, что свидетельствует о достаточном запасе устойчивости предложенной системы автоматического регулирования тока двигателя.
5 БЕЗОПАСНОСТЬ ТРУДА ПРИ ОБСЛУЖИВАНИИ СИСТЕМ АВТОМАТИЧЕСКОГО РЕГУЛИРОВАНИЯ ТОКА ДВИГАТЕЛЕЙ
Каждый сотрудник находится под постоянным воздействием неблагоприятных и потенциально опасных факторов. Эти факторы могут быть образованы как природным воздействием, так и в результате хозяйственной деятельности человека. В процессе работы воздействие таких факторов может приводить к уменьшению производительности труда, снижению работоспособности. В течение рабочей смены на слесаря могут воздействовать следующие вредные и опасные производственные факторы:
– низкая освещенность рабочего места;
– пониженная или повышенная температура рабочего места;
– пониженная или повышенная температура материалов, оборудования;
– пониженная или повышенная влажность воздуха;
– повышенная загазованность или запыленность рабочего места;
– повышенный уровень шума;
– повышенное напряжение в электрической цепи;
– падающие с высоты предметы или инструменты;
– физические перегрузки рабочего;
– движущиеся механизмы;
– движущиеся транспортные средства (вагоны, локомотивы, электрокары);
При возможном воздействии указанных опасных и неблагоприятных факторов происходит снижение производительности труда и уменьшение работоспособности, происходит развитие утомленного состояния. Это связано с изменениями в работе нервной системы человека и процессами в коре головного мозга. Так, например, продолжительный шум высокой частоты с уровнем звукового давления 90 дБ может вызывать трудности в распознавании цветовых сигналов, снижает остроту зрения, изменяет восприятие визуальной информации. При этом снижается способность точно и своевременно выполнять координированные движения. В результате происходит снижение производительности труда до 60 %. На рабочем месте шум создается техническими средствами, устройствами кондиционирования и вентиляции, а так же другими внутренними источниками, и шумами, проникающими извне. Длительное нахождение работников в зоне воздействия различных неблагоприятных факторов приводит к профессиональным заболеваниям [11].
Безопасные условия труда – это такие условия труда, при которых воздействие опасных или вредных производственных факторов на человека исключено, либо уровни их воздействия не превышают установленные нормы. Для сокращения потерь на производстве, а также для увеличения активности работников на производстве осуществляются мероприятия по снижению производственного травматизма и профессиональной заболеваемости, также улучшаются условия работы и растет производительность труда [11].
5.1 Анализ технологии работ при обслуживании и ремонте оборудования
При поступлении на работу по ремонту и обслуживанию оборудования у сотрудника имеется:
– профессиональное обучение;
– комиссионный медицинский осмотр;
















