ПЗ (1230311), страница 6
Текст из файла (страница 6)
В моменты перехода через ноль
короткий импульс
осуществляет запись по входам D1, D2, D3, D4 во все разряды реверсивного счетчика D1 единичных сигналов. Этот код линейно уменьшается в течение всего полупериода
за счет поступления тактовых импульсов
на вычитающий вход реверсивного счетчика.
Принципиальные схемы узла фазового управления и узла распределения импульсов представлены на рисунках 2.13 и 2.14 соответственно.
Р
исунок 2.13 – Принципиальная схема узла фазового управления
Рисунок 2.14 –Принципиальная схема узла распределения импульсов
Принцип работы узла фазового управления основан на формировании одного короткого управляющего импульса в каждый полупериод
, сдвинутого на угол
относительно начала полупериода, за счет сравнения управляющего кода
и линейно уменьшающегося кода
. Сравнение кодов осуществляется с помощью суммирования сумматором D1 прямого кода
и дополнительного кода
, что равносильно операции вычитания
–
. Формирование управляющего импульса осуществляется в момент времени, когда
становится меньше
. В этот момент времени единичный сигнал на выходе
сумматора D1 сменяется нулевым и цепочка из элементов D3 формирует короткий импульс
, длительность которого определяется параметрами RC. Величина угла задержки
может лежать в пределах от 0 до 180 ̊ относительно момента времени перехода через ноль
в зависимости от значения кода
: чем больше код, тем меньше
и наоборот [10].
Для распределения импульсов
по плечам тиристорного преобразователя, являющегося исполнительным элементом, служит узел распределения импульсов. В положительную полуволну
импульс проходит в инвертированном состоянии на выход
и поступает на первое и третье плечи тиристорного преобразователя, в отрицательную полуволну – на выход
и на второе и четвертое плечи преобразователя.
3 ПОСТРОЕНИЕ СИСТЕМЫ АВТОМАТИЧЕСКОГО РЕГУЛИРОВАНИЯ ТОКА ДВИГАТЕЛЯ
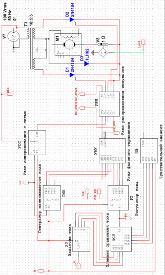
Согласно функциональной схеме для контура стабилизации тока якоря тягового двигателя (рисунок 2.7) была создана модель этой схемы в пакете NI Multisim (рисунок 3.1), в которой расположены:
– источник питания (контактная сеть);
– задающий элемент (задатчик тока);
– элемент сравнения;
– исполнительный элемент (тиристорный преобразователь);
– объект регулирования (якорная цепь двигателя);
– чувствительный элемент;
– управляющий элемент.
Управляющий элемент включает в себя ряд более простых элементов:
– регулятор тока;
– узел фазового управления;
– генератор изменяющегося кода;
– узел синхронизации с сетью;
– узел распределения импульсов.
Так же на схеме размещены иерархические разъемы входа и выхода для задания тока и съема показаний и характеристик.
Далее более подробно будут рассмотрены принципиальные схемы элементов, составляющих функциональную схему управляющего элемента для контура стабилизации тока якоря тягового двигателя.
Рисунок 3.1 – Модель схемы в пакете NI Multisim
Рисунок 3.1 – Функциональная схема для контура стабилизации тока якоря
3.1 Задающий элемент
В качестве задающего элемента может использоваться контроллер машиниста или потенциометр, которые подают сигнал определенного значения тока на вход «I_in » задатчика тока (рисунок 3.2).
Рисунок 3.2 – Принципиальная схема задатчика тока
Задатчик тока состоит из источника напряжения, управляемого напряжением, восьмибитного аналого-цифрового преобразователя (АЦП) и его элемента питания постоянного тока с напряжением 50 вольт.
Преобразованный цифровой сигнал передается на элемент сравнения (ЭС) через выходы 1, 2, 4, 8.
3.2 Элемент сравнения
Элемент сравнения выполняет функцию вычисления рассогласования между заданным значением тока якоря, поступающим от задающего элемента, и текущим значением тока якоря, поступающим с выхода чувствительного элемента.
Элемент сравнения состоит из четырехбитного сумматора 7483N и логических элементов «НЕ» 7404N (рисунок 3.3).
Рисунок 3.3 – Принципиальная схема элемента сравнения
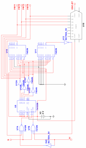
3.3 Регулятор тока
Регулятор тока формирует управляющее воздействие в соответствии с заданным законом. Регулятор (рисунок 3.4) выполнен на элементах «И-НЕ» 7410N, элементах «НЕ» 7404N и NC7S04, четырехбитных сумматорах 7483N и микросхемы 74193N – синхронный программируемый четырехразрядный двоичный счетчик с отдельными входами тактовых импульсов для счета в прямом и обратном направлениях. Для контроля выходного значения четырехразрядного двоичного счетчика используется цифро-аналоговый преобразователь (ЦАП) U18 с выходом OSC-RT.
На вход ki поступает сигнал от элемента сравнения, а на вход ft поступает сигнал тактовых импульсов от узла синхронизации с сетью (УСС).
Рисунок 3.4 – Принципиальная схема регулятора тока
Выходы УФУ1–УФУ4 подключены к узлу фазового управления (УФУ).
3.4 Узел синхронизации с сетью
Узлом синхронизации с сетью осуществляется синхронизация изменяющегося кода
и управляющих импульсов
с напряжением контактной сети
посредством коротких импульсов синхронизации
, частота следования которых соответствует удвоенной частоте напряжения контактной сети.
Состоит из генератора V1 тактовых импульсов с частотой 1,6 кГц, генератора V3 тактовых импульсов с частотой 100 Гц, и компаратора U28. В случае, когда напряжение на прямом входе больше, чем на обратном, на выходе компаратора формируется сигнал логической единицы, поступающий на узел распределения импульсов (УРИ).
Принципиальная схема узла синхронизации с сетью выполнена на рисунке 3.5.
Рисунок 3.5 – Принципиальная схема узла синхронизации с сетью
3.5 Узел фазового управления
В узел фазового управления (рисунок 3.6) включены элементы «И-НЕ» 7400N, четырехбитный компаратор 74HC85AN, резистор R1 и конденсатор C1, служащие для формирования управляющих импульсов тиристорного выпрямителя с заданной длительностью, которые подаются на выход УРИ.
На входы ГИК1–ГИК4, РТ1–РТ4 поступают сигналы от генератора изменяющегося кода (ГИК) и регулятора тока (РТ) соответственно. Выход OSC-PULSE служит для снятия показания импульсов, передающихся на узел распределения импульсов (УРИ).
Принципиальная схема узла фазового управления показана на рисунке 3.6.
Рисунок 3.6 – Принципиальная схема узла фазового управления
3.6 Генератор изменяющегося кода
Генератор изменяющегося кода используется для получения кода
, необходимого для работы узла фазового управления (УФУ). В моменты перехода через ноль напряжения контактной сети
короткий импульс
осуществляет через логический элемент «НЕ» 7404N запись единичных сигналов по входам A, B, C, D во все разряды синхронного программируемого четырехразрядного двоичного счетчика с отдельными входами тактовых импульсов 74193N.
Для контроля выходного значения четырехразрядного двоичного счетчика используется цифро-аналоговый преобразователь (ЦАП) U15 с выходом OSC-GIK.
Принципиальная схема генератора изменяющегося кода представлена на рисунке 3.7.
Рисунок 3.7 – Принципиальная схема генератора изменяющегося кода
3.7 Исполнительный элемент
Исполнительным элементом служит узел распределения импульсов, состоящий из логических элементов «И» 7408N и логического элемента «И–НЕ» 7400N. Узел распределения импульсов принимает сигналы от узлов синхронизации с сетью (УСС) и фазового управления (УФУ) через входы УСС, УФУ, и распределяет импульсы по плечам тиристорного преобразователя D1+, D2+.
Для контроля импульсов подключены выходные разъемы D1 и D2.
На рисунке 3.8 показана принципиальная схема узла распределения импульсов.
Рисунок 3.8 – Принципиальная схема узла распределения импульсов
3.8 Чувствительный элемент
Чувствительный элемент преобразует текущее значение тока якоря двигателя Iтэд в код Kj, необходимый для работы элемента сравнения на выходы ЭС1–ЭС4. Чувствительный элемент состоит из восьмибитного аналого-цифрового преобразователя ADC.
На вход Uref+ поступает сигнал опорного напряжения с уровнем 26,7 В.
Принципиальная схема чувствительного элемента показана на рисунке 3.9.
Рисунок 3.9 – Принципиальная схема чувствительного элемента
3.9 Объект регулирования
Объектом регулирования является якорная цепь двигателя постоянного тока с последовательным возбуждением.
Согласно схеме на рисунке (3.10) напряжение с источника питания V7 поступает на первичную обмотку трансформатора Т3. Со вторичных обмоток напряжение поступает на тиристоры D1, D2. Выпрямленное напряжение проходит по якорной цепи двигателя и обмотки возбуждения, создавая ток, который фиксируется датчиком V8, преобразующий его в сигнал напряжения.
Нулевой диод D3, включенный в обратном направлении, служит для уменьшения пульсации выпрямленного напряжения, поскольку при запирании тиристора он замыкает цепь нагрузки в целях реализации э.д.с. самоиндукции трансформатора.
Параметры применяемой электрической машины постоянного тока приведены на рисунке 3.11.















