Диплом ПЗ (1226353), страница 8
Текст из файла (страница 8)
- частота колебаний
рад/с;
- ускорения
м/с2.
На рисунке 5.23 представлена кривая времени для данного расчета.
Рисунок 5.23 – Кривая времени с частотой 690 рад/с и амплитудой 5 мм
Эпюра концентраций напряжений в креплениях кожуха приведена на рисунке 5.24.
Рисунок 5.24 – Концентрация напряжений в креплениях кожуха
В таблице 5.6 приведены напряжения в креплениях кожуха.
Таблица 5.6 – Напряжения в креплениях
| Крепление | Напряжение, Н/м2 |
| Верхняя бобышка | 582759 |
| Нижняя бобышка | 528123 |
| Кронштейн | 855836 |
Проанализировав расчеты и полученные эпюры можно сделать вывод о том, что частота колебаний 345 рад/с, возникающая при движении поезда на скорости 40 км/ч по рельсовому пути с длиной неровности 0,2 м, приводит к самым большим в сравнении с другими частотами напряжениям в кожухе зубчатой передачи. Эти напряжения в основном сконцентрированы на бобышках и кронштейне, по рисункам 5.15 и 5.16 видно, что данные места имеют цвет в пределах от зеленого до желтого, что говорит о восприятии больших вибрационных воздействий. Также часть нагрузок передается на грани кожуха, они выделены светло голубым цветом.
В следствии воздействия этих вибрационных нагрузок происходит износ материала и разгерметизация, появляются усталостные трещины в местах приварки креплений, что ведет к просачиванию смазки из кожуха, происходит срыв резьбы бобышки и болта крепления.
При сравнении данных полученных при моделировании с данными реальной эксплуатации можно сделать вывод, что программный комплекс SolidWorks достаточно точно описывает те процессы, которые происходят с деталью во время эксплуатации. Так, например, данные о больших напряжениях в кронштейне и возможном появлении трещин в расчете модели совпадают с данными полученными в депо.
На рисунке 5.25 представлен кожух, с трещиной в месте приварки кронштейна.
Рисунок 5.25 – Кожух зубчатой передачи с дефектом
Из выше написанного, можно сделать вывод, что для снижения динамических воздействий необходимо повысить виброизоляцию кожуха зубчатой передачи. Этого можно добиться за счет изменения конструкции крепления кожуха к остову тягового электродвигателя, либо за счет использования в креплениях упругих материалов.
Для увеличения ресурса кожуха было разработано технические решения, которое описано в следующем пункте дипломного проекта.
5.4 Применение упругих элементов в закреплении кожуха зубчатого передачи к остову тягового электродвигателя
Для уменьшения динамических воздействий предлагается внедрение в конструкцию остова тягового двигателя, а точнее в приливных отверстиях для крепления кожуха резинометаллического шарнира. Данная деталь схожа конструктивно с «сайлентблоками», которые используются в подвеске автомобилей для гашения вибраций. В качестве материала упругой вставки используется полиуретан.
Полиуретан – это современный конструкционный материал широко использующийся в промышленности в качестве замены резины различных марок, каучуков, металла, пластика. Готовый термостатированный полиуретан может быть, как мягким, так и очень твердым материалом. Степень твердости полиуретана определяется по шкале Шора и может варьироваться в диапазоне от 40 до 98 единиц. В первом случае (40 единиц по Шору) полиуретан будет обладать повышенной мягкостью и эластичностью, а во втором случае (98 единиц по Шору), материал будет твердый, как железо.
Изделия из полиуретана отлично переносят резкие атмосферные изменения, ударопрочны, долговечны в промышленной эксплуатации и обладают свойствами, которые недостижимы для обычных резин и которые подходят для эксплуатации в тяжелых условиях.
Основные преимущества полиуретана в сравнении с резиной:
- эластичность (относительное удлинение при разрыве в 2 раза больше, чем у резина);
- низкая истираемость (условная износостойкость в 3 раза выше, чем у резины);
- высокая прочность (превышает прочность резины в 2,5 раза);
- высокое сопротивление раздиру и многократным деформациям;
- возможность работы при высоком давлении (до 105 МПа);
- кислотостойкость и стойкость ко многим растворителям;
- повышенная твердость (до 98 единиц Шора);
- температурный интервал от минус 50 градусов до 80 градусов по Цельсию (при введении специальных добавок верхний предел рабочей температуры может быть до 120 градусов);
- стойкость к микроорганизмам и плесени;
- вибростойкость и маслобензостойкость;
- упругость при низких температурах;
- высокие диэлектрические свойства;
- озностойкость;
- водостойкость.
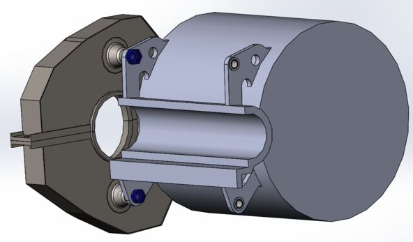
Внешний вид шарнира, состоящего из 2 металлических втулок и полиуретановой вставки, представлен на рисунке 5.26.
Рисунок 5.26 – Полиуретановый шарнир
Для реализации данного технического решения потребуется выполнить ряд мероприятий, которые представлены в блок-схеме на рисунке 5.27.
Рисунок 5.27 – Мероприятия по увеличению ресурса кожуха зубчатой передачи
Для запрессовки шарнира в отверстия кронштейнов остова тягового двигателя потребуется расточка этих отверстий на 1 см. Наружная и внутренняя втулка имеют толщину в 1,25 мм. Полиуретановая вставка имеет толщину 2,5 мм, которой достаточно для гашения колебаний высоких частот.
При изготовлении полиуретановых шарниров в качестве материала упругой вставки предлагается использовать полиуретановый компаунд «Силагерм» 6080 холодного отверждения. Основное преимущество данного материала в том, что он дает возможность изготавливать шарниры непосредственно в самом депо силами персонала работающего там. Также сам процесс изготовления довольно прост и не требует от рабочих дополнительных знаний. Для изготовления шарниров нужно смещать компоненты А и В компаунда, залить полученную смесь в приготовленное пространство между втулками и ждать до полного отвердевания.
На рисунке 5.27 представлен процесс заливки полиуретанового компаунда.
Рисунок 5.27 – Заливка жидкого полиуретанового компаунда
Основные характеристики полиуретанового компаунда «Силагерм» 6080 представлены в таблице 5.7.
Таблица 5.7 – Характеристики компаунда
| Параметр | Значение |
| Твердость по Шору, А | 78–85 |
| Соотношение (по весу) | 1А:2В |
| Время жизни при 20 ºС, мин. | 10–25 |
| Время отверждения, час. | 2–6 |
Окончание таблицы 5.7
| Параметр | Значение |
| Плотность, г/см3 | 1,04±0,04 |
| Вязкость основной пасты. По вязкозиметру ВЗ–246 | 300–400 сек. |
| Удлинение при разрыве, % | 350–500 |
| Предел прочности на разрыв, МПа | 10,0–12,5 |
| Усадка, % менее | 0,2 |
Созданная упрощенная модель остова с закрепленным кожухом, опирающийся бобышками на резинометаллический шарнир, представлена на рисунке 5.27.
Рисунок 5.28 – Модель остова с закрепленным кожухом.
Кронштейн кожуха с увеличенным отверстием и запрессованным шарниром представлен на рисунке 5.29.
Рисунок 5.29 – Кронштейн кожуха зубчатой передачи
Для проверки динамических воздействий на кожух с упругим закреплением к остову тягового двигателя желательно провести повторный анализ, но расчет данной модели с упругими элементами невозможно произвести в программном комплексе SolidWorks, так как в ней отсутствуют данные по модулю упругости полиуретановых материалов. Но исходя из опыта использования резинометаллических шарниров в других областях техники для снижения вибрационных нагрузок можно сделать вывод о том, что данное техническое решение позволит уменьшить вибрационные воздействия на кожух зубчатой передачи, что приведет к повышению надежности и ресурса данного элемента тягового привода.
6 БЕЗОПАСНОСТЬ ТРУДА ПРИ РЕМОНТЕ КОЛЕСНО-МОТОРНОГО БЛОКА ЭЛЕКТРОВОЗА
Безопасность жизнедеятельности (БЖД) – наука, изучающая опасности и способы защиты от них. Является составной частью системы государственных, социальных и оборонных мероприятий, проводимых в целях защиты населения и хозяйства страны от последствий аварий, катастроф, стихийных бедствий, средств поражения противника. Основная цель БЖД как науки – защита человека в техносфере от негативных опасностей (воздействий) антропогенного и естественного происхождения и достижения комфортных или безопасных условий жизнедеятельности.
Воздействие антропогенных опасностей нарушает нормальную жизнедеятельность людей, вызывает аварии, приводящие к чрезвычайным ситуациям (ЧС) и катастрофам, в том числе экологическим. В настоящее время сформирована тревожная тенденция нарастания губительного воздействия опасных природных явлений и процессов. При всей специфике ситуаций в конкретных странах и регионах они обусловлены ростом народонаселения, концентрацией его и материальных богатств на сравнительно ограниченных территориях, а также изменением характера генезиса природных катастроф. Вторгаясь в природу и создавая все более мощные инженерные комплексы, человечество формирует новую, чрезвычайно сложную систему, включающую техносферу, закономерности развития которой пока неизвестны. Это приводит к увеличению неопределенности информации о функционировании техносферы, энтропийности протекающих в ней процессов, к риску возникновения технологических катастроф – крупномасштабных аварий в промышленности, энергетике, на транспорте, загрязнению биосферы высокотоксичными и радиоактивными отходами производства, угрожающими здоровью миллионов людей.
6.1 Статистика производственного травматизма на предприятиях железнодорожного транспорта
Производственный травматизм – сложное многофакторное явление, обусловленное потенциальным воздействием на человека в процессе его трудовой деятельности опасных факторов, вызывающих травмы и характеризующее совокупность производственных травм за определенный период времени. К основным показателям производственного травматизма относят общее количество работников, пострадавших при несчастных случаях на производстве, с потерей трудоспособности на один рабочий день и более, включая случаи с тяжелым, инвалидным и смертельным исходом [6].
При эксплуатации железнодорожного транспорта, как источника повышенной опасности, требуется неуклонное соблюдение установленных требований охраны труда. Там, где этим пренебрегают, рано или поздно допускаются нарушения правил безопасности, и как следствие, в результате наступают трагические последствия различной степени тяжести [7].















