ВКР (1220853), страница 3
Текст из файла (страница 3)
Рисунок 3.8 − Автоматическое нанесение
Следующим шагом надо курсором мыши указать на периметр (дугу) нужной окружности и в открывшемся окне «Изменить» смотреть рисунок 3.9 ввести нужное значение размера. В данном случае нужно заменить 89,22737 мм значением 80 мм.
Рисунок 3.9 − Ввод размера окружности
Значение размера указано на рис. 3.10. После ввода в главный эскиз окружность станет «определенной» – черной.
Рисунок 3.10 − Размер для окружности
Для формирования твердотельной модели детали в SolidWorks используется инструмент «Вытянутая бобышка / основание» на ленте «Элементы» смотреть рисунок 3.11. Главный эскиз далее называется «Эскиз1».
Рисунок 3.11 − Вытянутая бобышка / основание
Параметры вытяжки основания «Бобышка – вытянуть» представлены на рисунке 3.12. Плоскость главного эскиза вытягиваем «На заданное расстояние»
Рисунок 3.12 – Бобышка - вытянуть
Создаем на верхней поверхности (грани) основания новый эскиз. В новом эскизе, в начальной точке, рисуем окружность диаметром по 50 мм. смотреть рисунок 3.13.
Рисунок 3.13 − Новый эскиз
Далее воспользуемся ранее применяемой функцией «Бобышка – вытянуть» чтобы получилась еще одна втулка (на этот раз длиннее) на рисунке 3.14.
Рисунок 3.14 − Прототип втулки
Создаем еще один эскиз на второй бобышке. В новом эскизе, в начальной точке, рисуем окружность диаметром по 42 мм. смотреть рисунок 3.15.
Рисунок 3.15 − Новая окружность
Формируем вытянутый вырез во второй бобышке при помощи окружности эскиза диаметром 42 мм. Задаем параметры выреза: «Насквозь», уклон для выреза не вводим – он цилиндрический смотреть рисунок 3.16.
Рисунок 3.16 − Вытянутый вырез
Теперь нужно выбрать плоскость для создания окружности и в дальнейшем шпильки, которая крепится к блоку дизеля смотреть рисунок 3.16.
Рисунок 3.16 − Выбор нужной поверхности
Создаем на поверхности новую окружность 8,5 мм для шпильки смотреть рисунок 3.17.
Рисунок 3.17 − Окружность для шпильки
Применяем ранее используемую функцию «Бобышка – вытянуть» и вытягивает шпильку на 250 мм смотреть рисунок 3.18.
Рисунок 3.18 − Шпилька
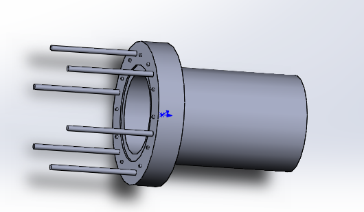
На втулке цилиндра Д49 шесть шпилек для этого используем инструмент «Круговой массив» на ленте «Элементы» смотреть рисунок 3.19.
Рисунок 3.19 − Круговой массив
На втулке цилиндра Д49 шесть шпилек для этого используем инструмент «Круговой массив» на ленте «Элементы» смотреть рисунок 3.20.
Рисунок 3.20 − Круговой массив
В итоге получилось 6 шпилек по 250 мм . Шпильки готовы но нам надо еще сделать резьбу для глухой гайки которая смотреть рисунок 3.21.
Рисунок 3.21− Резьба для глухой гайки
Чтобы изобразить наружную резьбу на цилиндрической поверхности с помощью пространственной кривой спирали и профиля резьбы потребуется выбрать торцевую поверхность шпильки смотреть рисунок 3.22, и нарисовать окружность смотреть рисунок 3.23.
Рисунок 3.22 − Резьба для глухой гайки
Рисунок 3.23 − окружность на шпильке
Активируем команду «Геликоид и спираль» из выпадающего меню «Кривые» на инструментальной панели «Элементы» смотреть рисунок 3.24.
Рисунок 3.24 − Геликоид и спираль
Применив команду «Геликоид и спираль» на шпильке появляется спираль и диалоговое окно, в котором можно задать параметры резьбы смотреть рисунок 3.25.
Рисунок 3.25 − Спираль
Следующая задача это создать эскиз профиля резьбы. Чертим треугольник в средней плоскости шпильки смотреть рисунок 3.26.
Рисунок 3.26 – Эскиз треугольника
Активировать команду «Бобышка /основание по траектории» смотреть рисунок 3.27.
Рисунок 3.27 – Треугольник
Активировать команду «Бобышка /основание по траектории» и выбрать профиль и направление смотреть рисунок 3.28. Готовый вариант резьбы смотреть рисунок 3.29.
Рисунок 3.28 – Треугольник
Рисунок 3.29 – Резьба
Разобрав одну из частей можно показать остальные 3D модели : втулка цилиндра на рисунке 3.30 и рисуноке 3.31, поршень на рисунке 3.32 и рисунке 3.33, главный шатун на рисунке 3.34, прицепной шатун на рисунке 3.35, коленчатый вал на рисунке 3.36, конструкция шатунно - поршневая на рисунке 3.37 и рисунке 3.38.
Рисунок 3.30 − Втулка цилиндра в изометрии
Рисунок 3.31 − Втулка цилиндра спереди
Рисунок 3.32 − Поршень с боку
Рисунок 3.33 − Поршень с низу
Рисунок 3.34 − Плавный шатун с боку
Рисунок 3.35 − Прицепной шатун с боку
Рисунок 3.36 − коленчатый вал с боку
Рисунок 3.37 – Конструкция ШП
Рисунок 3.38 – Конструкция ШП
После этого требуется сохранить конструкции в требуемом формате. Например : .igs , .wrl. Далее необходимо добавить наш сохраненный файл на Web- сайт смотреть рисунок 3.39.
Рисунок 3.39 − Web-сайт
Для выбора этого ресурса помогла таблица 3.1
Таблица 3.1 – Возможности доступных Вэб ресурсов
| Ресурс | P3d.in | A360 Drive | Sketchfab | Blend4web | Three.js |
| Вращение | + | + | + | + | + |
| Вращение пользователем или программой | + | + | + | + | + |
| Маштабирование | + | + | + | + | + |
| Сохранение на сайте | + | + | + | + | + |
| Получение кода для HTML | - | - | + | + | + |
| Версия браузера | + | + | + | + | + |
| Платная, бесплатная | Б | Б | Б | - | Б |
| Рус,Eng | E | E | E | Р | E |
Окончание таблицы 3.1
| Ресурс | Dotty AR | globalgallery | 3dvieweronline | teamplatform | |||
| Вращение | + | + | + | + | |||
| Вращение пользователем или программой | + | + | - | - | |||
| Маштабирование | + | + | + | + | |||
| Сохранение на сайте | + | + | + | + | |||
| Получение кода для HTML | + | + | - | - | |||
| Версия браузера | + | + | + | + | |||
| Платная, бесплатная | + | + | + | + | |||
| Рус,Eng | Е | Р | Е | Е | |||
Требуется пройти регистрацию на сайте для этого нужна только электронная почта и подтвердить письмо. После регистрации появляется портфолио , где будут сохранены все наши модели.
Чтобы добавить модель в портфолио нужно в правом верхнем углу нажать на кнопку загрузить смотреть рисунок 3.40.
Рисунок 3.40 − Загрузить
После чего всплывает окно выбора файла смотреть рисунок 3.41.
Рисунок 3.41 – Выбор файла
После того как загрузился файл есть возможность дать название модели, написать описание файла, выбрать категорию и теги . Важной особенностью является частность модели т.е. другие пользователи не смогут просмотреть и скачать модель смотреть рисунок 3.42.
Рисунок 3.42 – Описание модели
Файл добавлен и появился в окне браузера где можно с ним взаимодействовать смотреть рисунок 3.43. Есть возможность получить HTML кода для добавления на свой собственный сайт смотреть рисунок 3.44.
Рисунок 3.43 – Взаимодействие с моделью















