ЛБ-ПР(ОУ,Оп) (1083295), страница 2
Текст из файла (страница 2)
Снимите амплитудно-частотную характеристику усилителя Кус = f(f)
при uвх=100мВ и f=0 -20.103.
(Смотрите методику снятия амплитудно-частотных характеристик).
-
Постройте амплитудную характеристику усилителя.
-
Постройте амплитудно-частотную характеристику усилителя.
-
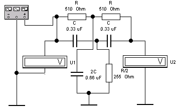
Опыт №2. Избирательный усилитель с отрицательной обратной связью, Кос=50 и двойным Т-образным мостом .
-
Амплитудно-частотная характеристика моста.
Схема проведения опыта (Рис.11).
Рис.11
Снимите амплитудно-частотную характеристику моста К = f(f)
при uвх=1мВ и f=0 -2.103.
(Смотрите методику снятия амплитудно-частотных характеристик).
-
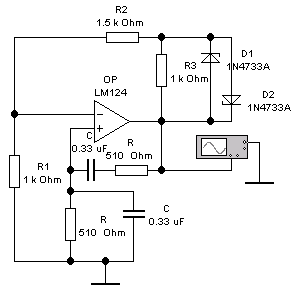
Амплитудно-частотная характеристика усилителя.
Схема проведения опыта (Рис.12).
Рис.12
Снимите амплитудно-частотную характеристику усилителя Кус = f(f)
при uвх=1мВ и f=0 -2.103.
(Смотрите методику снятия амплитудно-частотных характеристик).
-
Постройте амплитудно-частотную характеристику моста.
-
Постройте амплитудно-частотную характеристику усилителя.
3.3 Опыт№3. Автогенератор RC-типа, с отрицательной обратной связью Кос=1,5, мостом Вина в цепи положительной обратной связи и автостабилизацией на стабилитронах.
Схема проведения опыта (Рис.13).
Рис.13
Скопируйте осциллограмму выходного напряжения.
4. Методики проведения опытов.
4.1. Методика снятия амплитудно-частотных характеристик.
При снятии амплитудно-частотных характеристик усилительных устройств необходимо изменять частоту входного сигнала при неизменной его амплитуде. Для этого открываем диалоговое окно функционального генератора и задаем входной сигнал синусоидальной формы.
Далее устанавливаем необходимую амплитуду сигнала на входе (например, Amplitude 1 mV) и его частоту (например, Frequency 5kHz).
Нажав в правом верхнем углу клавишу
, измеряем сигналы на входе и выходе с помощью соответствующих вольтметров.
Вычисляем коэффициент усиления
и записываем его в таблицу.
Повторяем данные измерения для различных частот входного сигнала, заполняя таблицу.
Таблица
| f (Гц) | 20 | 200 | 2103 | 10103 | 100103 | 1106 | 10106 | 20106 | 50106 |
| Кус |
4.2. Методика снятия амплитудных характеристик.
При снятии амплитудных характеристик усилительных устройств необходимо изменять амплитуду входного сигнала при неизменной частоте. Для этого открываем диалоговое окно функционального генератора и задаем входной сигнал синусоидальной формы.
Далее устанавливаем необходимую частоту сигнала на входе (например, Frequency 5kHz) и амплитуду сигнала (например, Amplitude 1.5 mV).
Нажав в правом верхнем углу клавишу
, измеряем сигналы на входе и выходе с помощью соответствующих вольтметров и записываем показания в таблицу.
Повторяем данные измерения для различных амплитуд входного сигнала, заполняя таблицу.
Таблица
| ег (мВ) | 1,5 | 7,1 | 14,1 | 28,3 | 42,5 | 56,6 |
| Uвх (мВ) | ||||||
| Uвых (мB) |
4.3. Методика работы с осциллографом.
Для получения формы кривых напряжения в любой точке схемы в программе EWB используется осциллограф. Открываем диалоговое окно осциллографа двойным нажатием левой кнопки мыши. При этом появляется уменьшенное изображение панели осциллографа. Осциллограф имеет четыре клеммы: Ground (Земля), Trigger (Синхронизация), Channel A (Канал А), Channel B (Канал B).
Развертка по времени (Time base) задается соответствующими клавишами.
В данном конкретном случае имеем 5,00ms/div, т.е. 5,00миллисекунд на 1деление.
Вертикальная развертка задается отдельно по каждому каналу.
В данном конкретном случае имеем 20V/div, т.е. 20 вольт на 1деление.
На экране осциллографа изображены две кривые отображающие входное и выходное напряжения однополупериодного выпрямителя.
Для того, чтобы производить измерения с помощью осциллографа необходимо нажать кнопку Expand и тогда появится увеличенное изображение панели осциллографа, которое имеет дополнительные элементы для измерения.
На экране осциллографа появляются две вертикальные черты, которые можно передвигать с помощью левой кнопки мыши, тем самым, устанавливая место измерения. В дополнительных окнах появляются координаты отмеченных позиций.
В данном конкретном случае имеем: Третье окно дает разность показаний
T1=12.4765s, VA1=27.2384v, VB1=25.4764v T2-T1=35.1250ms, VA2-VA1=-12.8163v,
T2=12.5116s, VA2=14.4222v, VB2=13.1085v. VB2-VB1=-12.3679v.
Канал А, Y position = -1.00. Канал В, Y position = 1.00.
10
















