ЛБ-ПР(ОУ,Бл) (1083292)
Текст из файла
ЛАБОРАТОРНО-ПРАКТИЧЕСКАЯ РАБОТА №
«Исследование операционного усилителя с обратными связями»
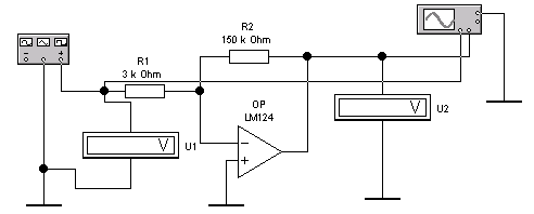
Опыт №1. Операционный усилитель с отрицательной обратной связью,
Кос=25 (R2=75кОм) и Кос=50 (R2=150кОм).
Схема проведения опыта
-
Амплитудная характеристика усилителя Um.вх = f(Um.вых), при f=1кГц.
Таблица №1.1
| Uвх (мВ) | 10 | 50 | 100 | 200 | 400 | 600 | 800 | 1000 |
| Uвых (B) | ||||||||
| Uвых (B) |
-
Осциллограммы входных и выходных напряжений на линейном и нелинейном участках амплитудной характеристики усилителя.
Uвх (t)[мВ],Uвых (t)[В]
0 t
-
Амплитудно-частотная характеристика усилителя Кус = f(f), при Uвх=100мВ.
Таблица №1.2
| f (Гц) | 0 | 1103 | 2103 | 5103 | 10103 | 15103 | 20103 |
| Uвых (B) | |||||||
| Кус |
Амплитудная характеристика усилителя Um.вх = f(Um.вых), при f=1кГц.
Um.вых (В)
15,0
12,0
9,0
6,0
3,0
0,0 100 200 300 400 500 600 700 800 900 1000 Um.вх(мВ)
Амплитудно-частотная характеристика усилителя Кус = f(f).
Кус
50
40
30
20
10
0
2.103 4.103 6.103 8.103 10.103 12.103 14.103 16.103 18.103 20.103f [Гц]
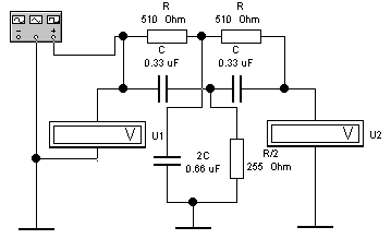
Опыт №2. Избирательный усилитель с отрицательной обратной связью,
Кос=50 (R2=150кОм) и двойным Т-образным мостом
(R=510Ом и С=0,33мкФ, fрез.=945Гц).
-
Амплитудно-частотная характеристика моста К = f(f), при Uвх=1мВ.
Схема проведения опыта
Таблица №2.1
| f (Гц) | 0 | 2102 | 4102 | 8102 | 945 | 1.2103 | 1.6103 | 2103 |
| Uвых (B) | ||||||||
| К |
-
Амплитудно-частотная характеристика усилителя Кус = f(f), при Uвх=1мВ.
Схема проведения опыта
Таблица №2.2
| f (Гц) | 0 | 2102 | 4102 | 8102 | 945 | 1.2103 | 1.6103 | 2103 |
| Uвых (B) | ||||||||
| Кус |
Амплитудно-частотная характеристика моста К = f(f).
К
1,0
0,8
0,6
0,4
0,2
0
2.102 4.102 6.102 8.102 1.103 1,2.103 1,4.103 1,6.103 1,8.103 2.103f [Гц]
Амплитудно-частотная характеристика усилителя Кус = f(f).
Кус
50
40
30
20
10
0
2.102 4.102 6.102 8.102 1.103 1,2.103 1,4.103 1,6.103 1,8.103 2.103f [Гц]
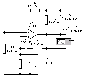
Опыт №3. Автогенератор RC-типа, с отрицательной обратной связью Кос=1,5 (R1=1,0кОм и R2=1,5кОм), мостом Вина в цепи положительной обратной связи (R=510Ом и С=0,33мкФ, fрез.=924Гц) и автостабилизацией на стабилитронах.
Схема проведения опыта
3.1. Осциллограмма выходного напряжения автогенератора.
Uвых (t)[В]
0 t
Характеристики
Тип файла документ
Документы такого типа открываются такими программами, как Microsoft Office Word на компьютерах Windows, Apple Pages на компьютерах Mac, Open Office - бесплатная альтернатива на различных платформах, в том числе Linux. Наиболее простым и современным решением будут Google документы, так как открываются онлайн без скачивания прямо в браузере на любой платформе. Существуют российские качественные аналоги, например от Яндекса.
Будьте внимательны на мобильных устройствах, так как там используются упрощённый функционал даже в официальном приложении от Microsoft, поэтому для просмотра скачивайте PDF-версию. А если нужно редактировать файл, то используйте оригинальный файл.
Файлы такого типа обычно разбиты на страницы, а текст может быть форматированным (жирный, курсив, выбор шрифта, таблицы и т.п.), а также в него можно добавлять изображения. Формат идеально подходит для рефератов, докладов и РПЗ курсовых проектов, которые необходимо распечатать. Кстати перед печатью также сохраняйте файл в PDF, так как принтер может начудить со шрифтами.
















