ЛБ-ПР(Дкас,Оп) (1083294)
Текст из файла
ЛАБОРАТОРНО-ПРАКТИЧЕСКАЯ РАБОТА №
« Исследование двухкаскадного транзисторного усилителя»
1. Цель работы:
1. Ознакомление с методикой построения схем и моделирования работы устройств в компьютерной лаборатории электротехники и электроники. 2. Исследование амплитудных и частотных свойств двухкаскадного усилителя.
2. Краткие теоретические сведения.
2.1. Общие понятия
Усилитель это устройство осуществляющее однозначное и непрерывное преобразование электрических сигналов малой величины в сигналы значительно большие по величине. Усилители широко применяются при измерении электрических и неэлектрических величин, при контроле и автоматизации технологических процессов и т.д.
Любой усилитель, структурная схема которого изображена на рисунке 1, имеет входную и выходную цепи, к которым подключается источник сигнала EГ, нагрузочное устройство RН, источник питания ИП и усилительный элемент УЭ (транзистор, микросхема). Процесс усиления связан с преобразованием энергии источника питания в энергию выходного сигнала усилителя.
Рис.1
2.2 Основные параметры и характеристики усилителей.
2.2.1 Коэффициент усиления.
Коэффициент усиления по напряжению К, в общем случае является комплексной величиной, т.к. входные и выходные сигналы переменные. На практике часто используют К в виде отношения модулей (амплитуды, действующих значений) выходного и входного сигналов
2.2.2 Амплитудная характеристика
Эта характеристика (Рис.2) определяет зависимость амплитуды выходного напряжения усилителя от изменения амплитуды напряжения на входе Um.вых = f(Um.вх). Линейный участок аб соответствует пропорциональной зависимости этих напряжений, которые связаны между собой коэффициентом усиления усилителя К, постоянным на этом участке. Участок аб является рабочим участком усилителей. Участок амплитудной характеристики выше точки б является нелинейным и не используется при работе усилителей.
Рис.2.
2.2.3 Амплитудно-частотная характеристика (АЧХ).
Эта характеристика усилителя отражает зависимость модуля коэффициента усиления К от частоты входного сигнала f. На рисунке 3 приведена наиболее часто встречающаяся АЧХ. На ней можно выделить рабочую область усилителя, лежащую между верхней fвг и нижней fнг граничными частотами усилителя, в которой коэффициент усиления усилителя К постоянен.
где К0 - коэффициент усиления на средних частотах.
Область частот Df = fвг - fнг называется полосой пропускания усилителя.
У большинства усилителей Df = (105 - 107)Гц и поэтому они называются широкополосными.
Рис.3
2.3. Многокаскадные усилители
Такие усилители применяются для получения большого коэффициента усиления. Структурная схема усилителя приведена на рисунке 4 и содержит n однокаскадных усилителей (например УОЭ).
Рис.4
Коэффициент усиления такого усилителя равен
Между каскадами усилителей включены конденсаторы СС1, СС2,..., СCn, исключающие их взаимное влияние по постоянному току. Междукаскадная связь называется RC связью, где в качестве R принимается входное сопротивление последующего каскада усилителя.
Рассмотрим влияние емкости СC1 на амплитудно-частотную характеристику усилителя. Согласно II закона Кирхгофа для электрической цепи межкаскадной связи можно записать уравнение
, представляющее собой векторную сумму (Рис.5а).
а) б)
Рис.5
Так как выходное напряжение первого каскада определяется характеристиками этого каскада, то для цепи межкаскадной связи оно постоянно
Пусть величина емкости
возрастает, Хс1 = 1/Сс1 падает,
также уменьшается, последнее приводит к увеличению
(Рис.5б) и общего коэффициента усиления
.
Условно можно представить этот процесс с помощью диаграммы :
Так как увеличение
существенно влияет на изменение Хс1 на низких частотах, то увеличение коэффициента усиления будут наблюдаться в низкочастотной области амплитудно-частотной характеристики усилителя (Рис.6 кривая б). При уменьшении
коэффициент усиления на низких частотах падает (Рис.6 кривая а).
Рис.6
-
Порядок выполнения работы.
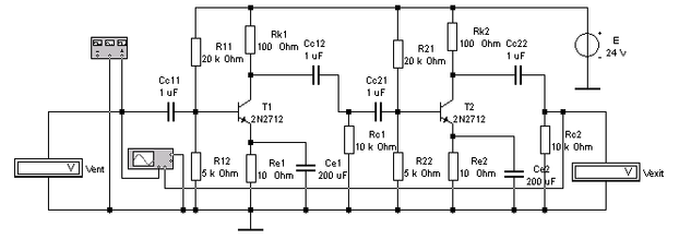
3.1. Схема проведения опытов (Рис.7).
Рис.7.
3.2. Опыт №1. Амплитудно-частотная характеристика усилителя.
3.2.1. Снимите амплитудно-частотную характеристику усилителя Кус = f(f) (смотрите методику снятия амплитудно-частотных характеристик),
при uвх=100мкВ.
3.2.2. Постройте с учетом масштаба амплитудно-частотную характеристику.
3.3. Опыт №2. Амплитудная характеристика усилителя.
3.3.1. Снимите амплитудную характеристику усилителя Um.вх = f(Um.вых), (смотрите методику снятия амплитудных характеристик), при f=100кГц.
3.3.2. Постройте с учетом масштаба амплитудную характеристику.
4. Методики проведения опытов.
4.1. Методика снятия амплитудно-частотных характеристик.
При снятии амплитудно-частотных характеристик усилительных устройств необходимо изменять частоту входного сигнала при неизменной его амплитуде. Для этого открываем диалоговое окно функционального генератора и задаем входной сигнал синусоидальной формы.
Далее устанавливаем необходимую амплитуду сигнала на входе (например, Amplitude 1 mV) и его частоту (например, Frequency 5kHz).
Нажав в правом верхнем углу клавишу
, измеряем сигнал на входе и выходе усилителя с помощью соответствующих вольтметров.
Вычисляем коэффициент усиления
и записываем его в таблицу.
Повторяем данные измерения для различных частот входного сигнала, заполняя таблицу.
Характеристики снимаются при двух значениях конденсаторов связи Сс=1мкФ и Сс=1000мкФ.
Таблица
| f (Гц) | 1102 | 1103 | 1104 | 1105 | 1106 | 1107 | 1108 |
| Кус Сс=1мкФ | |||||||
| Кус Сс=1.103 мкФ |
Для изменения емкости конденсаторов связи открываем диалоговое окно конденсаторов и устанавливаем необходимую емкость (например,Capacitance 1мкФ).
4.2. Методика снятия амплитудных характеристик.
При снятии амплитудных характеристик усилительных устройств необходимо изменять амплитуду входного сигнала при неизменной частоте. Для этого открываем диалоговое окно функционального генератора и задаем входной сигнал синусоидальной формы.
Далее устанавливаем необходимую частоту сигнала на входе (например, Frequency 5kHz) и амплитуду сигнала (например, Amplitude 1.5 mV).
Нажав в правом верхнем углу клавишу
, измеряем сигналы на входе и выходе с помощью соответствующих вольтметров и записываем показания в таблицу. Повторяем данные измерения для различных амплитуд входного сигнала, вычисляем коэффициенты усиления
, заполняя таблицу.
Таблица
| Uвх (мкВ) | 100 | 200 | 600 | 1000 | 1400 | 1800 | 2000 |
| Uвых (В) | |||||||
| Кус |
Характеристики
Тип файла документ
Документы такого типа открываются такими программами, как Microsoft Office Word на компьютерах Windows, Apple Pages на компьютерах Mac, Open Office - бесплатная альтернатива на различных платформах, в том числе Linux. Наиболее простым и современным решением будут Google документы, так как открываются онлайн без скачивания прямо в браузере на любой платформе. Существуют российские качественные аналоги, например от Яндекса.
Будьте внимательны на мобильных устройствах, так как там используются упрощённый функционал даже в официальном приложении от Microsoft, поэтому для просмотра скачивайте PDF-версию. А если нужно редактировать файл, то используйте оригинальный файл.
Файлы такого типа обычно разбиты на страницы, а текст может быть форматированным (жирный, курсив, выбор шрифта, таблицы и т.п.), а также в него можно добавлять изображения. Формат идеально подходит для рефератов, докладов и РПЗ курсовых проектов, которые необходимо распечатать. Кстати перед печатью также сохраняйте файл в PDF, так как принтер может начудить со шрифтами.
















