Сеняшика №1 по Созе (1063807)
Текст из файла
Московский Государственный Технический Университет
им. Н. Э. Баумана
Отчёт по лабораторной работе №1:
«RC-генератор с мостом Вина-Робинсона
на операционном усилителе».
Студент группы БМТ1-61:
Зуев А. А.
Преподаватель:
Созинов Борис Леонидович
Москва 2008 г.
RC-генератор с мостом Вина-Робинсона на операционном усилителе
Цель работы: на основании заданной частоты и амплитуды генерации рассчитать номиналы элементов схемы RC-генератора с мостом Вина-Робинсона, промоделировать его работу, определить влияние номиналов элементов схемы на параметры генерируемого напряжения.
Задание 1. Провести расчет номиналов элементов схемы RC-генератора с мостом Вина-Робинсона на ОУ.
На базе принципа работы RC-генератора необходимо сформулировать алгоритм расчета номиналов элементов схемы, исходя из условия заданной амплитуды и частоты генерации выходного напряжения в стационарном режиме. Расчет следует провести для генератора как с линейной, так и с нелинейной отрицательной обратной связи. По расчету следует определить марку операционного усилителя, номиналы элементов схемы, которые должны соответствовать согласно ГОСТу рядам Е6, Е12 или Е24, и основные параметры генерируемого напряжения (время выхода на стационарный режим, амплитуда и частота выходного напряжения, коэффициент гармоник выходного напряжения).
Частота проектируемого автогенератора f=2 кГц
Зададим амплитуду генерируемого сигнала напряжения Um=10 В, ток в ветвях положительной и отрицательной обратной связи Iпос=Iоос=1 мА из условия его превосходства над входным током операционного усилителя Iвх≈20нА и ограничения сверху максимальным выходным током операционного усилителя Imax≈20мА. Тогда, учитывая значение выходного сопротивление моста Вина-Робинсона на квазирезонансной частоте определим ориентировочное сопротивление резисторов R1 и R2:
Из условия равенства квазирезонансной частоты заданной определим ориентировочные емкости С1 и С2:
Зададим коэффициент усиления неинвертирующего усилителя К1=3.5
Тогда для R3 и R4 получаем систему
Определяем R4=3.3 кОм, R3=8.2 кОм.
Рассчитаем время достижения стационарного состояния из закона развития амплитуды:
. Примем Uo=Ucм≈1мВ. Тогда t=2.297 мс.
Определим параметры диодного ключа:
Выберем диоды D2D212A: ВАХ представлена на рис.1.
Рис.1. ВАХ диода D2D212A.
Из ВАХ примем напряжение срабатывания диодов Uд*=0.4 В, ток срабатывания Iд*=50 мкА. Назначим пороговое напряжения открытия Uвых*=8В. Тогда напряжение на ветви ключа
.
Задание 2. Исследуйте процессы формирования колебаний в RC-генераторе с мостом Вина-Робинсона и линейной цепью отрицательной обратной связи в усилительном каскаде.
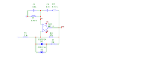
На рабочем поле МС7 набирается принципиальная схема RC-генератора с номиналами элементов согласно проведенному расчету.
Рис. 2. Принципиальная схема RC-генератора с линейной отрицательной обратной связью на частоту генерации fo=4 кГц
2.1. Определение времени установления стационарного режима и амплитуды напряжения в стационарном режиме.
Рис. 3. Осциллограммы входного (на неинвертирующем входе ОУ) и выходного напряжений RC-генератора.
Полученные результаты:
Tust = 1.061 мс – время установления стационарного режима
Um = 13.07 В – амплитуда выходного напряжения
2.2. Измерение периода Т колебаний в стационарном режиме генерации.
Рис. 4. Осциллограммы входного (на неинвертирующем входе ОУ) и выходного напряжений RC-генератора в стационарном режиме.
Полученные результаты:
Т = 266 мкс – период колебаний
fo =
= 3.759 кГц – частота колебаний
2.3. Измерение спектра и коэффициента гармоник генерируемого напряжения.
Рис. 5. Осциллограмма, спектр и коэффициент гармоник генерируемого напряжения RC-генератора.
Temperature=27
F HARM(v(Out)) THD(HARM(v(Out)))
(KHz) (%)
0.000 0.005 0.000
3.759 15.264 0.000
7.519 0.009 0.060
11.278 2.333 15.283
15.038 0.005 15.283
18.797 0.523 15.663
22.556 0.001 15.663
26.316 0.344 15.824
30.075 0.002 15.824
33.835 0.163 15.860
37.594 0.002 15.860
41.353 0.136 15.885
45.113 0.001 15.885
48.872 0.075 15.893
52.632 0.001 15.893
56.391 0.074 15.900
60.150 0.001 15.900
63.910 0.042 15.902
67.669 0.001 15.902
71.429 0.048 15.906
Рис. 6. Фрагмент файла с числовыми данными анализа.
2.4. Определение влияния коэффициента усиления усилительного каскада на частоту генерации и коэффициент гармоник генерируемого напряжения.
Для увеличения коэффициента усиления усилительного каскада на ОУ в исходной схеме с расчетными номиналами увеличим сопротивление резистора R3 на 5% и 10%, при этом можно не пользоваться стандартными номиналами. Используя выше представленную методику, для каждого номинала определим время выхода на стационарный режим, амплитуду первой гармоники, ее частоту и коэффициент гармоник выходного напряжения. Построим их зависимости от коэффициента усиления усилительного каскада на ОУ.
Задание 3. Исследуйте процессы формирования колебаний в RC-генераторе с мостом Вина-Робинсона и нелинейной цепью отрицательной обратной связи в усилительном каскаде.
На рабочем поле МС7 создается принципиальная схема RC-генератора с отрицательной нелинейной обратной связью, номиналы элементов которой определены расчетом.
Рис. 8. Принципиальная схема RC-генератора с отрицательной нелинейной обратной связью.
Анализ работы такой схемы проводится только для одного коэффициента усиления усилительного каскада на ОУ по методике представленной выше. Так как определить аналитически время выхода на стационарный режим невозможно, то оно отыскивается экспериментально.
На первом этапе определяется время выхода генератора на стационарный режим генерации.
По полученному решению следует убедимся, что за данное время анализа генератор выходит на стационарный режим генерации, а амплитуда выходного напряжения не имеет отсечки (см. рис. 9).
Рис. 9. Осциллограммы напряжений на неинвертируемом входе и выходе ОУ.
Используя пиктограмму вывода на весь экран части графика, получим в более крупном масштабе часть осциллограммы выходного напряжения. На этой развернутой осциллограмме замерим амплитуду выходного напряжения в стационарном режиме, как показано на рис. 10.
Рис. 10. К определению амплитуды выходного напряжения в стационарном режиме.
Далее, закажем показать в решении два уровня напряжений, соответствующие 90% амплитуды напряжения в стационарном режиме.
Проведем расчет схемы. На полученном графическом решении отметим точку выхода генератора на стационарный режим, как показано на рис. 11.
Рис. 11. К определению времени установления стационарного режима в RC- генераторе с отрицательной нелинейной обратной связью.
Тust = 7.505 мс
Для определения периода генерируемого напряжения проведем расчет с мелким шагом на отрезке (2-3)*Т
Рис. 12. К определению периода Т генерируемого напряжения.
Полученные результаты:
Т = 250.743 мкс – период колебаний генерируемого напряжения
fo =
= 3.988 кГц – частота колебаний
Рис. 13. Осциллограмма, спектр и коэффициент гармоник выходного напряжения RC-генератора с отрицательной нелинейной обратной связью.
F HARM(v(Out)) THD(HARM(v(Out)))
(KHz) (m%)
0.000 0.004 0.000
3.988 13.108 0.000
7.976 0.001 10.040
11.964 0.066 502.227
15.953 0.001 502.252
19.941 0.015 515.799
23.929 0.001 515.824
27.917 0.023 544.549
31.905 0.001 544.567
35.893 0.016 557.913
39.881 0.000 557.924
43.870 0.013 566.417
47.858 0.000 566.424
51.846 0.015 577.219
55.834 0.000 577.223
59.822 0.008 580.243
63.810 0.000 580.245
67.799 0.011 586.101
71.787 9.669E-005 586.101
75.775 0.005 587.138
Рис. 14. Фрагмент числового файла по спектральному анализу выходного напряжения RC-генератора с отрицательной нелинейной обратной связью.
Таким образом, анализ показывает, что при введении отрицательной обратной связи в RC-генератор частота генерации равна 3.988 кГц (по расчету 4 кГц), амплитуда первой гармоники – 13.108 В (по расчету – 11.386 В), коэффициент гармоник – 0.6%.
Выводы:
Генератор с линейной отрицательной обратной связью.
Теоретический расчет.
На рис. 2 изображены передаточные характеристики моста Вина и усилительного каскада. Так как мост Вина и усилительный каскад являются частью изучаемого нами генератора, то на графиках их переходных характеристик должны существовать общие точки, которые и определяют рабочие входные и выходные напряжения. В данном случае эти общие точки (точки пересечения характеристик) лежат в области насыщения усилительного каскада. Это и является причиной отсечки выходного напряжения (см. рис. 3).
Разложив полученный сигнал в ряд Фурье (амплитудный спектр), мы можем выяснить какой негативный вклад вносит отсечка. Численным значением этой характеристики является величина, называемая коэффициентом гармоник, и равная отношению вклада в сигнал основной гармоники, ко вкладам в сигнал остальных гармоник согласно формуле (12). В данном случае мы получили значение около 6%.
Полученная величина представляется достаточно весомой, поэтому схему, которую мы предложили для генерации сигналов, нельзя применять при генерации высокоточных сигналов большой чистоты (в этом случае коэффициент гармоник должен быть меньше 1%). Данный эффект возник из-за выхода усилительного каскада в режим отсечки.
Характеристики
Тип файла документ
Документы такого типа открываются такими программами, как Microsoft Office Word на компьютерах Windows, Apple Pages на компьютерах Mac, Open Office - бесплатная альтернатива на различных платформах, в том числе Linux. Наиболее простым и современным решением будут Google документы, так как открываются онлайн без скачивания прямо в браузере на любой платформе. Существуют российские качественные аналоги, например от Яндекса.
Будьте внимательны на мобильных устройствах, так как там используются упрощённый функционал даже в официальном приложении от Microsoft, поэтому для просмотра скачивайте PDF-версию. А если нужно редактировать файл, то используйте оригинальный файл.
Файлы такого типа обычно разбиты на страницы, а текст может быть форматированным (жирный, курсив, выбор шрифта, таблицы и т.п.), а также в него можно добавлять изображения. Формат идеально подходит для рефератов, докладов и РПЗ курсовых проектов, которые необходимо распечатать. Кстати перед печатью также сохраняйте файл в PDF, так как принтер может начудить со шрифтами.
















