Глава 19 -Конвективный теплообмен и основы теории подобия (1062518), страница 2
Текст из файла (страница 2)
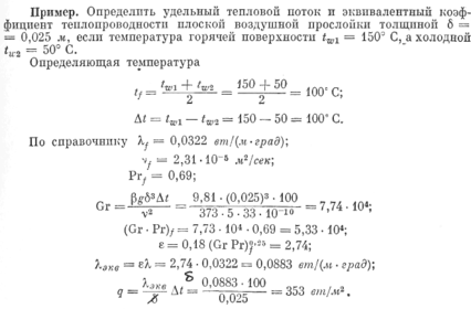
Расчет теплоотдачи в ограниченном пространстве условно принято выполнять как для явления теплопроводности, при этом вводится понятие эквивалентного коэффициента теплопроводности:
Очевидно, значение экв будет больше значения коэффициента теплопроводности неподвижной среды, заполняющей ограниченное пространство, так как в действительности будет еще иметь место конвекция.
Принято определять значение экв по формуле
где — коэффициент, учитывающий влияние конвекции.
Приближенное значение :
241
§ 92. Теплоотдача при вынужденном движении жидкости
Теплоотдача при течении жидкости в трубах. Течение жидкости в трубах может быть ламинарным и турбулентным. О режиме течения судят по величине числа Рейнольдса:
Течение при 2000 <= Re <= 104 называют переходным. Если
жидкость поступает в трубу из большого объема и стенки трубы на входе закруглены, распределение скоростей на входе будет прямолинейным (рис. 152). При движении жидкости вдоль трубы у стенок образуется пограничный слой, толщина которого постепенно возрастает. Нарастание толщины приводит к слиянию пограничных слоев, и в трубе устанавливается постоянное распределение скоростей, характерное для данного режима течения.
Расстояние, отсчитываемое от входа, на котором устанавливается постоянное распределение скоростей, носит название длины гидродинамического начального участка lН или участка гидродинамической стабилизации.
При изотермическом ламинарном течении lН/dэкв = 0,03 Re, при турбулентном lН/dэкв ~ 40Re
Изменение коэффициента теплоотдачи α по длине трубы показано на рис. 153. Максимальное значение α имеет непосредственно у входа в трубу, затем α убывает и на участке стабилизации принимает вполне определенное значение, которое остается неизмен-
ным по всей длине трубы. Это явление можно объяснить следующим образом.
В начальном участке трубы вследствие сравнительно низких значений коэффициента теплопроводности жидкостей и газов падение температуры осуществляется в прилегающем к стенке довольно тонком слое. Поэтому в начальных сечениях температур-ный градиент dt/dy и температурный напор t = tf — tw имеют
большие значения, чем в последующих сечениях.
По закону сохранения энергии количество теплоты, передаваемое в единицу времени стенкам трубы от жидкости q = = α (tf — tw), равно тому количеству теплоты, которое воспринимается стенками вследствие теплопроводности
Тогда
Уменьшение коэффициента тепло-отдачи α по длине трубы объясняется тем, что по мере продвижения жидкости температурный градиент убывает быстрее чем температурный напор. При стабилизированном течении температурный градиент и температурный напор убывают вдоль трубы с одинаковой скоростью.
Рассмотренные закономерности течения жидкости в трубах строго справедливы при изотермическом течении, т. е. когда температура жидкости не меняется. При наличии теплообмена течение усложняется.
Исследования теплоотдачи в трубах показали, что определяющими критериями являются Gr, Re, Pr и Prf/Prw.
При ламинарном течении любой жидкости для определения коэффициента теплоотдачи рекомендуется следующая расчетная формула:
Член Prf/Prw учитывает влияние направления теплового потока.
При ламинарном течении, как видно из уравнения (341), теплоотдача существенно зависит от интенсивности свободной конвекции, определяемой значением критерия Грасгофа Gr. При развитом турбулентном режиме развитие свободного движения в жид-кости невозможно и критерий Gr выпадает из числа определяющих. В
243
этом случае критериальное уравнение имеет вид
поэтому полученное значение α умножается на поправочный коэффициент l, который берут из табл. 4. При движении жид-
кости в изогнутых трубах вследствие центробежного эффекта коэффициент теплоотдачи выше, чем в прямых. Расчет теплоотдачи производится по формулам для прямой трубы с учетом поправочного коэффициента R в качестве сомножителя:
Минимальное значение α соответствует линии отрыва пограничного слоя от цилиндра.
В кормовой области (после точки отрыва потока) поверхность цилиндра омывается потоком со сложным вихревым движением, и значение коэффициента теплоотдачи увеличивается. Отрыв вязкой жидкости с поверхности цилиндра происходит в результате совместного влияния подтормаживания жидкости твердой стенкой и действия перепада давления, в результате чего на линии отрыва образуются обратные токи, которые оттесняют набегающий поток от поверхности тела.
На основании опыта для расчета cредней_величины теплоотдачи трубы установлена следующая зависимость
Значения С и п зависят от числа Re и формы обтекаемого тела. Для круглых труб они могут быть выбраны из табл. 5.
Найденное на основании уравнения (343) значение коэффициента теплоотдачи α является средним для всей поверхности цилиндра.
Уравнение (343) справедливо только для поперечного (при угле атаки, равном 90°) обтекания.
При уменьшении угла атаки значение α уменьшается, что учитывается в расчетах введением поправки (рис. 156):
Теплообмен при поперечном омывании труб. При поперечном
смывании цилиндрической трубы (рис. 154) теплоотдача опреде-ляется характером движения жидкости.
а) Одиночная труба
На передней половине цилиндра возникает пограничный слой, толщина которого увеличивается в направлении движения. Вследствие роста толщины слоя возрастает его термическое сопротивление, что приводит к падению коэффициента теплоотдачи α (рис. 155).
б) Пучки труб
Если поперечный поток жидкости омывает пучок труб, то процесс теплоотдачи еще более усложняется ввиду того, что характер движения жидкости, омывающей поверхности труб, в значительной мере зависит от расположения труб. На практике широко распространены коридорное (рис. 157, а) и шахматное (рис. 157, б) расположение труб. Опытными данными установлено, что значение коэффициента теплоотдачи второго и третьего ряда труб выше,
245
чем первого; начиная с третьего ряда труб и дальше коэффициент теплоотдачи остается постоянным.
На основе многочисленных опытов акад. М. А. Михеевым предложено для расчета теплоотдачи труб следующее критериальное уравнение:
при коридорном расположении труб в пучке
определить средний коэффициент теплоотдачи всего пучка, то расчет ведут по следующей зависимости:
где α1... αn — коэффициенты теплоотдачи для отдельных рядов; F1 ... Fп — поверхности нагрева всех трубок в ряду. При изменении угла атаки, так же как и для одиночных труб. изменение теплоотдачи учитывается поправочным коэффициентом
при шахматном расположении труб в пучке
В этих формулах в качестве определяющей температуры принята средняя температура жидкости, определяющей скорости — скорость в самом узком сечении ряда и определяющего размера — диаметр трубки.
Теплообмен при продольном обтекании плоской пластины.
Если жидкость обтекает плоскую пластину, то на поверхности пластины возникает ламинарный пограничный слой, толщина которого увеличивается в направлении движения (рис. 158). Как
Для воздуха критериальные уравнения соответственно принимают вид
Эти формулы позволяют определить среднее значение коэффициента теплоотдачи α для трубок третьего и всех последующих рядов в пучках. Значение коэффициента теплоотдачи для трубок первого ряда пучка определяется умножением найденного значе-
ния α для трубок третьего ряда на поправочный коэффициент n, для трубок второго ряда — в коридорных пучках
n, а в шахматных пучках n. Если же требуется
только толщина слоя достигает некоторой критической величины
xкр, пограничный слой становится турбулентным. В изотермиче-
ских условиях обтекания пластины переход от ламинарного по
граничного слоя в турбулентный происходит при Ref ~ 4 *105,
а в неизотермических при Ref ~ 4 *104.
247
Для расчета процессов теплообмена, возникающих при обтекании различными жидкостями плоских пластин акад. М. А. Михеевым предложено следующее критериальное уравнение:
Пример1. Определить коэффициент теплоотдачи и полную теплоотдачу Q для плоской пластины шириной a=0,5 м и длиной l=0,72 м, обдуваемой воздухом со скоростью =10 м/сек, если tw=100oC и tf=20oC.
















