Глава 05 -Первый закон термодинамики (1062505), страница 2
Текст из файла (страница 2)
что и произведение pdv, т. е. размерность работы.
Уравнение первого закона термодинамики, выраженное через энтальпию для т кг рабочего тела, будет иметь вид
В заключение укажем, что знак величины di определяется так же, как и знак du, т. е. при росте энтальпии величина di положительна.
§ 24. Функции состояния и функции процесса
Из всех величин, характеризующих состояние тела или процесса, наибольшее значение имеют:
-
давление р в кг/м2 или в кн/м2;
-
характеристика плотности, в качестве которой мы приняли
Удельный объем v в м3/кг;
47
-
температура Т в ° К или t в ° С;
-
внутренняя энергия и в дж/кг;
-
энтальпия i в дж/кг;
-
теплота q в дж/кг;
-
работа газа l в дж/кг.
По основным своим свойствам все величины могут быть разделены на две группы.
К первой группе будут отнесены р, v, T (t), и, i. Общим для этих параметров свойством явится то, что они определяются только состоянием рабочего тела и никак не зависят от того, каким образом, т. е. в результате какого процесса, тело пришло в данное состояние. На этом основании величины этой группы принято называть функциями состояния. Как было установлено выше, каждому состоянию на любой координатной плоскости, например р, v, соответствует некоторая вполне определенная точка (см. гл. II).
Вторую группу составят величины q и l. Они, в отличие от функций состояния, не имеют никакого смысла для характеристики состояния рабочего тела, а характеризуют процесс. Так как работа и теплота представляют собой две возможные формы передачи энергии от одного тела к другому и значение их зависит от характера процесса, происходящего с этими телами, то их называют функциями процессов.
Принадлежность давления, удельного объема и температуры к функциям состояния очевидна и не требует каких-либо доказательств. Что же касается внутренней энергии, то в § 17 было установлено, что и эта величина также является функцией состояния. Энтальпия представляет собой сумму внутренней энергии и произведения давления на удельный объем, выраженного в тепловых единицах:
и энтальпии i. Как известно, в математике такая зависимость между отдельными величинами выражается следующим образом: величина z есть функция двух независимых переменных х и у, т. е.
Например, зависимость температуры от давления и удельного объема для идеального газа определится из уравнения состояния газа
На основании установленного свойства функций состояния, определяемого уравнением (89), можно заключить, что для любого процесса, протекающего между точками 1—2 (рис. 16), изменение z,
т. е. величина z = z2 — z1 будет одно и то же. В том случае, когда процесс начинается и кончается в одной и той же точке (замкнутый круговой процесс),
Произведение рv также определяется только состоянием рабочего тела. На этом основании заключаем, что энтальпия, как и внутренняя энергия, относится к функциям состояния.
Рассмотрим более подробно некоторые из основных свойств функций состояния. Для общности обозначим через х и у какие-либо две из этих величин, а через z — любую из оставшихся. Например, если хну соответствуют удельному объему и давлению (v и р), то под z должна подразумеваться температура Т, или внутренняя энергия и, или энтальпия i.
Согласно установленным выше свойствам функций состояния каждой точке на координатной плоскости рv соответствует определенное состояние рабочего тела, для которого однозначно определяется Т. Придерживаясь рассмотренного выше примера, можно сделать вывод, что некоторые зафиксированные значения ри определяют величины температуры Т, внутренней энергии и
Если для выражения последнего свойства использовать символы, принятые в интегральном исчислении, то оно может быть представлено в виде
это значит, что интеграл но замкнутому контуру от dz равен нулю.
Вторая группа величин (функции процесса) не подчиняется ни одному из свойств, установленных для функций состояния. При любом состоянии тела, соответствующем точке, определяемой данными значениями х, у (например р, v), не существует величины теплоты q или работы l. Эти величины появляются только при переходе тела из одного состояния в другое; при этом они зависят от характера перехода, т. е. от процесса. Так, например, работа процесса, соответствующая площади а12b (рис. 16), определяется видом кривой 1—2. Такими же свойствами отличается и теплота. Ниже, после введения так называемых «тепловых координат», в которых теплота выражена площадью, это будет показано так же наглядно. Для замкнутого процесса функция процесса не будет равна 0 и представится площадью, ограниченной кривой процесса.
В заключение еще раз укажем, что под символами х, у можно подразумевать любое сочетание из двух величин, относящихся к функциям состояния. Выше свойства функций первой и второй групп иллюстрировались примерами, в которых за х и у принимались удельный объем v и давление р. Это объясняется тем, что при решении практических задач теплотехники чаще всего используют рабочие координаты, т. е. координаты р — v. Однако с таким же успехом можно использовать и любые другие величины этой группы в качестве независимых переменных, т. е. величин, откладываемых по осям координат.
Проще всего изменение внутренней энергии вычислить для процесса, протекающего при постоянном объеме (и = const), который на рис. 17 представлен линией 1—2. Для него работа
и по уравнению первого закона термодинамики все подводимое к телу тепло идет на изменение внутренней энергии, т. е.
§ 25. Вычисление изменения внутренней энергии и энтальпии идеального газа
Используя свойства внутренней энергии как функции состояния и учитывая, что для идеального газа она состоит только из внутренней кинетической энергии, можно получить весьма простой способ вычисления приращения внутренней энергии для тел,
подчиняющихся свойствам идеальных газов.
Рассмотрим несколько процессов идеального газа, начинающихся от одного и того же состояния, которое соответствует точке 1 (рис. 17), и кончающихся при разных давлениях, но при одной и той же температуре (точки 2, 2I ,2II, 2III, 2IV лежат на одной изотерме Tz = const). Из физики известно, что температура тела есть величина, пропорциональная средней кинетической энергии движения его молекул. Для одного и того же тела при одинаковых температурах, независимо от давления, молекулы будут иметь одну и ту же среднюю скорость. Поэтому и величина внутренней кинетической энергии для состояний тел, имеющих одинаковые температуры, будет одна и та же.
Из сказанного, а также из свойств внутренней энергии как функции состояния следует, что внутренняя энергия идеального газа в состояниях, соответствующих точкам 2, 2I ,2II, 2III, 2IV, будет одинаковой, а изменение внутренней энергии для всех рассматриваемых процессов выразится одной и той же разностью, т. е. u = uI = uII = uIII = uiv. Поэтому, если вычислить u для какого-нибудь из этих процессов, то этой же величиной определится изменение внутренней энергии для всех остальных процессов, начинающихся в точке 1 и заканчивающихся в любой точке, лежащей на изотерме 2 — 2IV.
Для элементарного процесса
Если cvm —средняя теплоемкость идеального газа в интервале температур Т2 — Т1, то
Для идеального газа можно условно считать, что абсолютное значение внутренней энергии, отсчитываемое от температуры 0° К, определится как произведение
где Т — абсолютная температура в ° К.
Подобным образом можно получить выражение для вычисления приращения энтальпии и ее абсолютного значения, но проще воспользоваться следующим математическим приемом.
По определению энтальпии [уравнение (86)] уравнение для идеального газа получим, заменив pv на RT:
Используя полученные значения для изменения внутренней энергии и энтальпии, уравнения первого закона термодинамики для идеального газа можно записать следующим образом:
При определении свойств внутренней энергий идеального газа были рассмотрены процессы, начинающиеся от одного и того же состояния и кончающиеся при состояниях, характеризуемых одной и той же температурой. Было показано также, что для всех этих процессов изменения внутренней энергии одинаковы. Однако на тех же основаниях можно установить, что вообще любые процессы, для которых изменения температуры одинаковы, имеют одинаковые изменения внутренней энергии. Так, например, процессы 21 — I1; 2IV — 1IV имеют те же приращения внутренней энергии, что и любой из рассмотренных выше процессов.
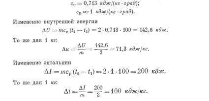
Пример. В некотором произвольном процессе к 2 кг воздуха подведена теплота, равная 10 кдж. При этом температура повысилась с 20 до 120о С. Определить изменение внутренней энергии и энтальпии воздуха.
Теплоемкость воздуха
Вопросы для самопроверки
-
Какова формулировка первого закона термодинамики и его аналитическое выражение?
-
Что такое функция состояния и функция процесса? Какие функции
состояния и функции процесса вы знаете?
















