Повышение эффективности автомобильных дорог лесного комплекса (1024696), страница 7
Текст из файла (страница 7)
П4. Подпрограмма выбора метода управления. Методы и критерии управления определяются в зависимости от условий движения. Метод управления определяется для каждого участка дороги, а стратегия управления назначается в соответствии с выбранным методом.
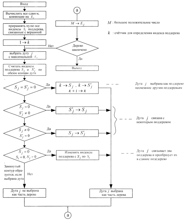
П5. Подпрограмма формирования дерева. Блок-схема подпрограммы, которая выбирает дерево показана на рис. 6.1. На рис. 6.1 показано, что в каждый момент времени, когда выбирается часть дерева, ему присваивается индекс
, ассоциированный с каждой вершиной и равный нулю в начале процедуры. Поэтому, когда какая-то дуга выбирается в качестве дуги дерева, выполняется проверка индексов поддерева для обоих концов дуги. Если, по крайней мере, одно из этих чисел равно нулю или если эти числа неодинаковы, то дуга может быть включена в дерево. Когда индексы одинаковы и положительны, то включение дуги в дерево может привести к образованию замкнутого контура.
П6. Подпрограмма смены фаз регулирования. Эта подпрограмма включает функцию наблюдения за сигналами, приходящими от контроллеров (обратная сигнализация), учета ошибок и постепенной корректировки ошибок в случае, когда импульсы не дают правильного значения.
П7. Подпрограмма управления с адаптацией к транспортному спросу. Эта подпрограмма осуществляет управление на всей сети. Управление осуществляется путем подготовки раздельных расписаний или путем модификации расписаний, подготовленных подпрограммой П6.
Для того чтобы оператор системы управления движением имел возможность незамедлительного реагирования на появление критических ситуаций в пределах контролируемой им сети дорог (таких, как дорожно-транспортные происшествия), обеспечивается непрерывное отображение информации о движении транспортных потоков. Это, в первую очередь, относится к случаю перенасыщенных дорожных сетей, поскольку оператор получает возможность оценки ситуации на сети в целом, и нахождения наилучшего решения.
Рис. 6.1 - Подпрограмма сканирования выходов детекторов транспорта
В седьмом разделе разработаны предложения по территориальному (зональному) разделению региона (на примере Республики Коми) по параметрам плана и продольного профиля: максимальному уклону и минимально допустимым радиусам кривых.
Д
Рис. 7.1 – Карта зонального разделения территории на примере Республики Коми с учетом дорожной обстановки в различное время года
ля учета влияния различных климатических особенностей региона на транспортно-эксплуатационные качества лесовозных автомобильных дорог и дорог общего пользования автор предлагает разделить всю территорию исследуемого региона на районы (рис. 7.1): I – зона со средней температурой около 1ºС и выше; II – зона со средней температурой около 0ºС; III – зона со средней температурой около -1ºС; IV – зона со средней температурой около -3ºС и ниже.Изменение дорожной обстановки на автомобильных дорогах лесного комплекса в различное время года оценивается с помощью графиков коэффициентов аварийности. Значения коэффициентов аварийности определяются исходя из геометрических параметров плана, продольного и поперечного профилей с учетом средних значений поправочных коэффициентов для разных сезонов года (таблица 7.1).
Таблица 7.1– Поправочные коэффициенты для учета погодно-климатических факторов
| Учитываемый фактор | Значение поправочных коэффициентов | |||
| Зима | Весна | Лето | Осень | |
| Интенсивность движения | 0,8…0,9 | 0,9…1,2 | 1,2…1,5 | 1,0…1,1 |
| Состав движения (для учета легковых автомобилей) | 0,4…0,5 | 0,5…0,6 | 0,6…0,8 | 0,5…0,7 |
| Ширина проезжей части при укрепленных обочинах | 0,9 | 0,9…0,95 | 1,0 | 0,9…0,95 |
| при неукрепленных обочинах | 0,9…0,95 | 0,8…0,85 | 1,0 | 0,9 |
| Видимость на кривых в плане (различные насаждения) | 1,0 | 0,9…0,95 | 0,6…0,8 | 0,9…1,0 |
| Видимость на участках дорог (туман) | 0,9 | 0,9 | 0,9 | 0,8…0,9 |
| Скользкость покрытия (на участках магистралей) | 0,4…0,6 | 0,5…0,85 | 0,8…1,0 | 0,7…0,9 |
| Ровность покрытия | 0,9…1,0 | 0,8…0,9 | 0,9…1,0 | 0,8…1,0 |
Для объективной оценки дорожной обстановки на участках автомобильных дорог лесного комплекса графики коэффициентов аварийности по различным сезонам года необходимо совместить, отметить места дорожно-транспортных происшествий с указанием их вида, а также учесть влияние отдельных дорожных элементов по сезонам года. Значения сезонных коэффициентов аварийности учитываются и при проектировании автомобильных дорог лесного комплекса, и при необходимости вносятся коррективы в план трассы, продольный и поперечный профили, направленные на снижение влияния погодно-климатических условий. Согласно картам на рис. 7.2 и 7.3 и данным таблицы 7.2 для реконструируемых и вновь проектируемых участков автомобильных дорог лесного комплекса на примере территории Республики Коми назначаются предельно допустимые значения радиусов кривых в плане с учетом метеорологических факторов.
| 3 2 1 | |
| Рис. 7.2 – Карта-схема зонального разделения территории Республики Коми с учетом наименьших радиусов кривых в плане для участков автомобильных дорог лесного комплекса (III техническая категория) | Рис. 7.3 – Карта-схема зонального разделения территории Республики Коми с учетом наименьших радиусов кривых в плане для участков автомобильных дорог лесного комплекса (IV техническая категория) |
Таблица 7.2 - Допустимые радиусы кривых в плане
| № района | Минимально допустимый (наименьший) радиус кривых в плане, м |
| Категория дороги III | |
| 1 | 750 |
| 2 | 800 |
| 3 | 720 |
| Категория дороги IV | |
| 1 | 690 |
| 2 | 720 |
| 3 | 640 |
Разработана методика расчета транспортной составляющей себестоимости перевозок лесопродукции. Лесотранспортная инфраструктура района лесозаготовок включает в себя множество участков лесовозных автомобильных дорог, пункты переработки древесины - лесообрабатывающие предприятия, пункты заготовки древесин - лесосырьевые базы.
Для нахождения оптимального расстояния с точки зрения минимальной величины себестоимости перевозок между поставщиком и потребителем древесины предлагается следующий алгоритм:
1. Обозначим точками
(
) на карте пункты заготовки древесины – лесосырьевые базы и пункты переработки древесины – лесообрабатывающие предприятия.
2. Построим сетку (или граф) между полученными точками, являющиеся ее вершинами, а ребра сетки обозначим через отрезки – расстояния
(
).
3. Зададимся множествами: П – множество лесообрабатывающих предприятий (потребитель); Б – множество лесосырьевых баз (поставщик); Д - множество других пунктов назначения, элементы дорожной сети; О – объект заготовки.
4. Так как сетка представлена множеством сообщающихся между собой точек
, соединенных отрезками – расстояниями
(рис. 7.4), тогда
Отрезки
определяются через вершины
.
Рис. 7.4 – Сетка участков лесовозных автомобильных дорог с вершинами в пунктах заготовки или переработки древесины на примере территории Республики Коми
5. Вершина
определяется числом отрезков
, к которым она принадлежит. Отрезкам
присвоим количественные значения, которые будут характеризовать транспортную составляющую себестоимости перевозок между пунктами
.
6. Для отыскания минимальных затрат при перевозке лесопродукции зададим маршрут
, состоящий из последовательности отрезков
, равных транспортным расходам всех ребер
.















