Для студентов МГТУ им. Н.Э.Баумана по предмету Высокоточные системы навигации (ВСН)Оптимизация динамических характеристик и иследование устойчивости и автоколебаний гиросистемы с сопутствующей нелинейностью (Вариант 2)Оптимизация динамических характеристик и иследование устойчивости и автоколебаний гиросистемы с сопутствующей нелинейностью (Вариант 2)
5,0051
2021-05-162021-05-16СтудИзба
Оптимизация динамических характеристик и иследование устойчивости и автоколебаний гиросистемы с сопутствующей нелинейностью (Вариант 2)
Описание
Задание
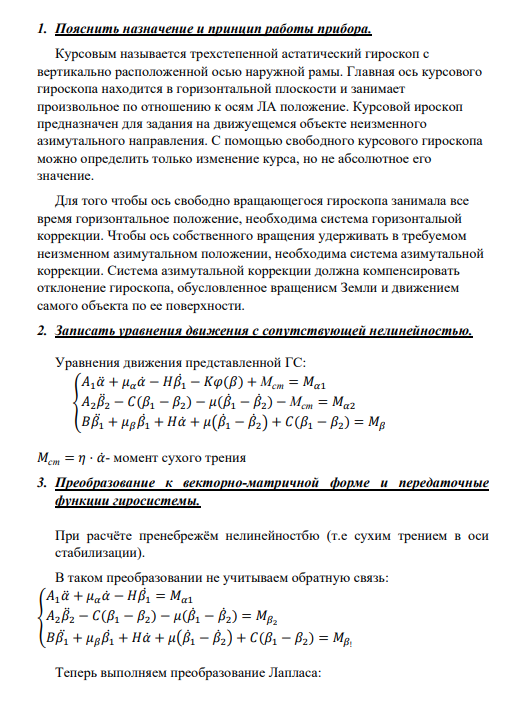
Для гироскопической гиросистемы с заданными кинематической схемой и параметрами механической части: 1. Пояснить назначение и принцип работы прибора. 2. Записать уравнения движения с сопутствующей нелинейностью. 3. Для идеализированной линейной системы преобразовать исходные уравнения к векторно-матричной форме и записать выражения для передаточной функции гиросистемы: а) как объекта управления. б) как объекта стабилизации. 4. Осуществить оптимизацию параметров упруго-диссипативной связи динамических элементов гиросистемы по критерию min max|W(jω)|. 5. Построить АЧХ механической части гиросистемы с оптимальными параметрами * и * С. 6. Осуществить синтез цепи обратной связи из условия заданной статической и динамической точности и необходимых запасов устойчивости. Построить ЛЧХ разомкнутой цепи. 7. Построить переходный процесс по интересующим координатам при действии постоянного возмущающего момента. 8. Построить АЧХ податливости замкнутой гиросистемы. 9. Построить АЧХ динамического коэффициента подавления колебаний. 10.Построить структурную схему гиросистемы с сопутствующей нелинейностью и преобразовать её к одноконтурной, выделив нелинейный элемент и приведенную линейную часть. Записать выражение для передаточной функции приведенной линейной части. 11.Обосновать возможность применения метода гармонической линеаризации. Построить ЛАЧХ приведенной линейной части. 12.Осуществить гармоническую линеаризацию нелинейной системы. Записать условие амплитудно-фазового баланса. 13.Решить уравнение амплитудно-фазового баланса на комплексной плоскости. Построить АФХ приведенной линейной части и инверсную характеристику гармонически-линеаризованного
![]()
Для гироскопической гиросистемы с заданными кинематической схемой и параметрами механической части: 1. Пояснить назначение и принцип работы прибора. 2. Записать уравнения движения с сопутствующей нелинейностью. 3. Для идеализированной линейной системы преобразовать исходные уравнения к векторно-матричной форме и записать выражения для передаточной функции гиросистемы: а) как объекта управления. б) как объекта стабилизации. 4. Осуществить оптимизацию параметров упруго-диссипативной связи динамических элементов гиросистемы по критерию min max|W(jω)|. 5. Построить АЧХ механической части гиросистемы с оптимальными параметрами * и * С. 6. Осуществить синтез цепи обратной связи из условия заданной статической и динамической точности и необходимых запасов устойчивости. Построить ЛЧХ разомкнутой цепи. 7. Построить переходный процесс по интересующим координатам при действии постоянного возмущающего момента. 8. Построить АЧХ податливости замкнутой гиросистемы. 9. Построить АЧХ динамического коэффициента подавления колебаний. 10.Построить структурную схему гиросистемы с сопутствующей нелинейностью и преобразовать её к одноконтурной, выделив нелинейный элемент и приведенную линейную часть. Записать выражение для передаточной функции приведенной линейной части. 11.Обосновать возможность применения метода гармонической линеаризации. Построить ЛАЧХ приведенной линейной части. 12.Осуществить гармоническую линеаризацию нелинейной системы. Записать условие амплитудно-фазового баланса. 13.Решить уравнение амплитудно-фазового баланса на комплексной плоскости. Построить АФХ приведенной линейной части и инверсную характеристику гармонически-линеаризованного




Характеристики курсовой работы
Учебное заведение
Семестр
Вариант
Просмотров
32
Размер
1,83 Mb
Список файлов
Оптимизация динамических характеристик и иследование устойчивости и автоколебаний гиросистемы с сопутствующей нелинейностью (Вариант 2).pdf

Друзья, спасибо за доверие! Если вам понравилась работа – поставьте 5⭐ и напишите отзыв. Это поможет другим студентам, а мне даст силы делать ещё больше качественных материалов для вас 🔥