Для студентов МГТУ им. Н.Э.Баумана по предмету Технология конструкционных материалов (ТКМ)Разработка технологии изготовления отливок - ВтулкаРазработка технологии изготовления отливок - Втулка
5,0054
2021-04-052024-09-03СтудИзба
ДЗ 1: Разработка технологии изготовления отливок - Втулка вариант 7
-66%
Описание
Зачтено на максимальный балл
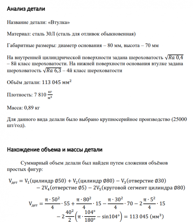
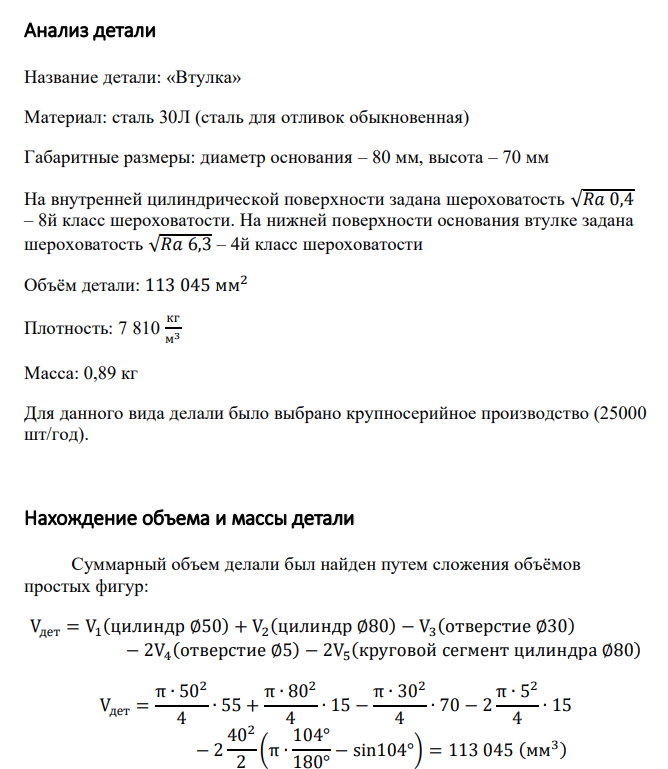
Анализ деталиНазвание детали: «Втулка » Материал: сталь 30Л (сталь для отливок обыкновенная) Габаритные размеры: диаметр основания – 80 мм, высота – 70 мм



Характеристики домашнего задания
Учебное заведение
Номер задания
Вариант
Просмотров
767
Размер
697,27 Kb
Список файлов
Втулка (ДЗ №1 -Технология изготовления отливок).pdf

Друзья, спасибо за доверие! Если вам понравилась работа – поставьте 5⭐ и напишите отзыв. Это поможет другим студентам, а мне даст силы делать ещё больше качественных материалов для вас 🔥