Для студентов МГТУ им. Н.Э.Баумана по предмету Практика расчётов на ПЭВМВариант 20 - Отчет по учебному практикуму (12 лабы)Вариант 20 - Отчет по учебному практикуму (12 лабы)
4,90547179
2021-05-152021-05-15СтудИзба
Отчёт по практике: Вариант 20 - Отчет по учебному практикуму (12 лабы) вариант 20
Описание
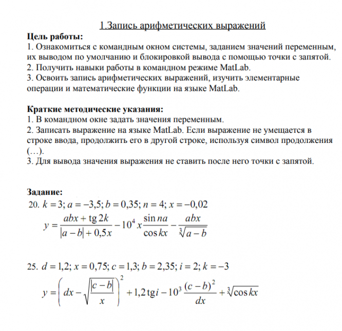
Лабораторная работа №1 «Запись арифметических выражений»
Лабораторная работа №2 «Сценарии и диалоговый ввод-вывод»
Лабораторная работа №3 Условные операторы
Лабораторная работа №4 ОПЕРАТОРЫ ЦИКЛА С ПРЕДВАРИТЕЛЬНЫМ УСЛОВИЕМ И ВЫВОД В ТЕКСТОВЫЙ ФАЙЛ
Лабораторная работа №5 ВВОД ИЗ ТЕКСТОВОГО ФАЙЛА, ЦИКЛЫ С ПАРАМЕТРОМ И ОДНОМЕРНЫЕ МАССИВЫ
Лабораторная работа №6 ГРАФИКИ ФУНКЦИЙ ОДНОЙ ПЕРЕМЕННОЙ
Лабораторная работа №7 ДВУМЕРНЫЕ МАССИВЫ
Лабораторная работа №8 Программирование функций
Лабораторная работа №9 Использование локальных функций (подфункций)
Лабораторная работа №10 Исследование динамических систем с помощью Simulink
Лабораторная работа №11 Построение карты ляпуновских показателей динамической системы
Лабораторная работа №12 Построение множеств Жюлиа и Мандельброта
![]()
Лабораторная работа №2 «Сценарии и диалоговый ввод-вывод»
Лабораторная работа №3 Условные операторы
Лабораторная работа №4 ОПЕРАТОРЫ ЦИКЛА С ПРЕДВАРИТЕЛЬНЫМ УСЛОВИЕМ И ВЫВОД В ТЕКСТОВЫЙ ФАЙЛ
Лабораторная работа №5 ВВОД ИЗ ТЕКСТОВОГО ФАЙЛА, ЦИКЛЫ С ПАРАМЕТРОМ И ОДНОМЕРНЫЕ МАССИВЫ
Лабораторная работа №6 ГРАФИКИ ФУНКЦИЙ ОДНОЙ ПЕРЕМЕННОЙ
Лабораторная работа №7 ДВУМЕРНЫЕ МАССИВЫ
Лабораторная работа №8 Программирование функций
Лабораторная работа №9 Использование локальных функций (подфункций)
Лабораторная работа №10 Исследование динамических систем с помощью Simulink
Лабораторная работа №11 Построение карты ляпуновских показателей динамической системы
Лабораторная работа №12 Построение множеств Жюлиа и Мандельброта




Характеристики отчёта по практике
Предмет
Учебное заведение
Вариант
Просмотров
18
Размер
1,35 Mb
Список файлов
Отчет по учебному практикуму вариант 20 (12 лабы).pdf

Друзья, спасибо за доверие! Если вам понравилась работа – поставьте 5⭐ и напишите отзыв. Это поможет другим студентам, а мне даст силы делать ещё больше качественных материалов для вас 🔥