Для студентов МГТУ им. Н.Э.Баумана по предмету Практика расчётов на ПЭВМВариант 13 - Отчет по учебному практикумуВариант 13 - Отчет по учебному практикуму
4,90547476
2021-04-092021-04-09СтудИзба
Отчёт по практике: Вариант 13 - Отчет по учебному практикуму вариант 13
Описание
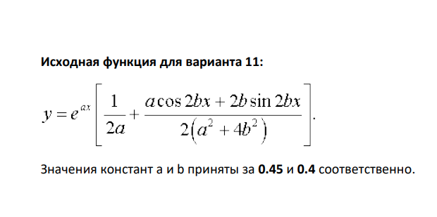
Задание
В среде MATLAB создать m-файлы для решения задач представленных на листе 3. Представить тексты программ и результаты расчета. Сделать выводы и заключения по всем пунктам заданий
![]()
В среде MATLAB создать m-файлы для решения задач представленных на листе 3. Представить тексты программ и результаты расчета. Сделать выводы и заключения по всем пунктам заданий

Характеристики отчёта по практике
Предмет
Учебное заведение
Вариант
Просмотров
11
Размер
1,75 Mb
Список файлов
Отчет по учебному практикуму (вариант 13).pdf

Друзья, спасибо за доверие! Если вам понравилась работа – поставьте 5⭐ и напишите отзыв. Это поможет другим студентам, а мне даст силы делать ещё больше качественных материалов для вас 🔥