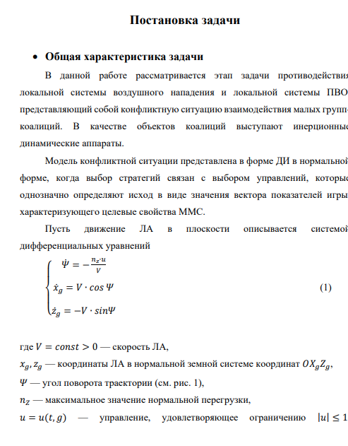
Для студентов МГТУ им. Н.Э.Баумана по предмету Оптимальное управление многообъектными многокритериальными системами (ОУММС)Оптимизация коалиционного перехвата противодействующей ЛА-цели двойкой ЛАперехватчиков на основе поиска векторного равновесия по Нэшу для трёх критериОптимизация коалиционного перехвата противодействующей ЛА-цели двойкой ЛАперехватчиков на основе поиска векторного равновесия по Нэшу для трёх критери
4,90547519
2021-05-162024-09-03СтудИзба
Оптимизация коалиционного перехвата противодействующей ЛА-цели двойкой ЛАперехватчиков на основе поиска векторного равновесия по Нэшу для трёх критериев с игнорированием коалиционного начала между преследователями
-41%
Описание
Тема курсовой работы Оптимизация коалиционного перехвата противодействующей ЛА-цели двойкой ЛА-перехватчиков на основе поиска векторного равновесия по Нэшу для трех критериев с игнорированием коалиционного начала между преследователями_____
Целью данной курсовой работы является исследование задачи оптимизации управления по вектору критериев минимизации промаха и минимизации расхода топлива при переориентации ЛА на основе стабильноэффективных компромиссов в задаче противодействия локальной системы воздушного нападения и локальной системы противовоздушной обороны (ЛС СВН – ЛС ПВО).
![]()
Целью данной курсовой работы является исследование задачи оптимизации управления по вектору критериев минимизации промаха и минимизации расхода топлива при переориентации ЛА на основе стабильноэффективных компромиссов в задаче противодействия локальной системы воздушного нападения и локальной системы противовоздушной обороны (ЛС СВН – ЛС ПВО).



Характеристики курсовой работы
Учебное заведение
Семестр
Просмотров
10
Размер
1,21 Mb
Список файлов
Оптимизация коалиционного перехвата противодействующей ЛА-цели двойкой ЛАперехватчиков на основе поиска векторного равновесия по Нэшу для трех критериев с игнорированием коалиционного начала между преследователями.pdf

Друзья, спасибо за доверие! Если вам понравилась работа – поставьте 5⭐ и напишите отзыв. Это поможет другим студентам, а мне даст силы делать ещё больше качественных материалов для вас 🔥