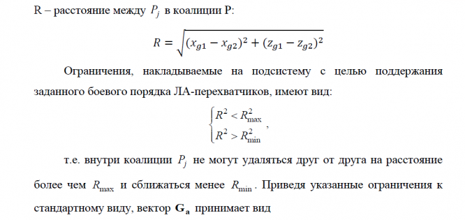
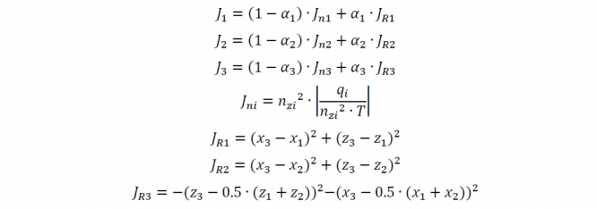
Для студентов МГТУ им. Н.Э.Баумана по предмету Оптимальное управление многообъектными многокритериальными системами (ОУММС)Оптимизация коалиционного перехвата противодействующей ЛА-цели двойкой ЛА-перехватчиков на основе поиска векторного равновесия по Нэшу (вариант №3)Оптимизация коалиционного перехвата противодействующей ЛА-цели двойкой ЛА-перехватчиков на основе поиска векторного равновесия по Нэшу (вариант №3)
5,0051
2021-01-082021-01-08СтудИзба
Оптимизация коалиционного перехвата противодействующей ЛА-цели двойкой ЛА-перехватчиков на основе поиска векторного равновесия по Нэшу (вариант №3)
Описание
Характеристики курсовой работы
Учебное заведение
Семестр
Просмотров
9
Размер
6,19 Mb
Список файлов
Оптимизация коалиционного перехвата противодействующей ЛА-цели двойкой ЛА-перехватчиков (вариант №3).pdf
Комментарии
Нет комментариев
Стань первым, кто что-нибудь напишет!
МГТУ им. Н.Э.Баумана


















