Для студентов МГТУ им. Н.Э.Баумана по предмету Линейная алгебра и аналитическая геометрияЛинейная алгебраЛинейная алгебра
5,0054
2022-03-032025-05-24СтудИзба
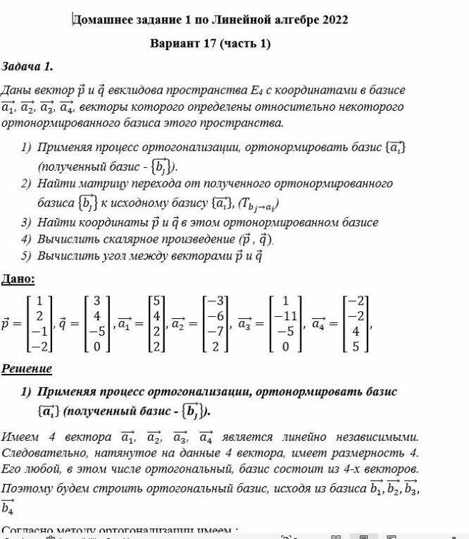
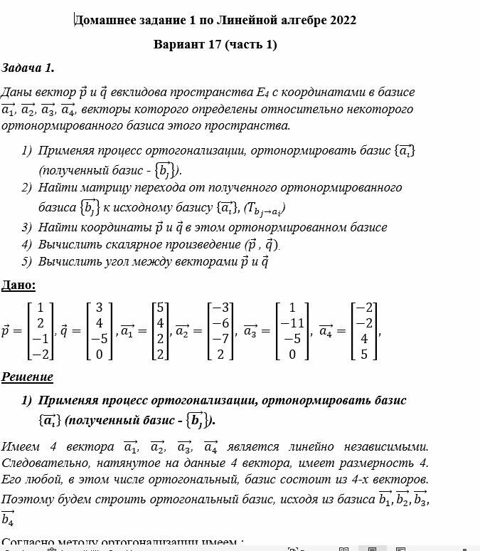
ДЗ 1.1: Линейная алгебра вариант 17
-43%
Описание
Файлы условия, демо
Характеристики домашнего задания
Учебное заведение
Семестр
Номер задания
Вариант
Программы
Просмотров
136
Качество
Идеальное компьютерное
Размер
27,17 Kb
Список файлов
2022-Variant17-Lineynoy-Algebre.docx

Привет всем! Я автор на Студизбе. Я надеюсь что, не только дам Вам файлы с ответом но и знание. Не только копировать, а нужно понимать! Вставьте 5 звезд и позитивные комментарии сразу дам Вам подарок