Для студентов МГТУ им. Н.Э.Баумана по предмету ФизикаЭлектростатика + МагнитостатикаЭлектростатика + Магнитостатика
4,895293
2022-10-042024-09-06СтудИзба
ДЗ 1: Электростатика + Магнитостатика вариант 4
-44%
Описание
Не только копировать, а нужно понимать!
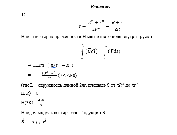
Вариант 4
Сферический диэлектрический конденсатор имеет радиусы внешней и внутренней обкладок R0 и R соответственно. Заряд конденсатора равен q. Диэлектрическая проницаемость меняется между обкладками по закону ԑ=f(r).
Построить графически распределение модулей векторов электрического поля Е, поляризованности Р и электрического смещения D между обкладками конденсатора. Определить поверхностную плотность связанных зарядов на внутренней σ1’ и внешней σ2’ поверхностях диэлектрика, распределение объёмной плотности связанных зарядов ρ’(r), максимальную напряженность электрического поля Е и ёмкость конденсатора.
Вариант 4
Вариант 4 - ДЗ №1 - Электростатика
Вариант 4
Сферический диэлектрический конденсатор имеет радиусы внешней и внутренней обкладок R0 и R соответственно. Заряд конденсатора равен q. Диэлектрическая проницаемость меняется между обкладками по закону ԑ=f(r).
Построить графически распределение модулей векторов электрического поля Е, поляризованности Р и электрического смещения D между обкладками конденсатора. Определить поверхностную плотность связанных зарядов на внутренней σ1’ и внешней σ2’ поверхностях диэлектрика, распределение объёмной плотности связанных зарядов ρ’(r), максимальную напряженность электрического поля Е и ёмкость конденсатора.




Вариант 4 - ДЗ №2 - Магнитостатика

Вариант 4






Характеристики домашнего задания
Предмет
Учебное заведение
Семестр
Номер задания
Вариант
Программы
Просмотров
384
Качество
Идеальное компьютерное
Размер
726,84 Kb
Список файлов
magnetostatics variant 4.docx
Electrostatics variant 4.docx

Привет всем! Я автор на Студизбе. Я надеюсь что, не только дам Вам файлы с ответом но и знание. Не только копировать, а нужно понимать! Вставьте 5 звезд и позитивные комментарии сразу дам Вам подарок
Комментарии

Здравствуйте! Есть ли в конце графики и выводы к ним?

Отзыв
отлично

Отзыв
В первой задаче неправильно нарисован график зависимости E(r)/E(R). Можно убедиться, подставив r=1,5R. Во второй задаче неправильно посчитана формула J(r): в знаменателе 4, а не 2. В остальном - хорошее решение, удобно, что не от руки