teoria_mzhg_ekz (834407), страница 2
Текст из файла (страница 2)
преобразовав и разделив уравнение на ρg
Так как точка М взята произвольно, можно утверждать, что для всего рассматриваемого неподвижного объема жидкости
1.Координата Z точки М относительно произвольной плоскости сравнения называется геометрическим напором.
2.Величина h = Р/(ρg) = Z - Z0 называется пьезометрической напором.
3. Сумма Z + h = Z+ Р/(ρg) называется гидростатическим напором.
Вакуумметрическая высота равна высоте расположения данной точки над плоскостью, где давление равно атмосферному.
Пьезометрической высотой называется заглубление точки, в которой определяется давление, относительно пьезометрической плоскости.
Свободной поверхностью называется поверхность раздела жидкости и газа.
7. Сила давления жидкости на плоскую стенку.
Сила давления жидкости δFж, действующая на элементарную площадку δS:
где р - избыточное давление в центре тяжести элементарной площадки δS, h — пьезометрическая высота ц.т. элементарной площадки δS, у – координата в осях YOX, α – угол наклона площадки к горизонтали.
Если уменьшать величину элементарной площадки δS→0, δFж станет дифференциалом силы давления:
Проинтегрировав этот дифференциал по площади, получим выражение для определения силы Fж, действующей на площадь S
где ∫ y*dS= yc*S - статический момент площади S относительно оси Ох.
Полная сила давления жидкости Fж на плоскую стенку равна произведению площади стенки S на гидростатическое давление РC в центре тяжести этой площади.
1.Если давление Р0 действует также с обеих сторон стенки, сила избыточного давления жидкости FЖ на плоскую стенку равна весу столба жидкости, построенного на площади S
2. Если над жидкостью действует давление Р0изб не равное атмосферному, полная сила Fж давления жидкости на стенку равна сумме двух сил: F0 от действия внешнего давления Р0изб и силы G=ρgh от действия веса столба жидкости выстой h
Точка приложения силы давления.
Для нахождения точки D приложения силы давления Fж применим теорему механики: момент равнодействующей силы относительно оси Ох равен сумме моментов сил, действующих на элементарные площадки δS, на которые можно разбить площадь крышки S.
где
- момент инерции площади S относительно оси Оx.
Момент инерции Jx площади S относительно оси х можно выразить через момент инерции Jx1 относительно центральной оси х1 параллельной оси Ох, зависящий только от геометрии фигуры с площадью S:
Jx = yC 2 S+ Jx1
Для Р0=Рат или Р0>Pат точка D приложения силы Fж расположена ниже центра тяжести площади стенки.
9. Сила давления жидкости на криволинейную стенку.
Силы давления жидкости на поверхности произвольной формы в общем случае определяются, тремя составляющими суммарной силы и тремя моментами.
При действии жидкости на цилиндрические или сферические поверхности, имеющие вертикальную плоскость симметрии, сила давления жидкости сводится к равнодействующей силе, лежащей в плоскости симметрии. Возьмем криволинейную поверхность АВ, образующая которой перпендикулярна к плоскости чертежа (рис.3.12а), определим силу давления жидкости на эту поверхность.
Выделим объем жидкости, ограниченный поверхностью АВ, вертикальными плоскостями, проведенными через границы этого участка ВС и AD, свободной поверхностью жидкости. Рассмотрим условия равновесия объема АВСD в вертикальном и горизонтальном направлениях.
Fв= Р0Sг + G = Р0Sг + ρgVВ,
где Р0 - давление на свободной поверхности жидкости; Sг - площадь горизонтальной проекции поверхности АВ; G - вес выделенного объема жидкостиV0, объем VВ называют объемом тела давления. Линия действия Fв проходит через ц.т. объема Vo.
Условие равновесия этого объема в горизонтальном направлении запишем с учетом того, что силы давления жидкости на поверхности ЕD и BC взаимно уравновешиваются и остается лишь сила давления на площадь AЕ т. е. на вертикальную проекцию поверхности Sв. Тогда
Fг= Sвρghc+ Sв Р0 = Sв(ρghc+ Р0).
Направление горизонтальной силы находится по правилам, соответствующим силе, действующей на плоскую стенку.
,
Сила давления жидкости на криволинейную стенку будет равна силе реакции стенки Fж = R и направлена в противоположную сторону.
Когда жидкость расположена снаружи (рис.3.12б), сила гидростатического давления на криволинейную поверхность АВ определяется также, но направление ее будет противоположным.
Положение центра давления на цилиндрической стенке можно найти, если известны площади Sв и Sг и определен центр тяжести выделенного объема АВСD.
Для стенок постоянной кривизны (цилиндрических, сферических) полная сила давления проходит через центр или ось кривизны стенки.
При двустороннем воздействии жидкостей на стенку сначала определяются горизонтальные и вертикальные составляющие с каждой стороны стенки в предположении одностороннего воздействия жидкости, а затем суммарные горизонтальная и вертикальная составляющие от воздействия обеих жидкостей.
Объем, построенный на криволинейной поверхности, ограниченный цилиндрической вертикальной поверхностью и сверху пьезометрической плоскостью называется объемом тела давления.
11. Плавание тел, сила Архимеда.
Выталкивающая сила является равнодействующей сил давления, с которыми жидкость, находящаяся в покое, действует на тело.
На свободную поверхность жидкости тело проектируется в виде сечения S, по этой поверхности проведем цилиндрическую поверхность, которая касается поверхности тела по замкнутой кривой АВСD. Эта кривая отделяет верхнюю часть поверхности тела от нижней ее части.
Вертикальная составляющая силы избыточного давления жидкости на верхнюю часть поверхности тела направлена вниз и равна весу жидкости в объеме АFCME.
F1 = ρgW1
Вертикальная составляющая силы давления жидкости на нижнюю часть поверхности тела направлена вверх и равна весу жидкости в объеме ANCMF.
F2 = ρgW2.
Разность между этими силами равна вертикальной равнодействующей сил давления жидкости на тело, будет направлена вверх и равна весу жидкости в объеме жидкости, вытесненной телом.
Gж = F2 - F1 = ρg(W2-W1) = ρgWт=FA.
Закон Архимеда: на тело, погруженное в жидкость, действует выталкивающая сила направленная вертикально вверх, равная весу жидкости вытесненной телом и приложенная в центре тяжести объема погруженной части тела.
Перевод:
Закон Архимеда: Тело, впёрнутое в воду, выпирает на свободу, весом выпертой воды, тела, впёртого туды.
Центр тяжести объема погруженной части тела называется центром водоизмещения или центром давления, так как в этой точке приложена равнодействующая сил давления на тело.
Объем жидкости, вытесненный телом, называется объемным водоизмещением.
Выталкивающая сила называется также силой Архимеда.
Вес G тела и архимедова сила могут находиться в следующих соотношениях:
1) G > FА - отрицательная плавучесть, тело тонет;
2) G < FА - положительная плавучесть, тело всплывает и плавает на поверхности жидкости;
3) G = FА нулевая плавучесть, погруженное в жидкость тело плавает.
Линия пересечения свободной поверхности с поверхностью плавающего тела называется ватерлинией.
Для равновесия плавающего тела, кроме равенства G = FА должен быть равен нулю суммарный момент. Последнее условие соблюдается тогда, когда центр тяжести тела лежит на одной вертикали с центром водоизмещения.
Условие устойчивого равновесия тела, плавающего в полностью погруженном состоянии, заключается в следующем: центр тяжести тела должен находиться ниже центра водоизмещения.
Остойчивостью называется способность плавающего тела восстанавливать свое положение после выведения его из равновесного состояния.
Точка пересечения линии действия выталкивающей силы FA и оси плавания при крене называется метацентром - М.
8. Уравнения Эйлера и их интегрирование.
Рассмотрим равновесие объема жидкости под действием суммарной силы тяжести и силы инерции F переносного движения при относительном покое. Система координат связана с сосудом. Мы берем наклоненный объем, чтобы у нас при переходе от т. М к т. N было изменение давления, это более общий случай.
В точке М с координатами х, у и z, действует давление P.
Выделим в жидкости элементарный объем в форме прямоугольного параллелепипеда с ребрами равными δx, δy и δz. Точка М является одной из вершин параллелепипеда.
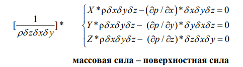
Рассмотрим условия равновесия выделенного объема жидкости. На объем действует суммарная массовая сила F (сумма сил тяжести и инерции), которая может быть разложена на проекции по осям координат:
F = Fx+Fy+Fz = δmA
Частное от деления суммарной массовой силы на массу δm называется единичной суммарной массовой силой, фактически это ускорение А.
A = F/δm = Fx/ δm +Fy/ δm +Fz/ δm = X +Y + Z
Fx = δm*X, Fу = δm*У, Fz = δm *Z.
При переходе от точки М к точке N координата х изменяется на бесконечно малую величину δх, поскольку жидкость весома, давление р получает приращение, равное частному дифференциалу (∂р/∂х)*δх.
Поэтому давление в точке N равно
р + (∂р/∂х)*δх,
где (∂р/∂х) — градиент давления в направлении оси х.
Разность давлений в т. М и в т. N равна:
р – [р+(∂р/∂х) *δх]= -(∂р/∂х)*δх
Рассматривая изменение давления в точках по осям перпендикулярным к оси Ох, видим, что они отличаются от давления в т. М аналогичным образом, при этом приращения давления по осям у и z равны (∂р/∂y)*δy и (∂р/∂z)*δz.
Проекция силы давления на ось Х, равна разности давлений, умноженной на площадь грани
-(∂р/∂х)δх*(δyδz).
На выделенный параллелепипед действуют лишь указанные массовые и поверхностные силы, поэтому уравнения равновесия объема в проекциях на координатные оси запишем в следующем виде:
Разделим уравнения (2.4) на массу ρ(δхδyδz) параллелепипеда и перейдем к пределу, устремляя δх,δy и δz к нулю, стягивая параллелепипед к исходной точке О.
Умножим первое из уравнений (2.5) на dх, второе на dу третье dz и, сложив все три уравнения, получим















