124813 (690161)
Текст из файла
Министерство Образования и Науки
Российской Федерации
Брянский Государственный Технический Университет
Кафедра "Автоматизированный электропривод"
Курсовой проект по дисциплине
"Электронные цепи и микросхемотехника"
Студент группы 05-ПЭ
Фролов С.В.
Преподаватели
Хвостов В.А.
Зотин В.Ф.
Зотин Д.В.
Брянск 2007
Содержание
Введение
-
Разработка однокаскадного УНЧ
-
Синтез преобразователя аналоговых сигналов на базе операционного усилителя
-
Разработка комбинационного логического устройства
-
Разработка источника питания для УНЧ
Список литературы
Введение
Основной задачей данного курсового проекта являлось приобретение навыков проектирования устройств электронной техники. При выполнении курсового проекта были спроектированы следующие устройства: усилитель низкой частоты на транзисторах, преобразователь аналоговых сигналов на базе операционного усилителя, комбинационно-логического устройство и транзисторный стабилизатор постоянного напряжения. Расчёты подкреплены моделированием в среде OrCAD. При выполнении курсового проекта необходимо решить ряд задач, тематика которых отражает основные разделы изучаемой дисциплины.
1. Разработка однокаскадного УНЧ
Исходные данные:
-
параметры источника сигнала:
Uвх = -1…+1В
fвх = 1…10 кГц
Ri= 1 МОм,
-
сопротивление нагрузки: Rн = 5кОм
-
напряжение источника питания: Uп = +24В
-
коэффициент усиления напряжения: KU = -
Источник сигнала и нагрузка гальванически связаны с общим выводом (точкой нулевого потенциала); диапазон рабочих температур – 0…70 0С
Сопротивления источника сигнала велико (Ri= 1 МОм), поэтому необходимо использовать схематическое решение, при котором входное сопротивление усилителя значительно больше этого сопротивления. Этим условиям удовлетворяет усилитель на полевом транзисторе. Для этого подходит схема с общим истоком. Схема с общим затвором не подходит из-за того, что не обеспечивает большого входного сопротивления, а схема с общим стоком – из-за невысокой крутизны передаточной характеристики.
Рис.1.1 Усилительный каскад с общим истоком
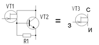
Источник сигнала имеет достаточно большую амплитуду, поэтому необходимо использовать полевой транзистор (n – канальный с p-n переходом) с напряжением отсечки UЗИотс > - 2B. Лучше всего использовать составной элемент из полевого и биполярного транзисторов, что позволит увеличить невысокую крутизну полевого транзистора. Введением отрицательной обратной связи по переменному току мы добьемся температурной стабилизации.
Выберем полевой транзистор. Так как напряжение питания равно Uп = +24В, то у него UCИmax должно быть больше 24В; UЗИотс > - 2B (см. выше). Одним из таких транзисторов является 2N4222: UЗИотс = - 4.1B, IСнач = 8мА, UCИmax = 30В.
Выберем биполярный транзистор: это должен быть транзистор с UКЭ > 24В, большой мощности. Например, транзистор 2N2270: UКЭ0 = 45В, Рtot = 1 Вт, IКmax = 1A, h21Э = 50…200.
Определим эквивалентные параметры транзистора VT3:
IСнач . При этом UЗИ.VT3 = 0. Предположим, что транзистор VT2 находится в активном режиме, тогда UБЭ.VT1 = 0.7В (кремниевый транзистор), тогда напряжение UЗИ.VT2 = - 0.7B, определим ток стока VT1 при этом напряжении:
Выберем сопротивление R1 таким образом, чтобы через него текла примерно 10-я часть тока стока транзистора VT1, R1 = 1.1кОм, тогда ток коллектора транзистора VT2:
, IСначVT3 = 0.253А.
Рис.1.2
Напряжение UЗИотсVT1 = UЗИотсVT3 = - 4.1B, крутизну транзистора VT3 для любого напряжения UЗИ можно определить как SVT3 = SVT1 ·(h21Э + 1). Из этой формулы видно, что полученная эквивалентная схема на транзисторе VT3 будет обладать большей крутизной, чем один полевой транзистор и, следовательно, большим усилением.
Определив параметры транзистора VT3 можно перейти к расчёту схемы Рис.1.1.
Так, как амплитуда входного сигнала 1В, то выберем UЗИ = - 2В, определим ток стока при этом напряжении:
.
Эквивалентный транзистор VT3 работает в режиме А. Необходимое смещение обеспечивается за счёт падения напряжения на резисторе RИ:
Из стандартного ряда Е24 выбираем RИ = 30Ом. Для обеспечения оптимального режима работы каскада потенциал стока примем равным половине напряжения питания, откуда определим сопротивление RC:
Из стандартного ряда Е24 выбираем RC = 180Ом. Ток затвора транзистора VT3 равен току затвора транзистора VT1 IЗ = 0.1нA, поэтому для обеспечения входного сопротивления 10МОм, можем выбрать резистор RЗ = 10МОм (при этом потенциал затвора изменится на незначительную величину). Конденсаторы выберем из условия:
ωН – наименьшая частота. С1 >> 0.8нФ, С1 >> 0.16мкФ. Выберем С1 = 0,1мкФ, С2 =10мкФ.
Определим коэффициент усиления, обеспечиваемый данной схемой. Коэффициент усиления определяется как
, где
- изменение выходного напряжения, снимаемого со стока транзистора VT1. Так как сопротивление нагрузки на порядок выше сопротивления в цепи стока то можно считать что практически весь ток стока протекает через резистор RC, поэтому:
,
- изменение входного напряжения (напряжения генератора), так как сопротивление RЗ на порядок выше сопротивления Ri то можно считать, что
, где
- напряжение между затвором и точкой нулевого потенциала. Имеем:
Определим значение крутизны при UЗИ=-2B:
Подставляя значение крутизны в выражение для коэффициента усиления, получим: К = 3.93.
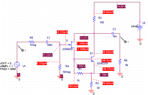
Произведём моделирование разработанного УНЧ в программе OrCAD. Модель УНЧ в OrCAD изображена на Рис.1.3
Рис.1.3 Модель УНЧ в OrCAD
В результате моделирования выяснилось, что коэффициент усиления получается 4,1, что близко к рассчитанному значению.
Рис.1.4 Зависимости UН(t) УНЧ
Рис.1.5.1 Зависимости UН(t) УНЧ при T=0, 27, 70 0С и f = 5000Гц
Отклонение выходного напряжения при изменении температуры от напряжения при нормальной температуре составляет 15мВ.
Рис.1.5.2 Зависимости UН(t) УНЧ при UП = 22.8, 24, 25.2 В
При уменьшении напряжении питания на 5% (UП = 22.8В) - UН = 4.09В, при увеличении напряжения питания на 5% (UП = 25.2В) - UН = 4.125В.
Рис.1.6. ЛАЧХ УНЧ
Рис.1.7 Спектральный состав выходного сигнала УНЧ
Рис.1.8 Статический режим работы УНЧ
Определим мощности, рассеиваемые на резисторах (Рис.1.8):
Выберем R2 типа МЛТ-1, 1Вт-180Ом±5%
Выберем R3 типа МЛТ-0.12, 0.12Вт-39Ом±5%
Выберем R5 типа МЛТ-0.12, 0.12Вт-1000Ом±5%
Выберем R6 типа МЛТ-1, 1Вт-10МОм±5%
Конденсатор С1 выберем типа К50-16-25В-10мкФ±20% (конденсатор неполярный), конденсатор С2 выберем типа К50-6-16В-0.1мкФ±20% (оксидно-электролитические алюминиевые неполярные).
Определим выходное сопротивление каскада: так как в рабочем диапазоне частот усиление не меняется, то эквивалентная схема замещения полевого транзистора не будет содержать реактивных элементов (емкостей переходов), то можно записать:
Проверим правильность выбора транзистора 2N2270 без теплоотвода в каскаде УНЧ. Определим мощность, рассеиваемую транзистором, в статическом режиме:
- это и будет та максимальная мощность, которую рассеивает транзистор, максимально допустимая в 2 раза выше, следовательно, первоначальное предположение относительно выбора транзистора верно.
Определим КПД каскада:
=
2. Синтез преобразователя аналоговых сигналов на базе операционного усилителя
Функция, реализуемая преобразователем:
- параметры преобразователя:
- Rвх ≥ 100кОм
- RНmin = 1кОм
параметры входного сигнала:
- амплитуда -2.5…+2.5В
- частота 1….100Гц.
1. Разработка схемы электрической принципиальной преобразователя аналоговых сигналов на базе операционного усилителя (ОУ).
Рассмотрим функцию, реализуемую преобразователем, как передаточную функцию некоторого звена, затем представим это звено в виде набора простейших звеньев и реализуем каждое из них на ОУ:
, где
, тогда
Из этого уравнения видно, что реализуемый преобразователь, должен состоять из 3-х простейших звеньев: пропорционального, интегрального и суммирующего. Для синтеза преобразователя необходимы: масштабный усилитель на операционном усилителе (ОУ) с коэффициентом усиления К = 4; интегрирующее устройство на ОУ с постоянной времени интегрирования
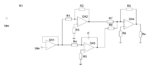
и сумматор на ОУ. Принципиальная электрическая схема преобразователя аналоговых сигналов изображена на Рис.2.1
Рис.2.1. Схема преобразователя аналоговых сигналов
Расчёт инвертирующего усилителя
Коэффициент усиления инвертирующего усилителя равен - 4, потенциал инвертирующего входа примем равным 0 (виртуальная земля), тогда коэффициент усиления равен:
и по условию равен -4. Сопротивление R1, выберем 10кОм, при этом потенциалы инвертирующих входов интегратора и усилителя равны 0 (виртуальная земля), поэтому R2 = 4 R1, R2 = 40кОм. Резистор R3 обеспечивает минимальное смещение по постоянному току, его выберем из условия
Ом.
Расчёт инвертирующего интегратора
На практике реализовать идеальный инвертирующий интегратор практически невозможно, т.к. всегда существует некоторое смещение между входами ОУ, так как на постоянном токе нет обратной связи, то это небольшое смещение увеличивается в коэффициент усиления ОУ без обратной связи (десятки тысяч), что проявляется как появление постоянной составляющей в выходном сигнале. Следовательно, при выборе ОУ необходимо также обратить внимание и на этот факт.
Постоянная времени интегрирования по условию
, исходя из этого выберем значение емкости С = 5мкФ, а сопротивление R4 = 10кОм. Сопротивление R4 = R5 = 10кОм.
Характеристики
Тип файла документ
Документы такого типа открываются такими программами, как Microsoft Office Word на компьютерах Windows, Apple Pages на компьютерах Mac, Open Office - бесплатная альтернатива на различных платформах, в том числе Linux. Наиболее простым и современным решением будут Google документы, так как открываются онлайн без скачивания прямо в браузере на любой платформе. Существуют российские качественные аналоги, например от Яндекса.
Будьте внимательны на мобильных устройствах, так как там используются упрощённый функционал даже в официальном приложении от Microsoft, поэтому для просмотра скачивайте PDF-версию. А если нужно редактировать файл, то используйте оригинальный файл.
Файлы такого типа обычно разбиты на страницы, а текст может быть форматированным (жирный, курсив, выбор шрифта, таблицы и т.п.), а также в него можно добавлять изображения. Формат идеально подходит для рефератов, докладов и РПЗ курсовых проектов, которые необходимо распечатать. Кстати перед печатью также сохраняйте файл в PDF, так как принтер может начудить со шрифтами.
















