95116 (590168), страница 6
Текст из файла (страница 6)
Кст=
.
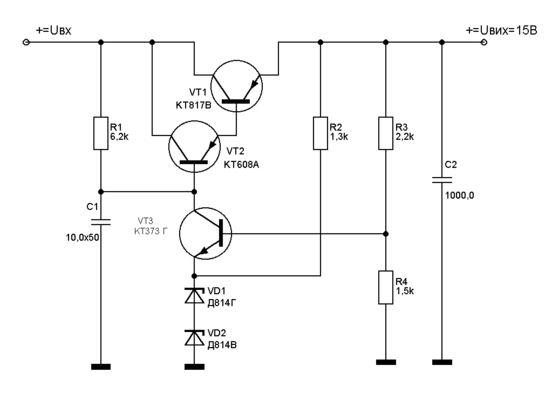
Для навантаження, яке не перевищує 50мА і коефіцієнті стабілізації Кст=30 вибираємо схему транзисторного стабілізатора напруги (рис.2.4.5).
Рис.2.4.5.
Схема транзисторного компенсаційного стабілізатора напруги (ТКСН) являє собою стабілізатор з послідовно включеним складовим регулюючим елементом VТ1 і VТ2 (КТ817В, КТ608А) і одно каскадним підсилювачем постійного струму VТ3 (КТ373Г) і джерелом опорної напруги у вигляді двох кремнієвих стабілітронів VД1 і VД2 (Д814Г, Д814В), включених в ланцюг емітера транзистора - підсилювача постійного струму.
Транзистор VТ3, стабілітрони VД1 і Стабілізатор повинен підтримувати постійною (з заданою точністю) напругу Uвих на навантаженні незалежно від зміні Uвх і Rн.
Це здійснюється за рахунок використання від’ємного зворотного зв’язку, вплив якого так змінює опір нижнього плеча подільника R3-R4, що напруга на верхньому плечі залишається постійною.
В схемі ТКСН послідовно з навантаженням включений складовий регулюючий транзистор VТ1 VТ2, за допомогою якого регулюється Uвих або ін; схеми порівняння, де проходить порівняння Uвих з Uоп і підсилювача постійного струму (ППС - VТ3), з виходу якого підсилена різниця Uвих і Uоп подається на регулюючий в такій фазі, яка перешкоджає зміні Uвих або ін.
В якості джерела опорної напруги Uоп використовується кремнієвий стабілітрон (КС). Тип і кількість КС вибираємо відповідно до вихідної напруги на навантаженні і струму навантаження.
Розрахуємо граничний коефіцієнт стабілізації стабілізатора (рис.2.4.5), якщо відомо:
Uвих=40В, Ін=2А, Ін мін=1мА, Кст≥30.
Δ1=10% - допустиме відносне зменшення вхідної напруги порівняно з номінальною;
Δ2=10% - допустиме відносне збільшення вхідної напруги.
Rвих=1,1k.
Вибираємо КС типу КС512А для яких Uст=12В, Іст. мін=1мА, Іст. макс=67мА, rст=25Ом [5], і вичислюємо
Кст. пр=
=72.
Кст. пр>Кст. задан, тобто 72>30, відповідно схема стабілізатора вибрана правильно.
2.5 Особливості підготовки і роботи приладу
ПІДГОТОВКА АПАРАТА ДО РОБОТИ
1. Протріть зовнішні поверхні генератора, тримача, перетворювача і хвилеводу тампоном, змоченим 1% -ним розчином хлораміну або 3% -ним розчином перекису водню.
Встановіть генератор на відстані до 1,5 м від штепсельної розетки і не далі 1 м від місця роботи.
2. Встановіть кнопку МЕРЕЖА у віджате положення.
3. Підключіть до роз’єму ВИХІД генератора відповідний перетворювач на 22 або 44 кГц.
4. Приєднайте за допомогою різьбового з’єднання до концентратора перетворювача необхідний для лікування хвилевід.
5. Натисніть кнопку перемикача ХВИЛЕВІД, що відповідає цифрі, що слідує після 22 або 44 приєднаного хвилеводу,
6. Натисніть кнопку "2" або "5'' перемикача АМПЛІТУДА.
7. Підключіть мережний кабель до мережі 50 Гц 220 В. Заземлення відбувається одночасно з підключенням мережного кабелю до розетки з контактом, що заземлює.
8. Підготуйте судину ємністю 500 мл і налийте в нього води 500 мл.
9. Натисніть кнопку МЕРЕЖА, при цьому загоряються цифрові табло ЧАСТОТА, ХВИЛЕВІД, МКМ, ЧАС.
Переконайтеся в правильності інформації на цифровому табло у відповідності натиснутим кнопкам перемикачів ХВИЛЕВІД, АМПЛІТУДА, на інших цифрових табло повинна бути нульова інформація.
10. Натисніть кнопку УСТАН. перемикача ЧАС і установіть на цифровому табло час у хвилинах і секундах.
11. Опустіть на 1-2см у воду робочий кінець хвилеводу.
12. Натисніть кнопку ПРОЦЕДУРА, при цьому в момент експозиції повинний вироблятися зворотний відлік часу процедури, у цей же час спостерігається коливання води, а на цифровому табло ЧАСТОТА повинна бути індикація частоти (22
2) кГц або (44
4) кГц.
13. Виключите кнопку ПРОЦЕДУРА.
14. Після виконання операцій апарат готовий до роботи.
ПОРЯДОК РОБОТИ
1. Натисніть кнопку СКИДАННЯ перемикача ЧАС і переконаєтеся в нульових показаннях на цифровому табло.
2. Натисніть кнопку хвилинах і секундах.
3. Зробіть предстерилізаційне очищення хвилеводу і простерилізуйте його сухим нагріванням до 180°С.
4. Піднесіть до хворого органа пацієнта хвилевід, після чого закріпіть випромінювач у тримачу і натисніть кнопку ПРОЦЕДУРА.
Після закінчення заданого часу генератор автоматично виключається і включається звуковий сигналізатор.
Для передчасного закінчення процедури або вимикання сигналізатора необхідно виключити кнопку ПРОЦЕДУРА.
5. Після закінчення процедур апарат необхідно відключити від мережі.
3. Спеціальна частина
3.1 Медична частина
Способи введення ультразвукової енергії.
Існує кілька способів уведення ультразвукової енергії в оброблювану область. Найбільш розповсюджений спосіб - контактний, коли перетворювач прикладається безпосередньо до шкіри. У цьому випадку передача акустичної енергії здійснюється через тонкий шар контактної речовини, акустичний імпеданс (повний опір) якого близький до імпедансу шкіри.
При лікуванні частин тіла незручних конфігурацій, наприклад, колін або ліктів, опромінення можна проводити при зануренні тіла у ванну з водою. Також можуть використовуватися акустично прозорі мішки з водою. Мішок може приймати форму частини тіла, що опромінюється, а акустичний контакт зі шкірою здійснюється через шар контактної речовини.
Звичайно як контактні речовини використовуються рідини з підходящим акустичним імпедансом, такі як мінеральна або парафінова олії. Використовуються і тиксотропні речовини (типу гелів). Їх зручно використовувати, оскільки у звичайному стані вони досить в'язкі, але під дією ультразвуку розріджуються. Кількість енергії, передана через різні рідини, практично одна і таж, якщо шар досить тонкий, і залежить скоріше від тиску перетворювача на контактну речовину, чим від його складу.
Під час процедури перетворювач може утримуватися в одному положенні (режим стаціонарного випромінювача) або безупинно переміщатися над оброблюваною областю (режим випромінювача, що рухається). При будь-якій можливості необхідно уникати режиму стаціонарного випромінювача, оскільки можливо утворення стоячих хвиль і "гарячих точок", що можуть привести до локальних ушкоджень.
Дія ультразвуку на біологічні тканини. Теплові ефекти ультразвуку.
Кероване нагрівання глибоко розташованих тканин може дати в ряді випадків позитивний терапевтичний ефект. Високий коефіцієнт поглинання ультразвуку в тканинах з великими молекулами обумовлює помітне нагрівання колагеновмісних тканин, на які найчастіше і впливають ультразвуком при фізіотерапевтичних процедурах. Основний фактор, що часто перешкоджає відновленню м'якої тканини після її ушкодження - це контрактура (обмеження рухливості в суглобі, викликане рубцевим стягуванням шкіри, сухожиль, захворюваннями м'язів, суглоба, болючим рефлексом), що виникає в результаті ушкодження й обмежує нормальний рух. Слабке підігрівання тканини може підвищити її еластичність. Амплітуда рухів суглобів у випадку контрактури може бути збільшена шляхом їхнього нагрівання. Для нагрівання суглоба, оточеного значним шаром м'яких тканин, ультразвуковий спосіб найкращий, оскільки ультразвук краще інших форм діатермічної енергії (діатермія - метод електротерапії; глибоке прогрівання тканин струмами високої частоти і великої сили) проникає в м'язову тканину. Леман порівнював короткохвильову, мікрохвильову й ультразвукову діатермію кульчового суглоба. Було показано, що нагрів при максимально стерпних дозах короткохвильового й мікрохвильового опромінення приводить до опіків першого ступеня на шкірі й у підшкірних тканинах без помітного підвищення температури самого кульчового суглоба. У той же час ультразвук дає адекватне збільшення температури на кістці без перегріву шкіри.
Багато пацієнтів відзначають ослаблення болів при тепловому впливі на уражені області. Знеболюючий ефект може бути як короткочасним, так і тривалим. Рубін і Куітерт знайшли, що ультразвук послабляє фантомні болі після ампутації кінцівок, а також болі, викликані утворенням рубців і невром.
При локальному нагріванні тканини часто відзначаються судинні реакції. Тер Хаар і Хоупвел показали, що кровотік у м'язовій тканині збільшується в 2-3 рази при ультразвуковому прогріванні до температури 40 - 45оС. У роботах Іміга зміна кровотоку зв'язується з місцевим розширенням судин. Місцеве розширення судин збільшує надходження кисню в тканину і, отже, поліпшує умови, у яких знаходяться клітини.
Прогрівання може зменшити м'язовий спазм. Це обумовлено седативною (заспокійливою) дією підвищення температури на периферичні нервові закінчення. Ультразвук дозволяє швидко нагріти строго визначену область. До анатомічних структур, що вибірково нагріваються ультразвуком, відносяться багаті колагеном поверхневі шари кістки, окістя, суглобові меніски, синовіальна рідина, суглобові сумки, сполучні тканини, внутрим'язеві рубці, м'язові волокна, оболонки сухожиль і головні нервові стовбури.
Нетеплові ефекти ультразвуку.
Нетеплові механізми, за допомогою яких ультразвук може впливати на тканині, можна розділити на два класи: періодичні й неперіодичні.
Періодичні ефекти виникають із самої коливальної природи звукового поля і можуть розглядатися як своєрідний мікро масаж, що сприяє, наприклад, розсмоктуванню спайок, що утворяться в м'яких тканинах при їхніх ушкодженнях.
Головним неперіодичним ефектом, що приводить до лікувальної дії ультразвуку, є акустичні течії. Вони можуть бути викликані стійкими осцилюючими порожнинами або радіаційними силами як усередині, так і поза клітинами. Акустичні течії можуть впливати на середовище біля мембран, змінюючи градієнти концентрацій, впливаючи тим самим на дифузію іонів і молекул через мембрани. Чемпен показав, що ультразвук in vitro може зменшувати зміст калію в деяких клітках. Збільшення сили скорочення матки мишей при впливі ультразвуку може пояснюватися зміною змісту кальцію в клітинах гладких м'язів.
Деякі з нетеплових ефектів ультразвуку можуть нанести шкоду. В об’ємі, що опромінюється, утримуючі поверхні, що відбивають, можливе утворення стоячої хвилі, і еритроцити в кровоносних судинах, що попадають у цей об’єм, можуть збиратися в згустки. Тривалий вплив ультразвуку в цих умовах може привести до значного погіршення постачання киснем тканин, що харчуються даними судинами.
Застосування ультразвуку. У фізіотерапії.
Прискорення регенерації тканин.
Одне з найбільш розповсюджених застосувань ультразвуку у фізіотерапії - це прискорення регенерації тканин і загоєння ран. Відновлення тканин можна описати за допомогою трьох фаз, що перекриваються.
Протягом запальної фази фагоцитарна активність макрофагів і поліморфнонуклеарних лейкоцитів веде до видалення клітинних фрагментів і патогенних часток. Переробка цього матеріалу відбувається головним чином за допомогою лізосомальних ферментів макрофагів. Відомо, що ультразвук терапевтичних інтенсивностей може викликати зміни в лізосомальних мембранах, тим самим прискорюючи проходження цієї фази.
Друга фаза в заліковуванні ран - проліферація або фаза розростання. Клітини мігрують в область ураження і починають ділитися. Фібробласти починають синтезувати колаген. Інтенсивність загоєння починає збільшуватися, і спеціальні клітки, міофібробласти, змушують рани стягатися. Показано, що ультразвук значно прискорює синтез колагену фібробластами як in vitro, так і in vivo. Якщо диплоїдні фібробласти людини опромінити ультразвуком частотою 3 МГц і інтенсивністю 0,5 Вт/см2 in vitro, то кількість синтезованого білка збільшиться. Дослідження таких клітин в електронному мікроскопі показало, що в порівнянні з контрольними клітинами в них утримується більше вільних рибосом, шорсткуватої ендоплазматичної сітки.
Третя фаза - відновлення. Еластичність нормальної сполучної тканини обумовлена упорядкованою структурою колагенної сітки, що дозволяє тканини напружуватися й розслаблюватися без особливих деформацій. У рубцевій тканині волокна часто розташовуються нерегулярно й заплутано, що не дозволяє їй розтягуватися без розривів. Рубцева тканина, що формувалася при впливі ультразвуку, міцніша й еластичніша в порівнянні з "нормальною" рубцевою тканиною.
Лікування трофічних виразок.
При опроміненні хронічних варикозних виразок на ногах ультразвуком частотою 3 МГц і інтенсивністю 1 Вт/см2 в імпульсному режимі 2 мс: 8 мс були отримані наступні результати: після 12 сеансів лікування середня площа виразок складала приблизно 66,4% від їхньої попередньої площі, у той час як площа контрольних виразок зменшилась усього до 91,6%. Ультразвук може також сприяти приживленню пересаджених шматків шкіри на краї трофічних виразок.
















