124870 (577778)
Текст из файла
Министерство образования и науки Украины
Донбасская Государственная Машиностроительная Академия
Кафедра АПП
Лабораторная работа
по дисциплине
Теория автоматического управления
Тема
Исследование частотных характеристик типовых динамических звеньев
Краматорск
Задание
Таблица 1
| № п/п | Параметры динамических звеньев | ||||||
| Безынерцион. | Апериодич. 1-го порядка | Апериодич. 2-го порядка | Колебательное | Реальные дифференцирующие и интегрирующие, звено запаздывания | |||
| K | T, с | T1, с | T2, с | T, с | ξ | T, с | |
| 14 | 25-37 | 0.06 – 0.5 | 0.26 | 0.06 – 0.5 | 0.06 – 0.5 | 0.1-0.9 | 0.06 – 0.5 |
-
Исследование безынерционного звена
1.1 Исследование частотных характеристик безынерционного звена
Для исследования частотных характеристик безынерционного звена в прикладном пакете Proteus\ISIS составляем структурную схему, представленную на рисунке 1 для трех значений K:
.
ЛАЧХ звеньев представлены на рисунке 2, графики переходной функции – на рисунке 3.
Рисунок 1 – Структурная схема для исследования безынерционного звена
Рисунок 2 – ЛАЧХ безынерционных звеньев
Рисунок 3 – Переходные функции безынерционных звеньев
1.2 Реализация безынерционного звена
Реализуем безынерционное звено с коэффициентом усиления
на операционных усилителях (рисунки 4 и 7). ЛАЧХ и ЛФЧХ инвертирующего и неинвертирующего усилителей представлены на рисунках 5 и 8, переходные функции – на рисунках 6 и 9. Для сравнения частотных характеристик идеальных и реальных звеньев изобразим их ЛЧХ в совмещенных координатах (рисунок 10).
Рисунок 4 – Электрическая принципиальная схема инвертирующего усилителя с коэффициентом усиления
Рисунок 5 – ЛАЧХ и ЛФЧХ инвертирующего усилителя
а)
б)
Рисунок 6 – Переходные функции идеального безынерционного звена и инвертирующего усилителя
Рисунок 7 – Электрическая принципиальная схема неинвертирующего усилителя с коэффициентом усиления
Рисунок 8 – ЛАЧХ и ЛФЧХ неинвертирующего усилителя
а)
б)
Рисунок 9 – Переходные функции идеального безынерционного звена и неинвертирующего усилителя
Рисунок 10 – ЛАЧХ и ЛФЧХ идеального безынерционного звена, инвертирующего усилителя и неинвертирующего усилителя
При рассмотрении частотных и временных характеристик безынерционных звеньев можно сделать следующие выводы:
-
при прохождении через безынерционный элемент амплитуда и фаза выходного сигнала не зависит от частоты входного сигнала
-
при увеличении (уменьшении) коэффициента усиления ЛАЧХ увеличивается (уменьшается) во столько же раз, а ЛФЧХ не меняется.
-
Исследование апериодического звена 1-го порядка
-
Исследование частотных характеристик апериодического звена 1-го порядка
Для исследования частотных характеристик апериодического звена 1-го порядка в прикладном пакете Proteus\ISIS составляем структурную схему, представленную на рисунке 11, для трех значений
:
.
Логарифмические частотные характеристики апериодических звеньев представлены на рисунке 12, графики переходной функции – на рисунке 13.
Рисунок 11 – Структурная схема для исследования апериодических звеньев 1-го порядка
Рисунок 12 – Логарифмические частотные характеристики апериодических звеньев 1-го порядка
Рисунок 13 – Переходные функции апериодических звеньев 1-го порядка
-
Реализация апериодического звена 1-го порядка
Реализуем апериодическое звено 1-го порядка с постоянной времени
на
-цепочке и на
-цепочке (рисунок 14). ЛАЧХ и ЛФЧХ
-цепочки и на
-цепочки представлены на рисунке 15, а и 15, б. Для сравнения частотных характеристик идеальных и реальных апериодических звеньев изобразим их ЛЧХ в совмещенных координатах (рисунок 15, в).
а)б)
а)
-цепочка;
б)
-цепочка
Рисунок 14 – Электрическая принципиальная схема апериодических звеньев 1-го порядка с постоянной времени
а) б)
в)
Рисунок 15 – ЛАЧХ и ЛФЧХ апериодических звеньев
а)
-цепочка; б)
-цепочка; в) совмещенные ЛЧХ идеального апериодического звена,
-цепочка и
-цепочка
При анализе частотных характеристик апериодических звеньев 1-го порядка можно сделать следующие выводы:
-
увеличение (уменьшение) постоянной времени звена приводит к сдвигу ЛАЧХ и ЛФЧХ влево (вправо).
-
чем меньше постоянная времени Т, тем шире полоса пропускания (т.к.
~
). -
при уменьшении постоянной времени уменьшается время переходного процесса и наоборот.
-
чем меньше постоянная времени, тем меньше время переходного процесса и шире полоса пропускания, следовательно, чем меньше время переходного процесса, тем шире полоса пропускания.
-
если на график ЛАЧХ заменить ломаной кривой и из точки ''разлома'' опустить прямую на ось
, то это и будет сопрягающая частота. Постоянную времени можно определить, зная сопрягающую частоту
:
. -
Исследование частотных характеристик апериодического звена 2-го порядка
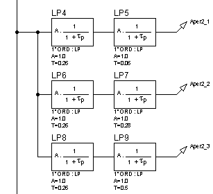
Для исследования частотных характеристик апериодического звена 2-го порядка в прикладном пакете Proteus\ISIS составляем структурную схему, представленную на рисунке 16, при неизменной первой постоянной времени
и для трех значений
:
.
Логарифмические частотные характеристики апериодических звеньев 2-го порядка представлены на рисунке 17, графики переходной функции – на рисунке 18.
Рисунок 16 – Структурная схема для исследования апериодических звеньев 2-го порядка
Рисунок 17 – Логарифмические частотные характеристики апериодических звеньев 2-го порядка
Рисунок 18 – Переходные функции апериодических звеньев 2-го порядка
-
Реализация апериодического звена 2-го порядка
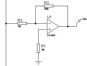
Попробуем реализовать апериодическое звено 2-го порядка с постоянными времени
и
на двух последовательно соединенных
-цепочках, отдельно каждая из которых представляет собой апериодическое звено 1-го порядка (рисунок 19). ЛАЧХ и ЛФЧХ данного звена и необходимого апериодического звена 2-го порядка представлены на рисунке 20, а, а их переходные функции – на рисунке 20, б.
Рисунок 19 – Электрическая принципиальная схема двух последовательно соединенных апериодических звеньев 1-го порядка с постоянными времени
и
а)б)
а) ЛАЧХ и ЛФЧХ; б) переходная функция
Рисунок 20 – Характеристики последовательно соединенных
-цепочек
Реализуем апериодическое звено 2-го порядка с постоянными времени
и
на двух последовательно соединенных
-цепочках, разделенных промежуточным (разделяющим, развязывающим) усилителем (повторителем) (рисунок 21). ЛАЧХ и ЛФЧХ данного звена и необходимого апериодического звена 2-го порядка представлены на рисунке 22, а, а их переходные функции – на рисунке 22, б.
Рисунок 21 – Электрическая принципиальная схема двух
-цепочек с постоянными времени
и
, разделенных операционным усилителем
а) б)
а) ЛАЧХ и ЛФЧХ;
б) переходная функция
Рисунок 22 – Характеристики последовательно соединенных
-цепочек с разделительным усилителем
При анализе частотных характеристик апериодических звеньев 2-го порядка можно сделать следующие выводы:
-
увеличение (уменьшение) постоянной времени звена приводит к сдвигу ЛАЧХ и ЛФЧХ влево (вправо).
-
увеличение (уменьшение) постоянной времени звена приводит к увеличению (уменьшению) времени переходного процесса.
-
на полосу пропускания большее влияние оказывает большая постоянная времени
-
при увеличении постоянной времени звена время переходного процесса увеличивается, а полоса пропускания уменьшается, следовательно, при увеличении времени переходного процесса полоса пропускания уменьшается и наоборот.
-
Аппроксимация апериодического звена 2-го порядка звеном 1-го порядка
Ввиду того, что апериодическое звено 2-го порядка можно аппроксимировать звеном 1-го порядка, если одна постоянная времени намного превышает вторую (
в 10 раз), сравним характеристики звена с постоянными времени
и
со звеном 1-го порядка, изображенным на рисунке 23.
Аппроксимация апериодического звена 2-го порядка звеном 1-го порядка
а) б)
а) ЛАЧХ и ЛФЧХ;б) переходные функции
Рисунок 24 – Характеристики апериодического звена 2-го порядка и инерционного звена
Характеристики
Тип файла документ
Документы такого типа открываются такими программами, как Microsoft Office Word на компьютерах Windows, Apple Pages на компьютерах Mac, Open Office - бесплатная альтернатива на различных платформах, в том числе Linux. Наиболее простым и современным решением будут Google документы, так как открываются онлайн без скачивания прямо в браузере на любой платформе. Существуют российские качественные аналоги, например от Яндекса.
Будьте внимательны на мобильных устройствах, так как там используются упрощённый функционал даже в официальном приложении от Microsoft, поэтому для просмотра скачивайте PDF-версию. А если нужно редактировать файл, то используйте оригинальный файл.
Файлы такого типа обычно разбиты на страницы, а текст может быть форматированным (жирный, курсив, выбор шрифта, таблицы и т.п.), а также в него можно добавлять изображения. Формат идеально подходит для рефератов, докладов и РПЗ курсовых проектов, которые необходимо распечатать. Кстати перед печатью также сохраняйте файл в PDF, так как принтер может начудить со шрифтами.
~
).
:
.















