124870 (577778), страница 3
Текст из файла (страница 3)
Рисунок 56 – Структурная схема для исследования реального интегрирующего звена
Рисунок 57 – Логарифмические частотные характеристики реального интегрирующего звена
Рисунок 58 – Переходные функции реального интегрирующего звена
При анализе частотных и переходных характеристик реального интегрирующего звена и его реализации можно сделать следующие выводы:
-
Исследование изодромного звена
Изодромное звено можно условно представить в виде совокупности двух звеньев, действующих параллельно, - идеального интегрирующего и безынерционного. Поэтому данное звено совмещает полезные качества обоих звеньев и часто используется в качестве регулирующего устройства ПИ-регулятора (пропорционально-интегрального регулятора).
-
Исследование частотных характеристик изодромного звена
Для исследования частотных характеристик изодромного звена в прикладном пакете Proteus\ISIS составляем структурную схему, представленную на рисунке 59. Логарифмические частотные характеристики изодромного звена представлены на рисунке 60.
Рисунок 59 – Структурная схема для исследования изодромного звена
Рисунок 60 – Логарифмические частотные характеристики изодромного звена
-
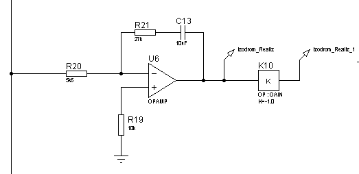
Реализация изодромного звена
Реализуем изодромное звено схемой, изображенной на рисунке 61. ЛАЧХ и ЛФЧХ интегрирующего звена представлены на рисунках 62 и 63, переходная функция – на рисунке 64.
Рисунок 61 – Электрическая принципиальная схема изодромного звена
Рисунок 62 – ЛАЧХ и ЛФЧХ изодромного звена
Рисунок 63 – ЛАЧХ и ЛФЧХ изодромного звена с инвертором
а) б)
а) без инвертора;
б) с инвертором
Рисунок 64 – Переходная функция изодромного звена
-
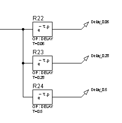
Исследование звена запаздывания
Для исследования частотных характеристик звена запаздывания в прикладном пакете Proteus\ISIS составляем структурную схему, представленную на рисунке 65. Логарифмические частотные характеристики изодромного звена представлены на рисунке 66, переходные характеристики – на рисунке 67.
Рисунок 65 – Структурная схема для исследования звена запаздывания
Рисунок 66 – Логарифмические частотные характеристики звена запаздывания
Рисунок 67 – Переходные функции звена запаздывания















