Для студентов МГТУ им. Н.Э.Баумана по предмету Технические наукиСистема управления электродвигателемСистема управления электродвигателем
5,0052
2021-05-152024-09-04СтудИзба
НИР: Система управления электродвигателем
-41%
Описание
Аннотация
В результате проведенной работы было выполнено исследование системы управления электродвигателем. Работа состоит из четырех основных частей: введения, основной части, выводов и списка использованных источников. В основной части находится описание исследуемой системы и ее непосредственное изучение (преобразование системы, решение численных задач, коррекция параметров для соответствия требованиям, приведение теоретических сведений, представление графиков, иллюстрирующих проделанную работу и т.д.). Работа состоит из 28 страниц, 16 иллюстраций. Использовалось 3 источника.
Введение
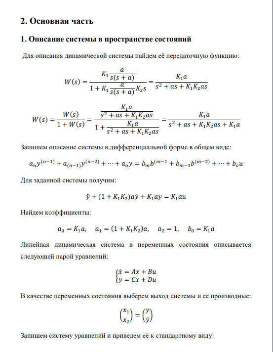
В данной работе рассматривается система управления двигателем постоянного тока. Изучается способ получения описания поведения динамической системы в пространстве состояний. По структурной схеме и заданным параметрам звеньев получаются передаточные функции, являющиеся основой для суждения о динамике системы. По ним будут исследоваться поведения системы в разомкнутом и замкнутом состоянии. По найденным нулям и полюсам передаточных функций можно будет судить об устойчивости системы и проверять это с помощью различных алгебраических и частотных критериев устойчивости (Гурвица, Михайлова, Найквиста). Будет изучен метод корневого годографа, благодаря которому можно будет оценить соответствие системы требованиям и, в случае необходимости, скорректировать значения ее параметров для выполнения заданных условий. По временным характеристикам можно будет с точностью сказать о виде реакции системы на подаваемые ей входные сигналы
В результате проведенной работы было выполнено исследование системы управления электродвигателем. Работа состоит из четырех основных частей: введения, основной части, выводов и списка использованных источников. В основной части находится описание исследуемой системы и ее непосредственное изучение (преобразование системы, решение численных задач, коррекция параметров для соответствия требованиям, приведение теоретических сведений, представление графиков, иллюстрирующих проделанную работу и т.д.). Работа состоит из 28 страниц, 16 иллюстраций. Использовалось 3 источника.
Введение
В данной работе рассматривается система управления двигателем постоянного тока. Изучается способ получения описания поведения динамической системы в пространстве состояний. По структурной схеме и заданным параметрам звеньев получаются передаточные функции, являющиеся основой для суждения о динамике системы. По ним будут исследоваться поведения системы в разомкнутом и замкнутом состоянии. По найденным нулям и полюсам передаточных функций можно будет судить об устойчивости системы и проверять это с помощью различных алгебраических и частотных критериев устойчивости (Гурвица, Михайлова, Найквиста). Будет изучен метод корневого годографа, благодаря которому можно будет оценить соответствие системы требованиям и, в случае необходимости, скорректировать значения ее параметров для выполнения заданных условий. По временным характеристикам можно будет с точностью сказать о виде реакции системы на подаваемые ей входные сигналы



Характеристики НИР
Предмет
Учебное заведение
Просмотров
23
Размер
1,05 Mb
Список файлов
Система управления электродвигателем.pdf

Друзья, спасибо за доверие! Если вам понравилась работа – поставьте 5⭐ и напишите отзыв. Это поможет другим студентам, а мне даст силы делать ещё больше качественных материалов для вас 🔥