В.В. Дуркин - Аналоговые электронные устройства - Конспект лекций (1267369), страница 12
Текст из файла (страница 12)
2. Экспериментальное определение находится вне возможности обычной лаборатории.
В общем, запас устойчивости по фазе на практике непосредственно неизмерим. Об относительной устойчивости операционной схемы можно судить по косвенным признакам: по резонансному пику (подъему) Мр и но перерегулированию (рис.4.7)
Рис.4.7. Косвенные признаки относительной устойчивости: Mp – резонансный пик (а); - перерегулирование переходного процесса (б)
Резонансный пик (подъем) Мр есть отношение максимума на АЧХ ОУ с ОС к коэффициенту усиления ОУ с ОС на нулевой частоте.
Перерегулирование
есть отношение первого выброса на переходной характеристике ОУ с ОС к установившемуся значению Uвых.
Резонансный пик обычно оценивается в децибелах, а перерегулирование – в процентах.
Мр и
- это характеристики линейной схемы, поэтому амплитуду входного сигнала (синусоидального и прямоугольного) надо выбирать такой, чтобы ОУ с ОС работал в линейном режиме. В противном случае возникнут искажения результатов за счет нелинейности ОУ.
М ежду запасам устойчивости по фазе Y, Мр и есть связь (соответствие). Она делает возможным косвенное определение запаса устойчивости по фазе Y по экспериментально найденным Мр и без разрыва (размыкания) петли ОС и без исследования ее внутренней структуры.
П
Рис.4.8. АЧХ операционной схемы
второго порядка
орядок операционной схемы (ОУ плюс элементы ОС) определяется порядком возвратного отношения T(P)=B(P)K(P). Пусть мы имеем дело с системой второго порядка, т.е. зависимость |B(P)K(P)| имеет два излома (рис.4.8) Данная система ведет себя как колебательный контур с собственной частотой колебанийи коэффициентом затухания
При нормированная АЧХ
на частоте
будет иметь резонансный пик (рис. 4.9)
При 0<k<1 переходная характеристика операционной схемы есть затухающая синусоида (рис.4.10).
Первый выброс происходит при
и достигает значения
Запас устойчивости по фазе
Результаты расчета по формулам (4.13),(4.15) и (4.16) сведены в табл. 4.2.
Рис.4.10. Переходная характеристика ОУ с ОС при различных значениях коэффициента затухания k

Рис.4.9. Нормированная АЧХ ОУ с ОС при различных значениях коэффициента затухания k
Таблица 4.2.
Показатели относительной устойчивости операционной схемы второго порядка
Таким образом, воспользовавшись табл.4.2, можно по экспериментально снятым Mp и определить запас устойчивости оп фазе. Например, запасу устойчивости по фазе соответствует Mp=2,5 дБ и =25%. При k=0 запас устойчивости по фазе
, а Mp=
и =100%, т.е. происходит самовозбуждение усиления. При k>0,949 и АЧХ и переходная характеристика имеют монотонный характер, запас устойчивости по фазе больше 75, т.е. схема надежно устойчива.
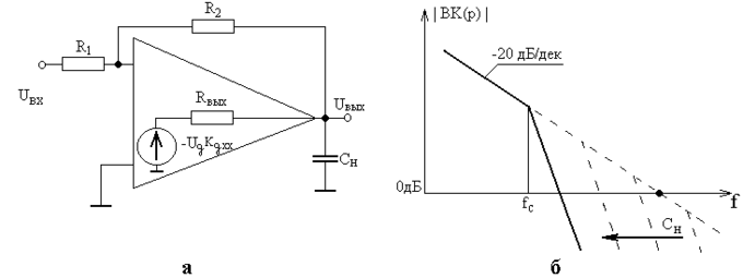
4.5. Влияние емкости нагрузки и входной емкости на устойчивость ОУ
Пусть ОУ без ОС является системой первого порядка, т.е. его АЧХ не имеет изломов и спадает со скоростью –20дБ/дек. Если ОС частотно-независимая, то порядок возвратного отношения также будет первым (рис.4.11,б). ОУ характеризуется своей частотой единичного усиления и действительным выходным сопротивлением
(рис.4.11,а). Выходной емкостью ОУ или пренебрегают, или относят к емкости нагрузки.
Рис.4.11. Операционная схема второго порядка: а – эквивалентная схема; б - АЧХ

Инерционное звено создает полюс на частоте
На этой частоте возникает излом (рис.4.11,б) и далее АЧХ спадает со скоростью –40дБ/дек, т.е. усилитель ведет себя как операционная схема второго порядка с собственной частотой
и коэффициентом затухания
согласно формулам (4.10) и (4.11).
При возрастании емкости уменьшается k, возрастает Mp и и уменьшается запас устойчивости по фазе
(см.табл.4.2), т.е. схема приближается к неустойчивому состоянию. Это объясняется тем, что на высоких частотах емкость нагрузки
вносит дополнительные фазовые сдвиги и ОС меняет знак, - из отрицательной становится положительной, это вызывает подъем АЧХ и выброс на переходной характеристике.
Из (4.19) следует, что при =const (
) коэффициент затухания k тем меньше, чем больше частота единичного усиления ОУ
. Этот факт является одной из причин, почему
для ОУ широкого применения выбирается около 1MГц (не выше!).
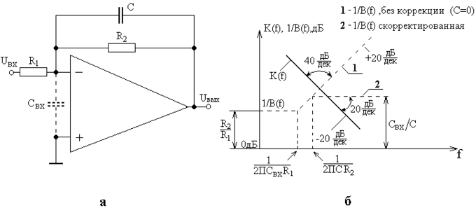
Наличие входной емкости ОУ (рис.4.12,а) уменьшает запас устойчивости с
Рис.4.12. Влияние входной емкости ОУ на запас устойчивости схемы:
а – эквивалентная схема; б - АЧХ
хемы, переходная характеристика принимает вид затухающей синусоиды (рис.4.7,б) (возникает “звон”).
Если, как и прежде, считать ОУ без ОС системой первого порядка, то при учете входной емкости порядок возвратного отношения будет второй, т.к. ОС станет частотно – зависимой и
где - коэффициент передачи ЦОС на нулевой частоте.
Второй полюс возникает на частоте
Дальнейшие рассуждения идентичны предыдущему случаю (влияние емкости нагрузки ), только необходимо заменить
на
, а
на
.
4.6. Частотная коррекция в цепи ОС
Из разд.4.5 следует, что наличие и
уменьшает запас устойчивости устройства. Как скомпенсировать (уменьшить) вредное влияние этих емкостей?
Сформулируем условие устойчивости ОУ с частотно-зависимой ОС.
В точке пересечения относительный наклон характеристик K(f) и 1/B(f) не должен превышать 20 дБ/дек.
На рис.4.13,б под цифрой 1 показана зависимость 1/B(f), построенная на основании формулы (4.20). В точке пересечения характеристик K(f) и 1/B(f) их относительный наклон составляет 40 дБ/дек, т.е. запас устойчивости по фазе будет меньше
45. Включим конденсатор малой емкости С в цепь ОС (рис.4.13,а), тогда
Рис.4.13. Компенсация входной емкости: а – схема; б - АЧХ


Зависимость модуля выражения (4.22) обозначена на рис. 4.13,б цифрой 2. Видно, что взаимный наклон АЧХ K(f) и 1/B(f) уменьшается до 20дБ/дек, что гарантирует запас устойчивости не менее 45. При соблюдении условия
частоты изломов на АЧХ 2 совпадут и она примет вид горизонтальной прямой, проходящей на уровне
и ОС становится частотно-независимой.
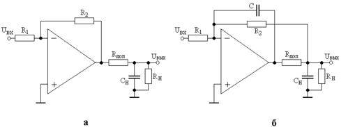
Как отмечалось в разд. 4.5, наличие емкости нагрузки СН приводит к дополнительному излому АЧХ петлевого усиления |K(P)B(P)| (рис.4.11,б), что вызывает уменьшение запаса устойчивости по фазе.
О
Рис.4.14. Схемы, устраняющие влияние емкости нагрузки

дним из методов борьбы с влиянием емкости


Колебания прекращаются , и “звон” исчезает. Однако вместе с тем утрачивается полезное свойство ОУ – независимость выходного напряжения от нагрузки.
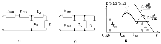
Выходное сопротивление ОУ снова вернется к низкоомному значению, если сопротивление Rдоп ввести в петлю ОС и включить компенсирующий конденсатор С малой емкости между выходом и инвертирующим входом (рис.4.14,б). В этом случае возникает два параллельных канала передачи сигнала в ЦОС. На низких частотах сопротивления обоих конденсаторов велики и коэффициент передачи ЦОС 1/Bнч определяется только резистивными элементами (рис.4.15,а и б). На очень высоких частотах сопротивления конденсаторов С и Сн близко к нулю и ЦОС также будет состоять только из одних резисторов (рис.4.15,б), т.е. коэффициент передачи на высоких частотах 1/Bвч принимает постоянное значение , начиная с частоты .
В
интервале частот имеет место переход с одной асимптоты на другую. Таким образом, элементы Rдоп и С приводят к тому, что взаимный наклон АЧХ K(f) и 1/B(f) в точке пересечения, как и в схеме рис.4.14,а составит 20 дБ/дек.
Ч
Рис.4.15. Эквивалентные схемы ЦОС на низких (а), высоких частотах (б) и АЧХ (в),
поясняющие принцип компенсации влияния емкости



