ОСНОВННАПРАВЛЕНИЯ ПОВЫШЕНИЯ ТОЧНОСТИ МНОГОКООРДИНАТНЫХ СТАНКОВ С ЧПУ (1261626), страница 2
Текст из файла (страница 2)
Величины
,
,
и кривые
и
характеризуют функциональную составляющую отклонения от положения точки позиционирования соответственно в одной точке и на всем диапазоне L. Напротив величины
,
и зона
,
и
характеризуют случайную составляющую отклонения от положения точки позиционирования соответственно в одной точке и на всем диапазоне L.
Параметры точности позиционирования характеризуют точностные свойства станка в статике (квазистатическом режиме). Для оценки точности станка в динамическом режиме (при движении исполнительных органов и при резании) применяется понятие точности воспроизведения «эталонной траектории», в частности: прямой, окружности, прямого угла и др.
На рис. 2.3, в качестве примера, представлена типичная круглограмма отклонений при воспроизведении эталонной окружности движения корпуса шпинделя относительно рабочего стола станка в плоскости XY.
Рис. 2.3. Кривые отклонений воспроизведения эталонной окружности радиуса 100 мм при контурной скорости 500 мм/мин на станке мод. МС 300 в плоскости XY
Отклонения от эталонной окружности существенно зависят от направления её обхода (по часовой или против часовой стрелки). Отличие в отклонениях объясняется различной реакцией несущей системы станка на различное направление сил инерции, трения и упругих сил. Отклонения от эталонной окружности также имеют функциональную и случайную составляющую.
Конструкторы, а также исследователи, инженеры, механики на протяжении всей истории создания машин постоянно работали над повышением их точности, уменьшая случайную и функциональную составляющие. Методы воздействия на случайную и функциональную составляющие существенно различались. На рис. 2.4 представлены направления повышения точности многокоординатных станков с ЧПУ. Все направления можно разбить на две большие группы:
-
совершенствование конструкции НС машины (станка) и технологии её изготовления,
-
совершенствование процесса управления машиной (станком) методами коррекции.
2.3.1. Направления, связанные с совершенствованием конструкции станков и технологии их изготовления
Совершенствование конструкции станка с целью повышения его точностных характеристик осуществляется решением следующих задач:
-
уменьшение первичных отклонений в используемых механизмах (совершенствование конструкции и улучшение технологии изготовления),
-
уменьшение влияния на точность различных сил (трения, сил рабочего процесса (резания), инерционных, тяжести и др.),
-
увеличение статической и динамической жесткости НС станка,
-
стабилизация и уменьшение температурных деформаций.
Эти направления являются традиционными. Они всегда были привлекательны для создателей станков, их результаты проявляются сразу и непосредственно при любых условиях в конечном результате повышения точности станка. На практике они реализуются в виде традиционных направлений совершенствования станков:
А. Создание новых схем построения станка на основе:
-
новых технологий и принципов формообразования,
-
применения новых механизмов, в частности, механизмов параллельной структуры, и особенно механизмов с избыточными связями.
Б. Создание новых конструкций станков на основе:
-
новых методов расчета и проектирования,
-
новых современных материалов,
-
новых комплектующих,
-
новых принципов соединения деталей (переход от зазоров к натягам в подвижных соединениях),
-
новых конструктивных форм деталей и узлов.
В тех случаях, когда не удается достигнуть требуемого уровня точностных показателей станка указанными методами и средствами, или это достижение связано с большими затратами, привлекают всевозможные системы коррекции, так или иначе связанные с совершенствованием процесса управления станком. Это в ряде случаев оказывается проще и эффективнее, чем следование традиционным подходам. Между этими направлениями постоянно идёт конкуренция и взаимопроникновение. В последнее десятилетие при создании прецизионных станков методам коррекции уделяется всё возрастающее значение.
Рис. 2.4. Направления повышения точности многокоординатных станков
Под цифровой коррекцией в дальнейшем будем понимать корректирующие воздействия на движение исполнительных органов машины с помощью системы ЧПУ на основе информации о статических и динамических свойствах несущей системы и о действующих на неё возмущениях.
2.3.2. Направления, связанные с совершенствованием процесса управления станком методами коррекции. Системы коррекции развивались в соответствии с уровнем развития науки и техники, начиная с механических корректирующих устройств (всевозможные корректирующие линейки). Особенно это направление стало бурно развиваться с началом развития средств вычислительной (процессорной) техники и числового программного управления. Системы управления станками можно классифицировать по информационным признакам, а именно, по источникам информации и принципам управления.
Системы коррекции, применяемые в станках, можно подразделить на три группы в соответствии с основными принципами управления :
-
системы коррекции, основанные на принципе программной коррекции (разомкнутые системы),
-
системы коррекции, основанные на принципе обратной связи (замкнутые системы),
-
системы коррекции, основанные на управлении по возмущению (компенсация возмущений, разомкнутые системы).
Программная коррекция на основе априорной информации. Эти системы основываются на использовании информации, полученной до начала осуществления обработки детали на станке. Они подразделяются на две подгруппы:
-
предискажение управляющей программы аналитическими методами (расчет),
-
коррекция по результатам калибровки станка.
Предискажение управляющей программы аналитическими методами. Блок-схема системы коррекции, построенной по указанному способу, представлена на рис. 2.5. Программу управления рассчитывают с учетом суммарной погрешности обработки, определяемой на основе расчетов, исходными данными для которых являются жесткость системы СПИД, статические и динамические свойства несущей системы станка, характеристики износа инструмента, режимы резания, обрабатываемый материал и др.
Этот способ первоначально использовался для компенсации динамических ошибок в следящих приводах станков с ЧПУ и уже потом его стали использовать для коррекции погрешности обработки деталей. Однако, в дальнейшем этот способ не получил развития. С целью уменьшения вредного влияния динамических ошибок на точность станка создатели станков пошли путем совершенствования станка, именно, приводов и способов их настройки, а коррекция деформаций системы СПИД и износа инструмента требует достоверных дорогостоящих баз данных для каждого данного экземпляра станка, режущего инструмента, приспособления и материала обрабатываемой детали и др.
Рис. 2.5. Блок-схема системы коррекции, основанной на предискажении управляющей программы
Со временем этот способ трансформировался в способ коррекции по результатам калибровки станка, режущего инструмента, приспособления. Он получил дальнейшее развитие путем коррекции люфтов, кинематических погрешностей и других первичных отклонений (прямолинейности направляющих, прогибов траверс) не через коррекцию управляющей программы, а системами коррекции, встроенными в программное обеспечение систем ЧПУ, которым уделено основное внимание в данной работе.
Коррекция по результатам калибровки станка, режущего инструмента и приспособления. Здесь сформировались следующие направления:
-
Коррекция, основанная на измерении первичных отклонений механизмов НС станка и расчётов в соответствии с имитационной моделью образования интегральных отклонений исполнительных органов станка.
-
Коррекция, основанная на измерении интегральных отклонений позиционирования ИО машины в функции координат (X, Y, Z) в рабочем пространстве, запоминании массива данных и компенсации при отработке траектории движения.
-
Коррекция, основанная на измерении интегральных отклонений позиционирования ИО машины в функции координат (X, Y, Z) в рабочем пространстве и изменении параметров кинематической модели многокоординатной машины с ЧПУ.
-
Коррекция на размер режущего инструмента и коррекция на положения обрабатываемой детали.
На рис. 2.6 показана блок-схема системы коррекции по результатам калибровки станка, режущего инструмента и приспособления.
Коррекция, основанная на измерении первичных отклонений механизмов НС станка и расчётов в соответствии с имитационной моделью образования интегральных отклонений исполнительных органов станка. Задолго до появления программного управления получила широкое применение коррекция шага винта в резьбошлифовальных станках. Корректирующая линейка в своем профиле «несет» поправку к шагу ходового вин-та. Корректирующая поправка суммируется с шагом ходового винта через дифференциальный механизм винтовой пары (доворачивается гайка в корпусе каретки, несущей шлифовальный круг), например, в универсальном резьбошлифовальном станке мод. 5К822В. Точная настройка станка на шаг резьбы осуществляется разворотом коррекционной линейки.
Рис. 2.6. Блок-схема системы коррекции по результатам калибровки станка, инструмента и приспособления, установленного на станке
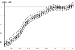
В современных системах ЧПУ станками обязательно присутствует коррекция шага винта по всем управляемым координатам и компенсация люфта. Коррекция шага винта и компенсация люфта проводится по результатам измерения точности позиционирования и направлена на компенсацию функциональной составляющей отклонения позиционирования. Так в опытном станке мод. МС 300 (ОАО НИАТ), оснащенного системой ЧПУ 840 D фирмы Siemens AG (Германия), была проведена коррекция, которая позволила существенно увеличить точность позиционирования по всем управляемым координатам.
На рис. 2.7, а) представлены результаты (3 прогона в прямом и обратном направлении) измерения точности позиционирования салазок (координата X). Точность позиционирования без коррекции составляет: 1) Отклонение двустороннего позиционирования A = 25.9 мкм, 2) Отклонение обратного хода B max = 1.2 мкм, 3) Случайная составляющая R↑ = 3.2 мкм, R↓ = 4.4 мкм. Большая величина функциональной составляющей (Mean Dev.) M = 22.8 мкм говорит о необходимости проведения коррекции отклонений позиционирования по координате X.
а) б)
Рис. 2.7. Повышение точности позиционирования методом коррекции по точкам: а) кривые точности позиционирования без коррекции, б) кривые точности позиционирования с введением коррекции
На рис. 2.7, б) представлены кривые точности позиционирования по координате X после введения коррекции. Отклонения при позиционировании существенно уменьшились: 1) A = 9.9 мкм, 2) Bmax = 1.2 мкм, 3) R↑ = 8.1 мкм, R↓ = 8.8 мкм.















