ТОЧНОСТЬ СТАНКОВ В ЕЕ ИСТОРИЧЕСКОМ РАЗВИТИИ (1261629)
Текст из файла
Тема 1
ТОЧНОСТЬ СТАНКОВ В ЕЕ ИСТОРИЧЕСКОМ РАЗВИТИИ
Высокие требования к достижимым параметрам точности обрабатываемых на станках изделий обусловливает необходимость постоянного увеличения точности самих металлорежущих станков. В течение многих десятилетий инженерами и специалистами постоянно проводятся работы по достижению требуемых высоких параметров и характеристик точности станков, формирование которых происходит на всех этапах их жизненного цикла – при проектировании, производстве и промышленной эксплуатации.
Представления, понятия и степень их глубины, системность и адекватность модели формирования указанных характеристик и описание процесса их функционирования является важнейшим средством познания их состояния, эволюции и тенденций развития.
Различные подходы к методам оценки и контроля точности металлорежущих станков, разнообразие терминологических понятий и характеристик, несоответствие предпочтительности способов оценки станков потребителями и изготовителями обусловлены широким спектром представлений о выходных параметрах точности станков, которые априори предполагаются одинаково понимаемыми всеми, допускают аналогичное толкование и содержат одну и ту же смысловую нагрузку.
Структура выходных параметров точности металлорежущего станка и их взаимосвязь с выходными параметрами технологической системы, реализующей процесс обработки металлов резанием, результатом которого является изделие, свойства которого, в частности достигаемая точность обработки, формируются во время осуществления технологического процесса его обработки, характеризуют качество всего технологического процесса и являются его естественными выходными параметрами. При этом, технологический процесс рассматривается как совокупность взаимосвязанных технологических состояний, позволяющих оценить показатели качества выходных параметров (например, геометрической точности), достигаемых в результате выполнения отдельных технологических операций.
Таким образом, технологическая система, построенная на основе металлорежущего станка, предназначена для осуществления всего технологического процесса обработки резанием либо его определенной информационно и технологически законченной части, выполняемой на одном рабочем месте, и обеспечивает формирование изделия с заданными свойствами, а под выходными параметрами технологической системы, одним из элементов которой является станок, понимают достигаемые точность и/или производительность выполняемого технологического процесса. В этом случае под показателями качества обрабатываемых изделий, характеризующими отдельные их свойства, понимают точность размера, формы и расположения обрабатываемых поверхностей, их шероховатость и физико-механические параметры.
В качестве выходных параметров точности станка также используются точность размеров, формы и расположения поверхностей обрабатываемых деталей, а по величинам их отклонений оценивается точность металлорежущего станка. Очевидно, что одни и те же выходные параметры не могут одновременно объективно характеризовать точность и качество как станка, являющегося элементом технологической системы, так и всю технологическую систему, выходные параметры которой формируются совокупностью всех ее элементов, каждый из которых вносит свой вклад и имеет собственную долю влияния на параметры и свойства изделия. Хотя обработанная на станке деталь и концентрирует в себе свойства технологической системы и их проявление всеми ее элементами, но это не позволяет объективно судить о выходных параметрах каждого элемента в силу сложных взаимосвязей и взаимодействий между всеми элементами технологической системы.
Поэтому для более достоверной оценки точности и качества станков необходимо определить такие их выходные параметры, которые объективно отражают свойства станка, обусловленные его функциональным назначением, и которые могут быть рассчитаны, оценены и/или определены экспериментально.
Рассмотрим в исторической перспективе понятие точность применяемое в отношении металлорежущих станков. Представляя общую поверхность детали, состоящей из отдельных участков, отождествляемых с некоторыми геометрическими образами, мы можем говорить о соответствии реальной и заданной детали в четырех направлениях:
-
точность формы,
-
точность размеров,
-
точность взаимного расположения,
-
чистота поверхности.
Понятие «точность» относится к сравнению двух деталей − реальной и заданной, различие между которыми обусловлено несовершенством изготовления. Конструктивные различия (варианты конструкции) к понятию точность отношения не имеют.
Точность – один из важнейших показателей качества всех технологических машин, существенно влияющих на все критерии работоспособности их механизмов, следовательно, и на выходные показатели машин: быстроходность, энергетическую эффективность, материалоемкость, надежность и долговечность.
Точность технологических машин в решающей степени определяет точность изделий поэтому проблема точности станков является первостепенной.
Точность – это разница между фактическим и номинальным значением. Ее также называют как ошибка.
Точность – максимальная линейная или угловая погрешность (ошибка, отклонение) между любыми двумя точками в рабочем пространстве станка.
В соответствии с ГОСТ Р ИСО 5725-1-2002 «точность» – степень близости результата измерения к принятому опорному значению. Термин точность, когда он относится к серии результатов измерений (испытаний) включает сочетание случайных составляющих и общей систематической погрешности. Принятое опорное значение служит в качестве согласованного для сравнения и получено как теоретическое или установленное значение, базирующиеся на научных принципах, приписанное или аттестованное, базирующиеся на экспериментальных работах, согласованное или аттестованное, базирующиеся на совместных экспериментальных работах математическое ожидание измеряемого значения лишь в случае, когда предыдущие три недоступны.
Одной из основных характеристик, определяющих функционирование механизма, является точность его работы. Точность механизма характеризуется разностью фактических и расчетных значений параметров механизма, которые рассматриваются как «ошибка механизма», а «идеальный» механизм, осуществляет предписанный закон движения с абсолютной точностью или воспроизводит заданную зависимость с абсолютной точностью.
Точность определяется как близость между эталонным и полученным значением величины. В инженерных системах точность – это максимальная ошибка поступательного или вращательного движения между заданным и фактическим положением. Причем эта ошибка рассматривается как вдоль линии перемещения, в плоскости между двумя произвольно расположенными точками, так и в объеме – между точками расположенными в пространстве.
Японский ученый, профессор Танигучи, говоря о точности, понимал прецизионность, точность и шероховатость, но не повторяемость в нашей традиции важны понятия точность, повторяемость и разрешение. Разные авторы имеют немного отличающиеся представления относительно этих понятий. Когда люди говорят о «точности станка», то часто подразумевают достаточно широкий смысл. Например, под понятием точность станка может подразумеваться разрешение, повторяемость и точность (рис. 1, 2). Потребителями металлорежущих станков предпочтение отдается, прежде всего, понятию «достижимая точность обработки» деталей на этих станках.
Рис. 1. Схема, иллюстрирующая понятия точность, повторяемость и разрешение
Рис. 2. Схема, иллюстрирующая понятия точность и прецизионность
Поэтому разнообразие характеристик терминологического понятия «точность станков», при всей их относительной близости и содержательном представлении, и широкий спектр выходных параметров станков требуют их рассмотрения и обобщения с позиций системного единства.
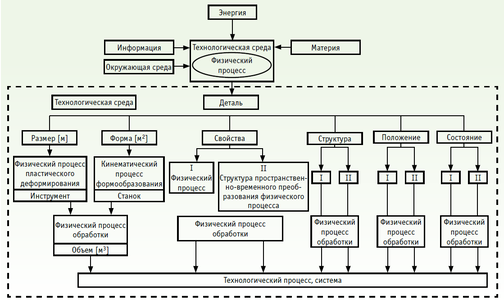
Для этого рассмотрим энергоинформационную модель, основным результатом функционирования которой является производство деталей с заданными свойствами, параметрами и характеристиками (рис. 3). Применительно к процессам обработки металлов резанием, результатом которых является деталь, на этом рисунке приведена структура взаимосвязей физических процессов и формируемых ими свойств детали. Выделены составляющие элементы системы, которые обеспечивают формирование размера детали − физический процесс I, осуществляемый инструментом, и поверхности детали − физический процесс II формообразования поверхности, осуществляемый рабочими органами станка. Другие характеристики и параметры, которые описывают свойства (информационный образ) детали формируются иными методами обработки в соответствии с технологическим образом детали.
Следовательно, технологический процесс (ТП) производства детали − это множество физических процессов I (на рис. 3 для обработки резанием применено понятие физический процесс пластического деформирования, обусловливающий получение размера) и соответствующее ему множество структур пространственно-временных законов преобразования положения II физического процесса (на рис. 3 кинематический процесс формообразования, который определяет получение требуемой формы детали). Для достижения другого требуемого свойства детали, например твердости, необходимы другие физические процессы (отличные от пластического деформирования) и соответствующие законы их пространственно-временного преобразования.
В зависимости от вида энергии, направленного и осуществляющего изменение состояния, структуры и свойств материала, количества и способа передачи информации различают виды реализуемых технологических процессов: обработка резанием (механообработка), обработка давлением, литье, сварка, термическая обработка и другие.
Рис. 3. Энергоинформационная модель технологического оборудования, процесса, системы, взаимосвязей видов физических процессов и свойств детали
Информация о количественных, качественных, геометрических параметрах, форме, структуре, состоянии, положении и свойствах изделия (предмета, детали), заключенная в его описании или чертеже, является информационным образом изделия. Информация о геометрических параметрах, форме изделия и их свойствах, заключенная в ее описании или чертеже, является геометрическим образом изделия.
Информация о последовательности преобразования материи, энергии и информации, заключенная в документах, определяющих модель последовательного достижения равенства (в широком смысле) информации о материальном объекте и его информационном образе, − технологический образ изделия.
Образы, которые характеризуются неизменностью одного или нескольких свойств, будем называть единичными образами. Образы, которые не изменяют свои заданные свойства, будем называть номинальные или идеальные образы. Тогда реальные образы – это изделия, информационное содержание которых описывается фактическими, реальными свойствами, формируемыми в технологическом процессе производства – при взаимодействии материи, энергии и информации.
Информация о геометрических параметрах, форме и свойствах изделий характеризует виды технологий:
-
нанотехнологии − характерный геометрический размер менее
÷
мм; -
микротехнологии − характерный геометрический размер
÷
мм; -
обычные или традиционные технологии − характерный геометрический размер больше
мм.
Изменения, деформация, искажения свойств и отношений соответствующих образов, обусловливают и определяют их качественные и количественные показатели, параметры и характеристики. К таким показателям можно отнести точность, производительность, надежность, энерго- и материалоемкость и т.п.
Например, точность технологического процесса определяется уровнем соответствия или степенью приближения реальных свойств, параметров и характеристик процесса получения изделия (предмета, продукта или детали) его образу (информационному, геометрическому, технологическому) −номинальному, заданному или идеальному значению. Поэтому, необходимо различать следующие терминологические аспекты понятия «точность»:
-
точность изделия, физически (реально) достижимая точность, энергетически достижимая точность;
-
точность физического процесса;
-
технологическая точность;
-
точность машины, оборудования, производстенной системы;
-
структурная точность;
-
эффективная точность и т. п.
Таким образом, точность – степень соответствия свойств (а) предмета, объекта, системы, процесса, явления его номинальному, заданному, установленному, допустимому, идеальному значению или закону.
Информационное определение: точность – разность массивов информации, описывающих идеальные свойства объекта и их реальное, фактическое значение.
Математическое понятие: точность – отклонение детерминированное, векторное или отклонение величины поля состояния свойств объекта относительно его теоретического значения (положения).
Структурное определение: точность – степень отклонения связей и/или отношений между элементами структуры. Элементами структуры понятия точность, как системы, являются погрешности, ошибки и отклонения свойств в поле состояния объекта.
Создание станков, в которых одновременно или последовательно выполняются различные методы обработки разными инструментами, каждый из которых осуществляет независимо от другого линейное и/или вращательное движения, например токарно-фрезерные центры, фрезерно-шлифовальные станки дополнило традиционную классификацию новым классом, который получил название «Multi-functional Machine Tool» (многофункциональные станки).
Кроме этого, появилась группа станков под общим названием класса – «Multitask Machine Tool» (многозадачные станки), в которых применяются и другие физические принципы изменения свойств детали, например лазерная обработка и т.п. В связи с этим рассматривается целесообразность введения наименования групп и классов оборудования, которые отражают не только метод обработки − точение, сверление и т.п., количество которых достаточно велико, а в первую очередь физические принципы, реализуемые этим оборудованием. Например, есть следующие предложения по группам станков:
1. Оборудование, которое реализует взаимодействия:
1.1. «Твердое тело» − «Твердое тело»
1.2. «Твердое тело» − «Состояние среды»
1.3. «Твердое тело» − «Физическое поле».
Характеристики
Тип файла документ
Документы такого типа открываются такими программами, как Microsoft Office Word на компьютерах Windows, Apple Pages на компьютерах Mac, Open Office - бесплатная альтернатива на различных платформах, в том числе Linux. Наиболее простым и современным решением будут Google документы, так как открываются онлайн без скачивания прямо в браузере на любой платформе. Существуют российские качественные аналоги, например от Яндекса.
Будьте внимательны на мобильных устройствах, так как там используются упрощённый функционал даже в официальном приложении от Microsoft, поэтому для просмотра скачивайте PDF-версию. А если нужно редактировать файл, то используйте оригинальный файл.
Файлы такого типа обычно разбиты на страницы, а текст может быть форматированным (жирный, курсив, выбор шрифта, таблицы и т.п.), а также в него можно добавлять изображения. Формат идеально подходит для рефератов, докладов и РПЗ курсовых проектов, которые необходимо распечатать. Кстати перед печатью также сохраняйте файл в PDF, так как принтер может начудить со шрифтами.
÷
мм;
÷
мм.















