Диплом (1229732), страница 5
Текст из файла (страница 5)
Рисунок 3.3 - Типовая схема включения микросхемы КР142ЕН5А
3.2.2 Анализ управления тренажёром "Торвест-видео" ЭС5К "Ермак"
Система управления тренажёром делится на три части:
- первая часть: управление и программирование с изменением параметров и таймингов, осуществляемым от персонального компьютера посредством канала RS-232;
-вторая часть: управление от датчиков с изменяемыми параметрами;
-третья часть: аналоговое управление системой.
Реализация стандартного интерфейса RS-232 потребует от МК точного соблюдения временных интервалов между выдаваемыми сигналами. Поэтому для согласования с микросхемой АТ89с52 использован нестандартный метод применения КМОП-транзисторов IRF510, который представляет собой полевой транзистор обратной проводимости с изолированным затвором.
Таблица 3.2 Технические характеристики полевых транзисторов IRF510
| Наименование параметра | Значение |
| Корпус IRF510 | TO-220AB |
| Напряжение пробоя сток | исток 100 В |
| Максимальное напряжение затвора | 20 В |
| Сопротивление в открытом состоянии | 0.54 мОм |
| Ток затвора 5.6 А | 5.6 А |
| Наименование параметра | Значение |
| Заряд затвора | 8.3 нКл |
| Рассеиваемая мощность | 43.0 Вт |
Эти же транзисторы использованы для развязки цепей -15,+15 вольт и 5 вольт.
Микросхема АТ89с52 представляет собой КМОП микроконтроллер АТ89С52, оснащенный Flash программируемым и стираемым ПЗУ, совместим по системе команд и по выводам со стандартными приборами семейств 80С51 и 80С52. Микроконтроллер содержит 8 Кбайт Flash ПЗУ, 256 байтов ОЗУ, 32 программируемых линий ввода/вывода, три 16-разрядных таймера/счетчика событий, полнодуплексный последовательный порт (UART), шесть векторных двухуровневых прерываний, встроенные генератор и схему формирования тактовой последовательности.
Существуют два варианта микроконтроллеров АТ89С51: с возможностью внутриситемного программирования с использованием при программировании напряжения 5 В, и программирование с использованием напряжения 12 В, применяемого в большинстве программаторов. Содержимое Flash памяти программ может быть защищено от несанкционированной записи/считывания. Имеется возможность очистки Flash памяти за одну операцию, возможность считывания встроенного кода индентификации.
Потребление в активном режиме на частоте 12 МГц не превышает 25 мА и в пассивном режиме, при котором остановлено ЦПУ, но система прерываний, ОЗУ, таймеры/счетчики событий и последовательный порт остаются активными, потребление не превышает 6,5 мА. В стоповом режиме потребление не превышает 100 мкА и 40 мкА при напряжении питания 6 В и 3 В, соответственно.
Микроконтроллер АТ89С52 ориентирован на использование в качестве встроенного управляющего контроллера.
Отличительные особенности:
-
cовместимость с приборами семейства MCS-51;
-
емкость перепрограммируемой Flash памяти: 8 Кбайт, 1000 циклов стирание/запись;
-
напряжение питания 5±20% B;
-
полностью статический прибор - диапазон рабочих частот от 0 Гц до 24 МГц;
-
группы по частотам: 12 МГц, 16 МГц, 20 Мгц и 24 Мгц;
-
трехуровневая блокировка памяти программ;
-
СОЗУ емкостью 256 байтов;
-
32 программируемых линий ввода/вывода;
-
три 16-разрядных таймера/счетчика событий;
-
восемь источников сигналов прерывания;
-
программируемый последовательный канал UART;
-
пассивний (idle) и стоповый (power down) режимы;
-
промышленный (-40°С...85°C), коммерческий (0°C...70°C), диапазоны температур.
Кварцевый резонатор микроконтроллера может не соответствовать частоте передачи данных, а сам МК обычно занят другими процессами, чем формирование точных временных интервалов. Поэтому в данном случае тактирование проиходит на частоте 12 МГц от внутреннего тактового генератора. Приём и обработка сигналов от переменных происходит через сдвоенные малошумящие операционные усилители NE5532P, которые усиливая сигнал, передают его через триггеры 74АС374PC и 74AC138PC на микроконтроллер АТ89С51.
Операционный усилитель NE5532P совмещает отличные статические и динамические характеристики и находит широкое применение в аудио технике. ОУ имеет внутренние цепи частотной коррекции, оптимизированные для режима единичного усиления. Имеет такие функции, как низкий уровень шумов, широкий диапазон напряжений питания, большой размах выходного напряжения, широкий частотный диапазон (до 10MHz), высокое быстродействие (9V/µS).
Рисунок 3.4 – Копия выводов микросхемы АТ89С51
| N вывода | Назначение |
| 1 | Выход 1 |
| 2 | Инвертирующий вход 1 |
| 3 | Неинвертирующий вход 1 |
| 4 | - Питания |
| 5 | Неинвертирующий вход 2 |
| 6 | Инвертирующий вход 2 |
| 7 | Выход 2 |
| 8 | + Питания |
Рисунок 3.5 - Блок схема и назначение выводов NE5532P
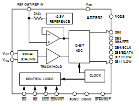
Третья форма сигнала, которая используется в этом блоке - аналоговый сигнал, который поступает от КР142ЕН5А на все кнопки и тумблеры управления электровозом. Затем аналоговый сигнал при замыкании контактов величиной +5 вольт поступает к микросхемам D7892ANZ, которые в свою очередь являются аналого - цифровым преобразователем. Устройство преобразует входной аналоговый сигнал в дискретный код. Для этой микросхемы характерны высокая скорость параллельного и последовательного интерфейса (пропускная способность500 кбит), низкое энергопотребление(60мВт), работа от одного источника 5вольт, имеет защиту от перенапряжения на аналоговые входы.
Рисунок 3.6 - Выводы и блоксхема микросхемыD7892ANZ
3.3 Разработка и расчёт устройства, объединяющее тренажёр с электрической схемой электровоза
3.3.1 Выводы и принятие решения
В результате анализа блока управления тренажёром ЭС5К "Ермак", получил следующее: - аналоговые сигналы величиной +5 вольт подаются на тумблеры и кнопки управления пультом машиниста тренажёра ЭС5К "Ермак"; - после включения соответствующих кнопок и тумблеров сигнал поступает в блок управления тренажёром ЭС5К "Ермак", где преобразуется в дискретный код; - при достаточном охлаждении ток в цепи +5 вольт можно увеличить на 0,6 ампер без перегрева и разрушения элементов; - аналоговый сигнал стабилизирован КР142ЕН5А в диапазоне токов от 1.5 до 3 ампер.
Рисунок 3. – Фотография «Процесс соединения электрических цепей тренажера и электрической схемы»
3.3.2 Выводы по требованиям устройств объединяющее тренажёр с электрической схемой электровоза
- можно использовать аналоговые выходы для подключения промежуточной схемы между блоком управления тренажёра "Торвест-видео" ЭС5К "Ермак" и блоков электровоза ЭС5К "Ермак".
- схема по цепи 5 вольт не должна потреблять ток более 600мА.
- должна быть полностью реализована гальваническая развязка между цепями 5 вольт и 50 вольт;
- схема должна иметь автономное питание с обязательной гальванической развязкой между высоковольтным напряжением 220 вольт и рабочим напряжением.
Рисунок 3. – Действующая модель блоков управления электровоза
Рисунок 3. – Фотография «Соединение тренажерного комплекса с цепями управления локомотива»
Рисунок 3. – Фотография разработанного и собранного действующего тренажерного комплекса
3.3.3 Выбор, анализ и расчёт элементов схемы
Учитывая поставленные задачи и изучив datasheets( инструкции) различных приборов была разработана схема рассчитана и проверена в программе Proteus 7.7SP2 v2.0 и начерчена в программе sPlan.
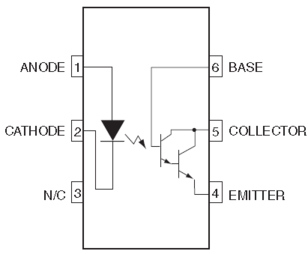
Для гальванической развязки напряжений 5 и 12 вольт был применён оптотранзистор 4N33, как наиболее распространённый и имеет самую низкую стоимость.
Рисунок 3.7 - Назначение выводов и внешний вид оптотранзистора 4N33
Сопротивление цепи светодиода рассчитаем оптотранзистора 4N33 рассчитаем по формуле 1.6. Так как напряжение питания 5 вольт, падение напряжения на светодиоде для нормальной работы прибора 2 вольта и прямой ток светодиода-0,02 ампера:
Мощность сопротивления рассчитаем по формуле 3.1
сопротивление в цепи светодиода, Ом.;
По выпускаемому ряду ближайшее значение 0,125 Вт. Поэтому применяем сопротивление марки CF-12 0,125W, 150 Om,5%.
Следующее преимущество данного прибора- малый управляющий ток светодиода и имеет улучшенную электрическую характеристику за счёт применения составного транзистора(пара Дарлингтона). Составной транзистор имеет три электрических вывода, которые эквивалентны выводам базы, эмиттера и коллектора обычного одиночного транзистора. Иногда в схеме для ускорения закрывания и снижения влияния начального тока входного транзистора используется резистивная нагрузка эмиттера входного транзистора. Описанное соединение в целом рассматривают как один транзистор, коэффициент усиления по току которого, при работе транзисторов в активном режиме, приблизительно равен произведению коэффициентов усиления всех транзисторов.
Коэффициент передачи тока (коэффициент усиления по току) показывает усиление переменного тока при нулевом сопротивлении нагрузки. Выходной ток зависит только от входного тока без влияния выходного напряжения. Нагрузкой данного транзистора будет коммутирующий транзистор КТ817б. А в свою очередь нагрузкой этого транзистора будет электромагнитная катушка реле NJR-3FF-S-Z, ток которой при напряжении питания 12 вольт равен 30 мА при сопротивлении катушки 400 Ом. Оба транзистора должны работать в режиме ключа. Поэтому для них характерны только два режима: режим насыщения и режим отсечки токов.
В режиме насыщения оба перехода транзистора находятся в открытом состоянии. На рис. 4.9 приведена структура транзистора и показаны потоки носителей, протекающие в режиме насыщения. Как видно из рисунка, в этом режиме и эмиттер, и коллектор инжектируют электроны в базу, в результате чего в структуре протекают два встречных сквозных потока электронов (нормальный и инверсный). От соотношения этих потоков зависит направление токов, протекающих в цепях эмиттера и коллектора. Вследствие двойной инжекции база транзистора очень сильно насыщается избыточными электронами, из-за чего усиливается их рекомбинация с дырками, и рекомбинационный ток базы оказывается значительно выше, чем в активном или инверсном режимах. Следует также отметить, что в связи с насыщением базы транзистора и его переходов избыточными носителями заряда, их сопротивления становятся очень маленькими. Поэтому цепи, содержащие транзистор, находящийся в режиме насыщения, можно считать короткозамкнутыми. Учитывая то, что в режиме насыщения напряжение между электродами транзистора составляет всего несколько десятых долей вольта, часто считают, что в этом режиме транзистор представляет собой эквипотенциальную точку.
Рисунок. 3.8 - Работа транзистора в режиме насыщения
В режиме отсечки оба перехода транзистора находятся в закрытом состоянии. Структура транзистора и потоки носителей в режиме отсечки приведены на рисунке 3.9. Как видно из рисунка, сквозные потоки электронов в режиме отсечки отсутствуют. Через переходы транзистора протекают потоки неосновных носителей заряда, создающие малые и неуправляемые тепловые токи переходов. База и переходы транзистора в режиме отсечки обеднены подвижными носителями заряда, в результате чего их сопротивления оказываются очень высокими. Поэтому часто считают, что транзистор, работающий в режиме отсечки, представляет собой разрыв цепи.















