ПЗ (1228677), страница 9
Текст из файла (страница 9)
Частота вращения поддерживается постоянной, если ток якоря не превышает заданного значения Iaзад, в противном случае в работу вновь вступает контур регулирования по току и ограничивает увеличение тока якоря на безопасном уровне, уменьшая напряжение на выходе ТР. В этом режиме привод обладает мягкой механической характеристикой.
4.1 Расчет передаточной характеристики тиристорного выпрямителя
При использовании тиристорых управляемых выпрямителей или регуляторов постоянного тока, работающих по принципу широтно-импульсной или частотно-импульсной модуляции, выходное напряжение преобразователя определяется отношением времени открытого состояния ключа к периоду модуляции – коэффициента заполнения. Передаточная характеристика тиристорного выпрямителя является практически линейной.
Во временной же области тиристорный преобразователь является дискретным устройством, так как после отпирания очередного тиристра скорость и направление изменения выходного выпрямленного напряжения определяются не входным воздействием, а кривой питающего напряжения, потому что невозможно закрыть тиристор по цепи управления. В связи с этим полное исследование динамических свойств тиристорного преобразователя является сложной задачей. На практике применяют различного рода упрощения. Наиболее часто используют непрерывную модель, где тиристорный преобразователь представляется апериодическим звеном первого порядка, постоянная времени которого определяется выражением, с
|
| (4.1) |
где К – количество пульсаций в кривой выпрямленного напряжения за период изменения тока сети;
f – частота сети питающего напряжения.
Для трехфазной мостовой схемы выпрямления К = 6.
Частота сопряжения тиристорного преобразователя, Гц
|
| (4.2) |
Статический коэффициент передачи выпрямителя можно определить исходя из работы при максимальном напряжении управления
, это соответствует максимальному выходному напряжению холостого хода
|
| (4.3) |
где
- максимальное напряжение управления,
=10 В;
– максимальное выходное напряжение холостого хода.
Коэффициент передачи тиристного преобразователя, дБ
|
| (4.4) |
По полученным данным составляем амплитудно-фазовую (передаточную) характеристику тиристорного преобразователя, как звена САР
|
| (4.5) |
4.2 Расчет передаточной характеристики машины постоянного тока
Во временной области двигатель постоянного тока в режиме непрерывного тока характеризуется электромагнитной Тэ и электромеханической Тм постоянными времени.
Определяем величину электромагнитной постоянной времени, С
|
| (4.6) |
где
- приведенное индуктивное сопротивление фазы питающей сети или трансформатора;
- приведенное активное сопротивление фазы питающей сети или трансформатора;
Определяем величину электромеханической постоянной времени, с
|
| (4.7) |
где
- приведенный к валу двигателя суммарный момент инерции механизма;
– индуктивность якорной цепи.
Сопротивление анодного реактора малы по сравнению с сопротивлениями машины постоянного тока (МПТ), поэтому ими можно пренебречь.
С учетом выше сказанного выражение (4.6) приобретет вид, с
|
| (4.8) |
С учетом выше сказанного выражение (4.7) приобретет вид, с
|
| (4.9) |
Датчик тока якоря выполнен в виде изметирельного шунта постоянного тока. Принимаем сопротивление шунта равным Rш = 0,01 Ом с максимальным выходным напряжением 75 мВ.
|
| (4.10) |
Коэффициент передачи МПТ, дБ
|
| (4.11) |
Собственная частота МПТ, Гц
|
| (4.12) |
Собственно этому амплитудно-фазовая характеристика МПТ, без цчета размагничивающего действия реакции якоря, имеет вид
|
| (4.13) |
Из выражения (4.7) следует, что МПТ эквивалентна колебательному звену. Однако при
, что соответствует случаю работы машины на нагрузку со значительным моментом инерции, электромагнитной постоянной можно пренебречь, и двигатель эквивалентен апериодическому звену. В этом случае амплитудно-фазовая характеристика МПТ приобретет вид
|
| (4.14) |
4.3 Расчет передаточной характеристики разомкнутой системы
Определяем максимальный ток якоря, А
|
| (4.15) |
Определяем минимальный ток якоря, А
|
| (4.16) |
где
– потери мощности на трение и вентиляцию.
Определяем потери мощности на трение и вентиляцию, Вт
|
| (4.17) |
где
– номинальная мощность двигателя, Вт;
- номинальный КПД;
- номинальный ток якоря двигателя, А;
- сопротивление обмотки якоря, Ом.
Подставляя полученное значение в выражение (4.16), получим
Определяем значение коэффициента усиления контура тока без обратной связи
|
| (4.18) |
Статический коэффициент передачи разомкнутой системы
|
| (4.19) |
где
- заданная ошибка системы,
.
Коэффициент передачи разомкнутой системы, дБ
|
| (4.20) |
По полученным данным составляем амплитудно-фазовую (передаточную) характеристику разомкнутой системы
|
| (4.21) |
Для оценки запаса устойчивости САР производим построение частотных характеристик в программе Electronic workbench (EWB).
4.4 Построение частотных характеристик разомкнутой САР по току
Частотные характеристики описывают передаточные свойства элементов и систем в режиме установившихся гармонических колебаний, вызванных внешним гармоническим воздействием. Зная частотную характеристику элемента, можно определить реакцию элемента на гармоническое воздействие любой частоты, а также на сумму гармонических воздействий различной частоты. Частотные характеристики широко используются в теории и практике автоматического управления, так как реальные возмущения, действующие на автоматические системы, могут быть представлены как сумма гармонических сигналов.
Для оценки запаса устойчивости САР возможно использование различных методов. Система моделирования EWB позволяет экспериментально исследовать логарифмические амплитудно-частотные (ЛАЧХ) и фазово-частотные характеристики (ЛФЧХ) разомкнутой САР, в связи с этим целесообразнее использовать критерий Найквиста [3] для оценки запаса устойчивости САР.
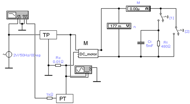
Приведём схему исследования частотных характеристик разомкнутой САР электропривода (см. рисунок 4.2).
Рисунок 4.2 Схема исследования ЛАЧХ и ЛФЧХ характеристик САР по току.
В приведённой модели тиристорный преобразователь TP, обладающий конечным быстродействием, согласно, работает на двигатель постоянного тока. Цепь обратной связи по току замыкается через измерительный токовый шунт Rs и регулятор тока РТ.
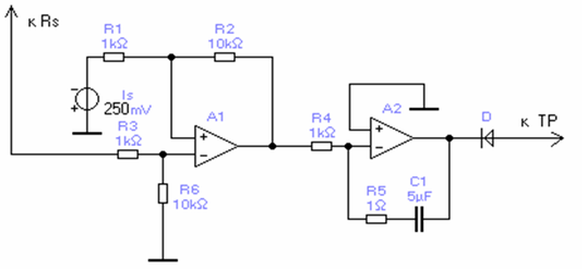
Регулятор тока выполнен на интегральных операционных усилителях К140УД17 [15,16] по стандартной схеме ПИ-регулятора (см. рисунок. 4.3). Применение в цепи отрицательной обратной связи интегрирующего звена позволяет исключить статическую ошибку регулирования, система САР в этом случае является астатической [3].
В качестве обратной связи в качестве задатчика значения тока якоря используется источник переменного тока; цепь обратной связи выход РТ – вход ТР отключена; входы анализатора спектра подключены: IN – к источнику переменного тока; AUT – к выходу РТ.
Рисунок 4.3 Схема регулятора тока.
Рассмотрим частотные характеристики разомкнутой САР, где ЛАЧХ (см. рисунок. 4.4) и ЛФЧХ (см. рисунок. 4.5) – в режиме холостого хода (ключи 1 и 2 отключены) (см. рисунок 4.2).
Рисунок 4.4 Частотные ЛАХЧ характеристики разомкнутой САР по току,
где fc= 6,6 Гц; f1 = 3,6 Гц; φc = -290; Ас = 11,3 дБ.
Рисунок 4.5 Частотные ЛФХЧ характеристики разомкнутой САР по току.
Цель анализа - определение условий точного поддержания регулируемого параметра (тока якоря) при широком диапазоне возмущений, причем система в любом случае должна оставаться устойчивой.
Система обеспечивает устранение большего класса возмущений, и с большей скоростью отрабатывает возникшие отклонения, при условии, если выше частота fС, на которой коэффициент передачи разомкнутой САР уменьшается до 0 дБ. Частоту fС называют частотой среза или полосой единичного усиления системы.















