ПЗ (1228677), страница 10
Текст из файла (страница 10)
Но, с другой стороны, если фазовый сдвиг достигает -180 в точке, соответствующей частоте f1, и усиление САР в этой точке АС более 0 дБ, это означает, что при замыкании обратной связи возможно возникновение колебаний.
Частота f1, соответствующая фазовому сдвигу -180, должна быть смещена относительно частоты fc на определённую величину и в определённом направлении, чтобы обеспечить требуемый запас устойчивости. Запас устойчивости зависит как от фазовой, так и от амплитудной характеристики. Так, для САР в целом значение усиления на частоте f1 должно быть меньше 0 дБ, а значение сдвига фаз на частоте fС должно быть больше -180, частота среза fc должна быть меньше частоты f1.
Соблюдение этих условий при любых возможных изменениях возмущающих воздействий является двойной гарантией устойчивой работы САР. Каждая из этих величин настолько важна для работы системы автоматического регулирования, что они носят соответствующие названия.
Величину АС (см. рисунок 4.2), на которую ЛАЧХ должна быть меньше 0 дБ при частоте f1, соответствующей фазовому углу -180, называют запасом устойчивости по амплитуде, что соответствует коэффициенту передачи САР на частоте f1 меньше единицы.
Величину С, на которую фазовая характеристика на частоте fC (соответствующей усилению 0 дБ) отличается от -180, называют запасом устойчивости по фазе. Фазовая характеристика должна проходить выше линии -180 на частоте fC.
Для поддержания системы в целом в зоне устойчивой работы и максимального быстродействия желательно поддерживать запас устойчивости по амплитуде АС в диапазоне -5…-10 дБ, а запас устойчивости по фазе С = 40…60, по возможности ближе к 45. Связь частотных свойств САР с её устойчивостью рассматривается в [3].
В ходе моделирования получены следующие характеристики САР: частота f1 (соответствующая сдвигу фаз –180) составляет 3,6 Гц, запас по амплитуде АС = 11,6 дБ; частота среза составляет fc = 6,6 Гц и соответственно запас устойчивости по фазе с = 209–180 = –29; fc > f1.
Таким образом, результаты исследования частотных характеристик показали, что в построенной САР отсутствуют запасы устойчивости по амплитуде и фазе (Ас > 0 дБ; с < -180). Колебания тока в процессе разгона привода с периодом 0,21 с (что соответствуют частоте f1 = 3,6 Гц) являются следствием нарушения условий устойчивости.
Для изменения частотных характеристик САР увеличим сопротивление R5 от 1 Ом до 4 кОм и ёмкости конденсатора С от 5 мкФ до 10 мкФ, что приведёт к уменьшению частоты fС и увеличению фазового угла С.
Рассмотрим ЛАЧХ (см. рисунок. 4.6) и ЛФЧХ (см. рисунок 4.7) САР после коррекции характеристики РТ в режиме холостого хода.
Рисунок 4.6 Частотные характеристики ЛАЧХ после коррекции,
где fc= 3,24 Гц; f1 = 429 Гц; φc = 700; Ас = -80 дБ.
Рисунок 4.7 Частотные характеристики ЛФЧХ после коррекции.
Анализ приведённых характеристик показывает, что частота среза fC уменьшилась до 3,24 Гц, а частота f1 увеличилась до 429 Гц. Соответственно запас устойчивости по фазе составляет для скорректированной системы с = 70, а запас устойчивости по амплитуде АС = -80 дБ. Коррекция частотных характеристик РТ позволила обеспечить требуемый запас устойчивости САР.
4.5 Построение частотных характеристик САР по частоте вращения
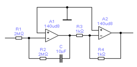
Для отключения контура тока в схеме РТ (см. рисунок. 4.3) предусмотрен диод D. При снижении сигнала на выходе усилителя A1 (пропорционального току якоря двигателя) менее напряжения опорного источника UЗАД, определяющего заданное значение тока, выходное напряжение усилителя A2 становится положительным, диод D закрывается, разрывая цепь обратной связи по току. Следовательно, мы имеем дело с системой двух независимых контуров регулирования: один - (РТ) работает только при превышении тока якоря заданной пороговой величины, второй - (РС) вступает в работу по окончании фазы разгона или торможения привода с максимальным током. Переключение контуров регулирования производится специальным логическим устройством, т. е. диодом D. Таким образом реализуется алгоритм работы САР с независимым регулированием. Поскольку регуляторы тока РТ и скорости РС не работают одновременно, передаточные функции РТ и РС могут быть выбраны из условия оптимальной настройки соответствующих контуров. Недостаток данной схемы заключается в её сложности вследствие введения в неё ЛУ и аналоговых ключей.
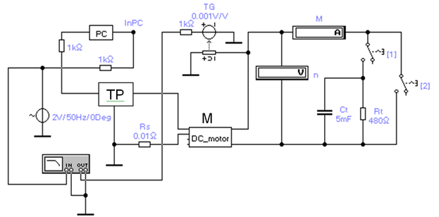
Рассмотрим схему исследования частотных характеристик контура обратной связи по частоте вращения (см. рисунок 4.8), где контур обратной связи составляет тахогенератор TG с коэффициентом передачи 1 mВ/(об/мин), (т. е. при номинальной частоте вращения вала 3000 об/мин напряжение на выходе генератора составит 3 В). Регулятор скорости РС (см. рисунок 4.9) построен аналогично ранее рассмотренному РТ. Здесь на усилителе А1 выполнен пропорционально-интегральный регулятор. Постоянная времени ТРС РС для обеспечения устойчивости САР выбирается из условия: ТРС > ТМ. При указанных величинах элементов постоянная времени РС составляет: ТРС = 20 с [15, 16].
Рисунок 4.8 Схема исследования частотных характеристик контура обратной связи по частоте вращения.
Рисунок 4.9 Схема регулятора скорости РС
Рассмотрим ЛАЧХ (см. рисунок 4.10) и ЛФЧХ (см. рисунок 4.11) разомкнутой САР по частоте вращения.
Рисунок 4.10 Частотные ЛАЧХ характеристики разомкнутой САР.
Рисунок 4.11 Частотные ЛФЧХ характеристики разомкнутой САР.
Из приведённых характеристик следует, что частота сопряжения САР составляет fC = 0,330 Гц, запас по фазе составляет С = 180 – 40,6 = = 139,4, запас по амплитуде составляет АС = – 34 дБ. Это обеспечивает устойчивость САР.
5. ТЕХНИКО-ЭКОНОМИЧЕСКАЯ ОЦЕНТА ЛАБОРАТОРННОГО СТЕНДА
В экономической части дипломного проекта необходимо определить технико-экономическую эффективность от введения в учебную эксплуатацию разработанного лабораторного стенда.
В условиях рынка предприятие-производитель имеет широкую самостоятельность. И это обуславливает, что всякое решение о выпуске новой продукции должно быть проанализировано с точки зрения экономической целесообразности.
При проведении разработок новых систем или устройств экономические показатели дают обобщенную оценку конструкции новой системы. Они помогают перейти от многочисленных отдельных технических параметров к оценке всей конструкции в целом.
Для расчета экономического эффекта, представляющего собой суммарную экономию всех производственных ресурсов, необходимо сопоставить все затраченные ресурсы по проектируемому и базовому вариантам (приведенные затраты) которые представляют собой сумму отдельных капиталовложений в производственные фонды и полной себестоимости производимой продукции с помощью старой и новой техники.
В дипломном проекте разработан лабораторный стенд трехфазного полууправляемого выпрямителя и системы автоматического регулирования напряжения электродвигателя ДПК-1.
В состав капиталовложений на стадии разработки входят затраты на проектирование устройства и капитальные затраты на приобретение комплектующих изделий и материалов для изготовления, а также затраты на написание программ функционирования устройства.
Затраты на проектирование связаны с разработкой и оформлением конструкторской документации: 4 чертежей формата А1, 40 листов формата А4. Время проектирования одного чертежа составляет 12 часов, время разработки одного А4 составляет 1,5 часа.
Общее время проектирования конструкторской документации
Определяем часовую заработную плату разработчика-изготовителя руб./ч;
|
| (6.1) |
где
- средняя ежемесячная заработная плата,
- 35000 руб.;
- месячная норма рабочих часов,
= 169 часов.
Расчеты затрат на приобретение сырья, основных материалов, комплектующих изделий, а также стоимость электромонтажных работ сведены в табличную форму (см. таблицу 5.1).
Расходы на доставку и хранение покупного сырья и материалов составляют 35 % от стоимости покупного сырья [17].
Стоимость материалов, с учетом расходов на доставку и хранение, руб.
|
| (5.2) |
где
- стоимость материалов (см. таблицу 5.1),
;
- транспортные и складские расходы,
.
.
Трудоемкость регулировочно-наладочных работ ТНР определяется как
40 % от суммарной трудоемкости подготовительных и монтажных работ.
К подготовительным работам относятся сверление отверстий и заготовка монтажных проводов. Остальные виды работ относятся к монтажным (см. таблицу 5.1).
Определяем трудоемкость регулировочно-наладочных работ, ч
|
| (5.3) |
где
- трудоемкость подготовительных работ;
- трудоемкость монтажных работ;
(см. таблицу 5.1).
Итоговая заработная плата будет складываться из заработной платы разработчика-изготовителя лабораторного стенда за подготовительные, монтажные работы и заработной платы лаборанта, осуществляющего наладочные работы с учетом коэффициента заработной платы и единого социального налога.
Расчетный коэффициент заработной платы
|
| (5.4) |
где
- районный коэффициент
;
- коэффициент, учитывающий работу на высоте,
;
- дальневосточный коэффициент,
;
- надбавка за выслугу лет,
;
- премиальный коэффициент,
.
Итоговая заработная плата, руб.
|
| (5.5) |
где
- трудоёмкость всех видов работ разработчика-изготовителя, ч;
- часовая заработная плата разработчика-изготовителя, руб./ч;
- трудоёмкость всех видов работ инженера, ч;
- часовая тарифная ставка инженера,
;
- коэффициент заработной платы;
- коэффициент единого социального налога,
.
Трудоёмкость всех видов работ, выполняемых разработчиком-изготовителем, ч
|
| (5.6) |
.















