СБК-15 (1221978), страница 2
Текст из файла (страница 2)
- отсутствие звеньев, занимающихся вопросами стратегического планирования; в работе руководителей практически всех уровней оперативные проблемы («текучка») доминирует над стратегическими;
- тенденция к волоките и перекладыванию ответственности при решении проблем, требующих участия нескольких подразделений;
- малая гибкость и приспособляемость к изменению ситуации;
- критерии эффективности и качества работы подразделений и организации в целом - разные;
- тенденция к формализации оценки эффективности и качества работы подразделений приводит обычно к возникновению атмосферы страха и разобщенности;
- большое число «этажей управления» между работниками, выпускающими продукцию, и лицом, принимающим решение;
- перегрузка управленцев верхнего уровня;
- повышенная зависимость результатов работы организации от квалификации, личных и деловых качеств высших управленцев.
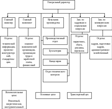
Рисунок 1.1- Организационная структура управления ООО «СБК-15»
2 КОМПЛЕКСНАЯ ОЦЕНКА ЭКОНОМИЧЕСКИХ ПОКАЗАТЕЛЕЙ РАБОТЫ ООО «СБК-15»
2.1 Технико-экономическая характеристика предприятия
Руководство ООО «СБК-15» осуществляет Генеральный директор. В подчинении генерального директора находятся исполнительный директор, заместители по стратегии, финансам, экономике, производству, персоналу, безопасности, а также отделы и службы, которые осуществляют контроль и руководство субподрядными организациями по направлениям своей деятельности.
Руководство субподрядными организациями осуществляет исполнительный директор предприятия с соответствующей структурой организации (Железнодорожное строительство, промышленно-гражданское строительство и устройство наружных сетей и коммуникаций )
Горнодобывающий сегмент включает производство и продажу концентрата коксующегося и энергетического угля, железорудного концентрата, которые являются основным сырьем для производства стали.
В 2013 году предприятия горнодобывающего сегмента ООО «СБК-15» произвели около 26,5 млн. тонн угля, в том числе более 15 млн тонн коксующегося и более 11 млн. тонн энергетического, а также 4,7 млн тонн железорудного концентрата.
Организационно-правовая форма – Общество с ограниченной ответственностью.
Общество с ограниченной ответственностью ООО «СБК-15», учреждено Общим собранием Учредителей в соответствии с Федеральным законом «Об Обществах с ограниченной ответственностью» и другими нормами, действующего законодательства РФ.
Полное фирменное наименование общества на русском языке: Общество с ограниченной ответственностью «Строительная Буровая Компания-15».
Общество создано на неограниченный срок. Участники ООО не отвечают по обязательствам общества и несут риск убытков, связанных с деятельностью компании, только в пределах стоимости внесенных ими вкладов, или принадлежащих им долей. При регистрации предприятия внесено 100% уставного капитала, в материально-вещественной форме.
Прибыль от деятельности ООО СБК-15 среди его участников распределяется пропорционально долям, внесенных в уставной капитал.
Учредительными документами являются учредительный договор, подписанный его учредителями и утвержденный ими устав. Высшим органом управления является общее собрание его участников. Он решает такие вопросы, как изменение устава и уставного капитала общества, образование исполнительных органов общества, досрочное прекращение их полномочий, утверждение годовых отчетов и балансов, распределение прибыли, убытков, решения о реорганизации и ликвидации.
Контроль над работой фирмы осуществляют налоговая инспекция, комитет по торговле и защите прав потребителей, социальные фонды.
Сегодня ООО «СБК-15» имеет широкую региональную сеть филиалов на территории России. Подразделения компании представлены более чем 30 городами. Это Санкт-Петербург, Воронеж, Рязань, Белгород, Новосибирск, Чита, Сочи и др.
2.2 Оценка объемных показателей работы предприятия
Источником анализа является периодическая отчетность (месячная, квартальная, годовая), объяснительные записки к ним, а также материалы оперативного и бухгалтерского учета.
Производственно-хозяйственная деятельность бурового предприятия оценивается системой показателей, характеризующих различные стороны его деятельности. Объем работ в бурении определяется в натуральном выражении:
а.) проходка в метрах;
б.) количество скважин, сданных заказчику;
в.) фактическая стоимость 1-го метра проходки, руб./м.;
г.) фактическая стоимость строительства скважин в действующих ценах, руб.;
Буровые организации планируют показатели технико-экономического уровня производства:
а.) затрат времени на цикл работ от начала строительства скважин до сдачи в эксплуатацию, сут.;
б.) коммерческую скорость бурения, м/ст-мес;
в.) станко-месяцы бурения;
г.) выработку на одного рабочего, м/чел.
Схема производственной программы по бурению ООО «СБК-15» приведена в таблице 2.1.
Таблица 2.1 – Показатели объемов бурения
| Показатели | 2014год | 2015год | Темп роста% | Абсолютное отклонение ± |
| Закончено строительством скважин, всего (шт.) | 123,2 | 80,3 | 65,22 | -42,9 |
| объем работ по строительству скважин, по сметной стоимости ( в рублях ) | 236010321 | 198585904 | 84,14 | -37424417 |
| Проходка в метрах, всего по участкам | 197080 | 132559 | 67,3 | -64521 |
| Сметная и фактическая стоимости 1 метра проходки, руб. | 1197,53 | 1498,09 | 125,10 | 300,56 |
Данные для анализа объема бурения сведены в таблице 2.2.
Таблица 2.2 - Анализ объема бурения
| № | Наименование показателя | 2014год | 2015год | ||
| I квартал | II квартал | I квартал | II квартал | ||
| 1 | Проходка, м | 91044 | 106036 | 74050 | 58509 |
| 2 | Законченные строительством скважины, шт. | 40 | 83 | 43 | 40 |
Анализируя динамику объема бурения по данным таблицы 2.2., были выявлены некоторые проблемы в падении объёмов работ основными причинами которых являются необеспеченность буровых бригад кустовыми площадками. По подготовительным работам план выполнен на 42,9 % (позднее оформление лесобилетов по месторождениям, вынос кустов скважин на болота и заболоченные участки, непланомерная закупка запасных частей вдвое снизило коэффициент выхода самосвальной техники, участвующей в отсыпке кустовых оснований).
А так же необеспеченность материальными ресурсами (фактическое выделение финансовых ресурсов на закупку МТР составила 36,9 % от бизнес – плана);
На рисунке 2.1 показана динамика изменения объемов бурения в 2014 и 2015 годах
Рисунок 2.1 - Динамика объема бурения
Анализ представлен за 2014год и 2015 год. Фактическая стоимость строительства скважин в действующих ценах отражена в таблице 2.3.
Таблица 2.3 – Анализ стоимости скважин
| Наименование показателя | 2014 год | 2015 год | Темп роста % | Абсолютное отклонение,± |
| Цена за одну скважину, руб. | 1 915,67 | 2 473,05 | 129,10 | 557,38 |
| Количество скважин, шт. | 123,2 | 80,3 | 65,18 | -42,90 |
| Фактическая стоимость строительства скважины в действующих ценах, руб. | 236010,321 | 198585,904 | 84,14 | -37 424,42 |
Стоимость строительства скважин определяется по формуле:
РП = Цед * V (2.1)
где Цед – цена за 1 скважину, тыс. руб.;
V – количество скважин, шт.
Цена одной скважены увеличилась в связи с увеличением стоимость проходки на 29,1%, что повлияло на спрос и сокращение объемов работ в 2015 году на 16%.
2.3 Анализ и структура расходов предприятия
Планирование и учет себестоимости на предприятиях ведут по элементам затрат и статьям калькуляции. Группировка затрат по элементам необходима для того, чтобы изучить материалоемкость, энергоемкость, трудоемкость, фондоемкость и установить влияние технического прогресса на структуру затрат. Если увеличивается доля заработной платы и уменьшается доля амортизационных отчислений, то это свидетельствует о повышении технического уровня предприятия, о росте производительности труда. Удельный вес заработной платы сокращается в том случае, если увеличивается доля покупных полуфабрикатов, что свидетельствует о повышении кооперации и специализации.
К основным элементам затрат относят:
1.Материальные затраты ( сырье, материалы, топливо, энергия, покупные изделия и полуфабрикаты и так далее).
2. Затраты га оплату труда.
3. Отчисления в государственные внебюджетные фонды социального характера (в пенсионный фонд, фонд обязательного медицинского страхования, фонд занятости населения, фонд социального страхования)
4. Амортизация основных средств.
5. Прочие расходы (износ нематериальных активов, износ МБП, арендная плата, обязательные страховые платежи, проценты банку за кредит, отчисления во внебюджетные фонды экономического характера, плата за землю, за воду, забираемую промышленными предприятиями из водохозяйственных систем, командировочные расходы и другие затраты).
На основе отчетных калькуляций себестоимости буровзрыных работ в части затрат, зависящих от цены, составим таблицу 2.5.
Данные таблицы свидетельствуют о том, что в 2015 году полная себестоимость выполненных работ ООО «СБК-15» снизилась на 93095,5 тысяч рублей. Основной причиной данного изменения можно считать сокращение объемов работ в натуральном выражении. При этом в связи с удорожанием топлива, электроэнергии, стоимости используемого сырья и материалов материальные затраты увеличились на 25645254 рубля, что составляет 136% к уровню предшествующего периода. Затраты на оплату труда работников предприятия, а так же отчисления в государственные внебюджетные фонды социального характера снизились на 9788 рублей, что в процентах в 2015 году составляет 99,98%. Значительно сократились прочие расходы (на 27061384 рубля или приблизительно на 38%). Так командировочные расходы по сравнению с прошлым периодом снизились на 46606 рублей. Затраты на подготовку кадров уменьшились на 92311 рублей, представительские расходы снизились на 9050 рублей. Более подробно структура прочих расходов будет рассмотрена ниже. В связи со снижением первоначальной стоимости основных производственных фондов сумма амортизационных отчислений уменьшилась на 7883657 рублей.
Соответственно абсолютному изменению отдельных элементов затрат изменяются темпы их роста. За исключением материальных затрат, наблюдается снижение темпов роста: по затратам на оплату труда с отчислениями на социальные нужды (99,98%), по амортизационным отчислениям (69,15%), по прочим расходам (62,83%).
Кроме того, в зависимости от изменения объемов производства все расходы делятся на условно-постоянные и условно-переменные. Условно-постоянные расходы практически мало изменяются в связи с ростом объема производства (аренда, амортизация, заработная плата административно-управленческого персонала, повременная заработная плата рабочих и другие расходы). Переменные расходы (сдельная заработная плата, сырье и материалы, технологическое топливо, электроэнергия и другие затраты) изменяются пропорционально росту объемов производства. На данном предприятии наблюдается рост переменных расходов и снижение постоянных затрат.
Таблица 2.5- Классификация затрат по элементам
| Показатели | 2014 г. | Структура,% | 2015 г. | Структура,% | Темп роста,% | Абс.отк.± |
| Материальные затраты | 107872425,7 | 46,63 | 96690350 | 43,55 | 89,63 | -11182075,7 |
| Затрата на оплату труда | 56357617 | 24,36 | 55603404 | 25,04 | 98,66 | -754213 |
| Отчисления во внебюджетные фонды | 16343708,93 | 7,07 | 16124987,16 | 7,26 | 98,66 | -218721,77 |
| Амортизация | 20819417,94 | 9,00 | 17668456 | 7,96 | 84,87 | -3150961,94 |
| Прочие расходы | 29933696,46 | 12,94 | 35930093,84 | 16,18 | 120,03 | 5996397,38 |
| Итого полная себестоимость | 231326866 | 100 | 222017291 | 100 | 95,98 | -9309575 |
| Переменные расходы | 161928806 | 70 | 177613832 | 80 | 109,69 | 15685026 |
| Постоянные расходы | 69398060 | 30 | 44403459 | 20 | 63,98 | -24994601 |
В структуре себестоимости продукции наибольший удельный вес составляют материальные затраты (сырье, основные и вспомогательные материалы, топливо со стороны, энергия всех видов со стороны). Так в 2014 году их удельный вес составлял 46%, а 2015 году этот показатель увеличился до 43%. Значительную долю так же составляют затраты на оплату труда работающих. Однако в 2015 году удельный вес заработной платы увеличивается 1%, при этом снижение суммы 754213 руб. Соответственно снижается и сумма отчислений на социальное страхование. Доля амортизационных отчислений уменьшается с 9% до 8%, прочих расходов снижается с 13% до 16%.















